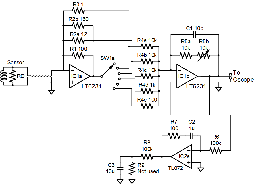
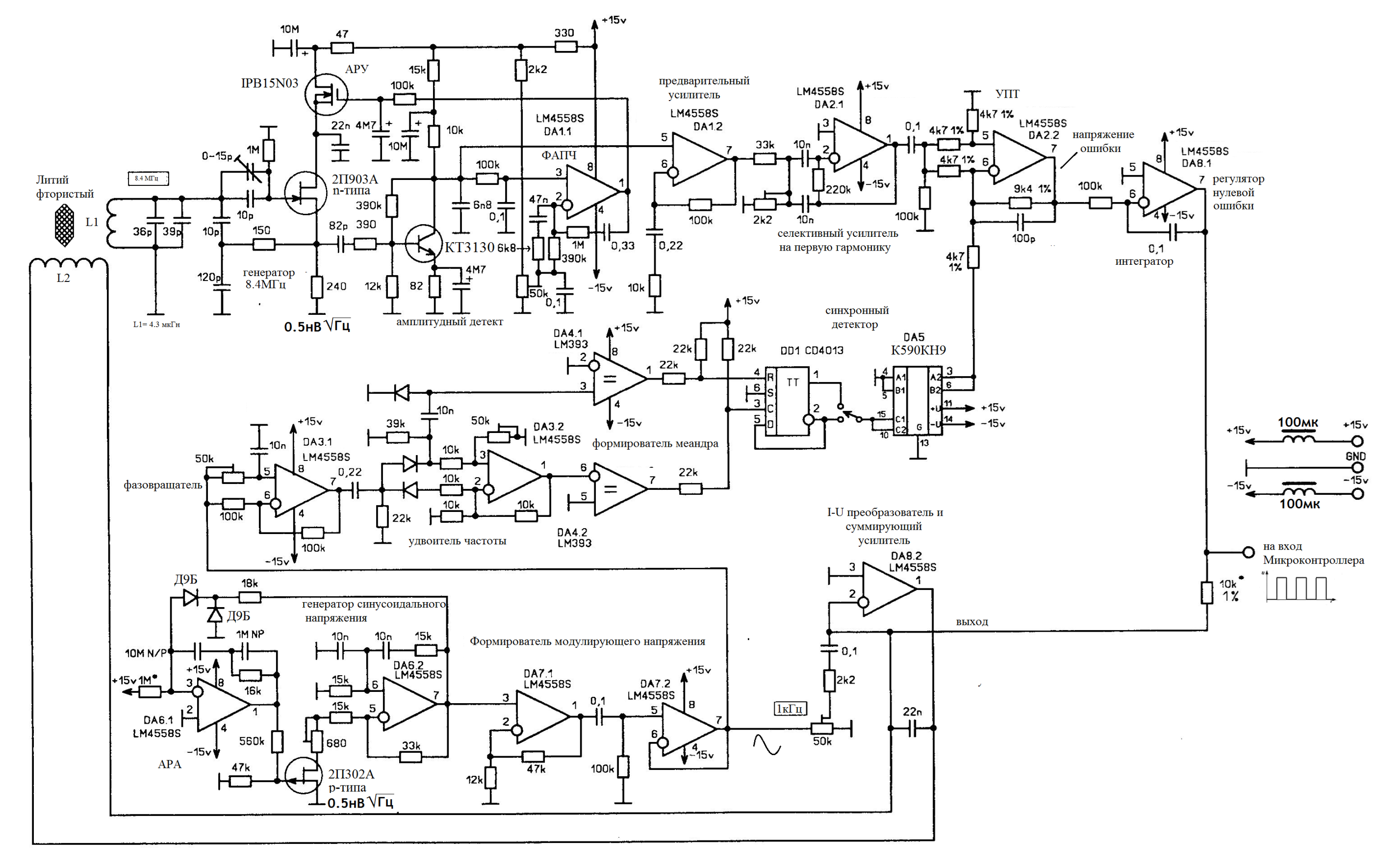
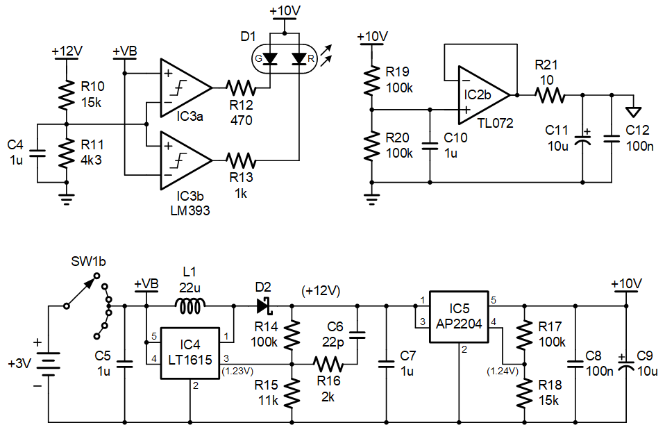
Hi all,
I am working on building the magnetic field probe from ITMD3. There is a discrepancy between the parts list on page 547 and the schematic on page 543. Details in attached CSV files. Could someone please correct this discrepancy for me?
Kind regards,
Boston
I am working on building the magnetic field probe from ITMD3. There is a discrepancy between the parts list on page 547 and the schematic on page 543. Details in attached CSV files. Could someone please correct this discrepancy for me?
Kind regards,
Boston


Comment