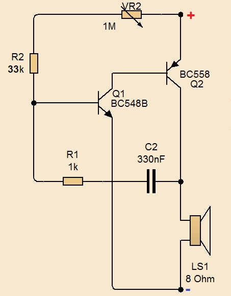
Silverdog sent me a blank PCB for the probe circuit from "Inside the METAL DETECTOR" as he was having problems getting it to oscillate. Consequently I thought I would write some brief notes to guide anyone else attempting to build this design, and to include some useful updates to the circuit.
The prototype circuit featured in the book was built on stripboard, and used components that happened to be available in my parts box at that time. Although the component values do match those in the prototype, it would be advisable to lower the value of R1, as it is currently at the high end of the tolerance range. For anyone wanting to experiment with the design, you can try replacing R1 with a 5k multi-turn preset to allow testing with various oscillator amplitudes.
Finer adjustment of the threshold level can also be achieved by lowering RV1 to 1K.
I also took the oppotunity to add a piezo buzzer (+5V type from Murata) across D4/R5 to provide a quite loud audio response when a metal target is detected.
Silverdog has experimented with the coils wound on a ferrite rod with good results, and you may find it interesting to try some larger coils as well. There is no need to place both coils inside the search head. L1 could be a choke placed inside the enclosure, and L2 can be a mono loop in the search head. However, if both coils are placed close together (as in the original prototype) then the coils need to be in anti-phase, otherwise the oscillator will fail to start.
One final modification I made, in this second unit, was to replace the original DPDT switch with an SPST type. In this case the -ve supply from the battery is switched, and the center pin is connected to 0V. This then allows C4 to be discharged via R6 when the unit is turned off, thus resetting the threshold. Please see schematic below.
Here are few photos of the completed unit.




The prototype circuit featured in the book was built on stripboard, and used components that happened to be available in my parts box at that time. Although the component values do match those in the prototype, it would be advisable to lower the value of R1, as it is currently at the high end of the tolerance range. For anyone wanting to experiment with the design, you can try replacing R1 with a 5k multi-turn preset to allow testing with various oscillator amplitudes.
Finer adjustment of the threshold level can also be achieved by lowering RV1 to 1K.
I also took the oppotunity to add a piezo buzzer (+5V type from Murata) across D4/R5 to provide a quite loud audio response when a metal target is detected.
Silverdog has experimented with the coils wound on a ferrite rod with good results, and you may find it interesting to try some larger coils as well. There is no need to place both coils inside the search head. L1 could be a choke placed inside the enclosure, and L2 can be a mono loop in the search head. However, if both coils are placed close together (as in the original prototype) then the coils need to be in anti-phase, otherwise the oscillator will fail to start.
One final modification I made, in this second unit, was to replace the original DPDT switch with an SPST type. In this case the -ve supply from the battery is switched, and the center pin is connected to 0V. This then allows C4 to be discharged via R6 when the unit is turned off, thus resetting the threshold. Please see schematic below.
Here are few photos of the completed unit.

?
Comment