Originally posted by Carl-NC
View Post
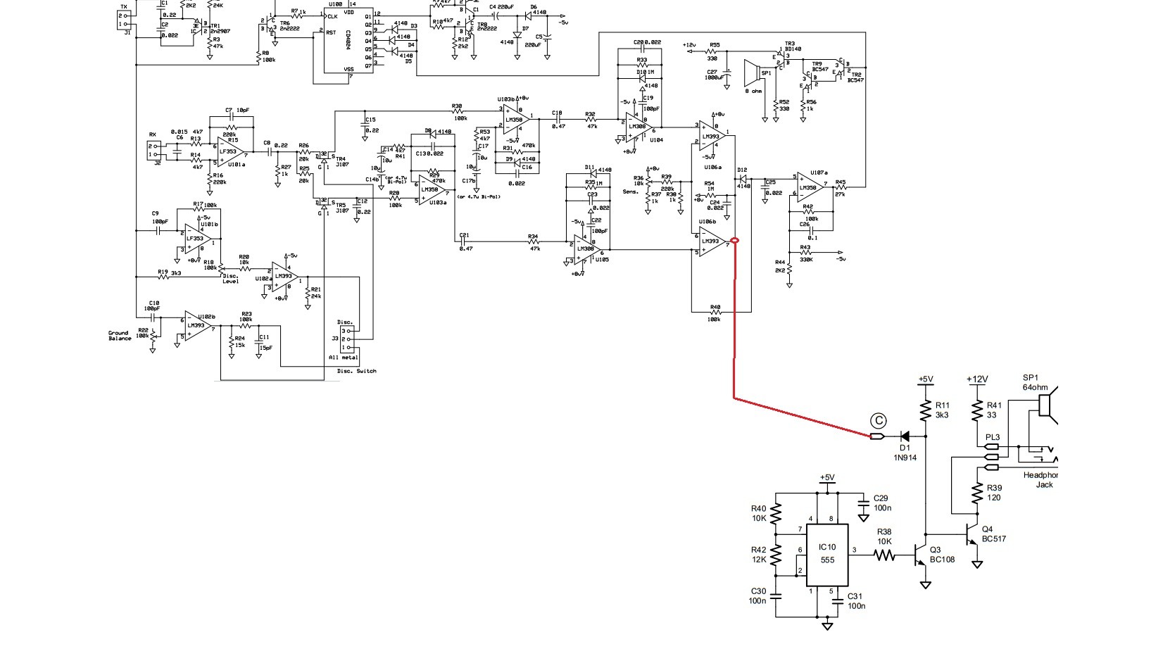
Do you have a solution for this ( i want to use 4.8KHz)?

Comment