I matched mine, so it has to be something different..............
Announcement
Collapse
No announcement yet.
Announcement
Collapse
No announcement yet.
Baracuda PI Air Test
Collapse
X
-
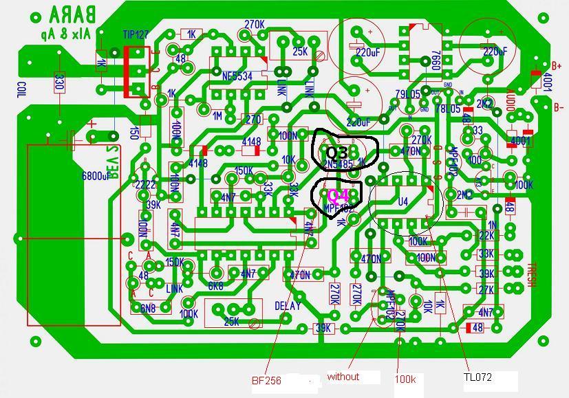
If you cannot buy matched J fets , buy 20 of same type and try this tester.Attached Files
Comment
-
Comment
-
All IDX coil building details are here: http://www.geotech1.com/forums/showt...c-coil-for-IDXOriginally posted by mohandes View Posthi Don
i find you here!i test this detector whit diff oils and pot 1k to find best R.
so depth very bad but i dont test it by coil 300mkh .
mr Don i build CC coil but dont work well can you explain me (teach means) , i make it for IDX
regards
Good luck!
Don
Comment
-
bob, i didn't get any setup procedeure just the parts and pcb. can you please post that procedeure or email me direct?
cheers
rabbit
[email protected]
Comment
-
Bernt one already answered you awhile back....Here it is for you to reread.....
hello rabbit
with the parts from silverdog the units should work
the setup procedure you read often here was made for the ideal (or original coil) i think
if you dont hit the coils specs wich are suggested you cant setup the offset to zero volt and think all should work fine then
i do it this way:
i make a coil for example 24turns of 0,5mm yv wire, 27cm diameter
schould be under 2R and 400uH
threshold at nine o´clock
delay at 12 o´clock
(if you have pots connected for both)
offset is in middle position (i dont use multiturn trimmer i use an ordinary pcb trimmer)
then turn offset down and watch result - mark best postion on srew from trimmer
then turn trimmer up and see if you can get a better result as before, if yes you are right there
at the end you can make a chekc and measure ne5534 and lokk the offset voltage
in my case it is not zero volt but often it is near a critical border before the voltage doesn´t change anymore when turning the offset trimmer
with light humming threshold and delay between 9 and 12o´clock i got a 2€ coin easy at 30cm in air
and i think all about this distance +/- 2cm are godd enough for such a simple machine
head up, i hope i could help
kind regards
Comment

Comment