Announcement

Collapse
No announcement yet.

Announcement

Collapse
No announcement yet.

Beachmaster Files

Collapse
X
 
  • Filter
  • Time
  • Show
Clear All
new posts

  • #16
    I replaced my broken soldering iron station with this pcb. For anyone who needs it. I did i use

    https://nano.net.ua/soldering-statio...tml#comment153
    Attached Files

    Comment


    • #17
      Originally posted by gurdal View Post
      Hello master ivica,
      I have been using the device on the connection for years, it seems there is no problem.
      I don't think you need expensive equipment.
      Best regards
      https://www.gittigidiyor.com/yapi-ma..._pdp_637215724
      I can obtain the same model here:
      https://www.kupujemprodajem.com/elek..._id=1630885316

      Comment


      • #18
        Originally posted by walkman View Post
        I replaced my broken soldering iron station with this pcb. For anyone who needs it. I did i use

        https://nano.net.ua/soldering-statio...tml#comment153
        It is hard to open the link with Chrome.
        So i used Epic with VPN and collected all the files here:
        Attached Files

        Comment


        • #19
          Hi friends,
          can anyone hint this rookie to electronics to depict this?
          ground is +12V. right?
          and this C14 is connected +12V and Ground (+12V)?
          Click image for larger version

Name:	Screenshot 2022-02-18 .jpg
Views:	1
Size:	73.0 KB
ID:	362484

          Comment


          • #20
            Originally posted by Coolmakina View Post
            Hi friends,
            can anyone hint this rookie to electronics to depict this?
            ground is +12V. right?
            and this C14 is connected +12V and Ground (+12V)?
            [ATTACH]56730[/ATTACH]
            sorry, disregard previous post.

            Comment


            • #21
              I was just looking through my parts order from Mouser and reading the build document and I happened to notice that R2 (1M5) is missing from the BOM. Hmmm, I think that this project is going to have to wait for a while until I can justify another order to Mouser.

              Comment


              • #22
                Originally posted by surfdetector View Post
                I was just looking through my parts order from Mouser and reading the build document and I happened to notice that R2 (1M5) is missing from the BOM. Hmmm, I think that this project is going to have to wait for a while until I can justify another order to Mouser.
                R2 has not been included in the BOM as it is labelled 'DNF' in the schematic. I originally had it in the schematic to fine tune the frequency range but found that it wasn't necessary.

                You may have a pre-published version of the schematic if yours still lists R2 as being 1M5, the 'Beachmaster.zip' file at the top of this thread has all the latest info and schematic.

                Comment


                • #23
                  Originally posted by Olly View Post
                  R2 has not been included in the BOM as it is labelled 'DNF' in the schematic. I originally had it in the schematic to fine tune the frequency range but found that it wasn't necessary.

                  You may have a pre-published version of the schematic if yours still lists R2 as being 1M5, the 'Beachmaster.zip' file at the top of this thread has all the latest info and schematic.
                  Thanks, that is exactly my situation. I appreciate the correction.

                  Comment


                  • #24
                    Updated Build Document

                    I have updated the 'Build' document which is included in the following doc pack:-

                    Beachmaster_1.1.zip

                    As per before, please let me know if you find any issues or if anything is unclear.

                    Regards

                    Comment


                    • #25
                      Excuse me for spoiling this with off topic content.
                      I moved it here:

                      https://www.geotech1.com/forums/show...226#post293226

                      Comment


                      • #26
                        Hi Olly,

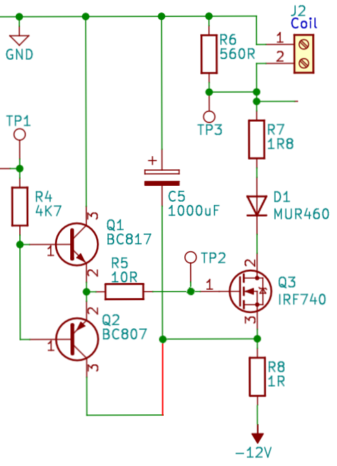
                        schould not be the connection of R8 & C5 in the TX driver circuit like the red connection in the image below?
                        Click image for larger version

Name:	Beachmaster TX Driver.png
Views:	1
Size:	95.1 KB
ID:	362579

                        Comment


                        • #27
                          Originally posted by GeoMax View Post
                          Hi Olly,

                          schould not be the connection of R8 & C5 in the TX driver circuit like the red connection in the image below?
                          [ATTACH]56849[/ATTACH]
                          Hi GeoMax,

                          It wouldn't make any real difference if it was connected as you indicate, although it would still work fine.

                          Regards

                          Comment


                          • #28
                            Hi Olly,

                            yes, I have no doubt that this makes a difference. Its ony not 100% correct drawn.

                            Regards

                            Comment


                            • #29
                              Hi GeoMax,

                              Actually it is 100% as I intended so not really an error unless there's a good technical reason to change it.

                              Regards

                              Comment


                              • #30
                                Hi Olly,

                                for sure it will work as intended. The resistor R8 also limits the TX current. In your circuit, the current has the possibility to bypass the R8 throughout the transistor.
                                In my TX circuits, I draw it always as seen in the previous uploaded image.

                                Comment

                                Working...
                                X