This is a project that I have been procrastinating on for a long time... a separate TX and pre-amp in a small package that is isolated from the back-end so that it can be placed lower on the shaft relatively close to the TX coil to reduce the coil cable length and thus capacitance. Also it would let me position the back-end and batteries anywhere I want (under the forearm support, etc.) without regard to the coil cable length.
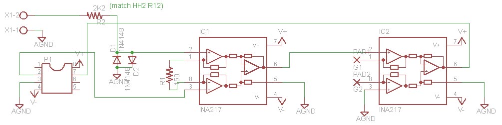
I have incorporated a variant of the moodz differential pre-amp. It offers the most flexible architecture yet. It can be operated as a differential or single-ended input and offers some ease of interface capabilities for whatever back-end that you wish to use.
This project uses the same concept as the moodz design, but uses a traditional positive gnd and negative supply approach. This approach has no advantage over the moodz bias generator approcah other than it offers more interface options as the amplifier reference is controlled based on the reference needs of the backend (ADC, uPC, FPGA, analog, etc.). Initially, the backend is a HH2 that I have built with the reference connected to GND.
The TX section uses the elements of Carl's HH2 TX. The MOSFET used is a FQPF6N60C which has typically a 65pf Coss. The diff coil will be a centertapped 700uH total inductance (effective 175uH TX). Initial intention is for the coil to be a flat spiral 220mm inside diameter with ~18 (36 total) turns of dual wire (or twisted pair as in moodz). The target goal is to achieve a decay to reference with no taget present of <= ~11 usec. Initial modeling suggests that 10usec is easily achieveable.
This implementation uses the Buur Brown INA217 @ G=56.5 instead of the THAT1500. The INA217 is pin copatible with the THAT1500. The THAT1500 has much more BW than the INA217. With the INA217 gain set at 56.5 the BW is ~1.5mHz.
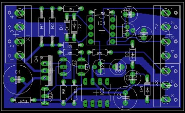
The schematic and board layout are completed via Eagle. The layout is on a 2.5" X 1.5" board. The Eagle files are available for any who wish them. The schematic and board image are contained in the attached zip file. The next step is to etch a PCB.
I have incorporated a variant of the moodz differential pre-amp. It offers the most flexible architecture yet. It can be operated as a differential or single-ended input and offers some ease of interface capabilities for whatever back-end that you wish to use.
This project uses the same concept as the moodz design, but uses a traditional positive gnd and negative supply approach. This approach has no advantage over the moodz bias generator approcah other than it offers more interface options as the amplifier reference is controlled based on the reference needs of the backend (ADC, uPC, FPGA, analog, etc.). Initially, the backend is a HH2 that I have built with the reference connected to GND.
The TX section uses the elements of Carl's HH2 TX. The MOSFET used is a FQPF6N60C which has typically a 65pf Coss. The diff coil will be a centertapped 700uH total inductance (effective 175uH TX). Initial intention is for the coil to be a flat spiral 220mm inside diameter with ~18 (36 total) turns of dual wire (or twisted pair as in moodz). The target goal is to achieve a decay to reference with no taget present of <= ~11 usec. Initial modeling suggests that 10usec is easily achieveable.
This implementation uses the Buur Brown INA217 @ G=56.5 instead of the THAT1500. The INA217 is pin copatible with the THAT1500. The THAT1500 has much more BW than the INA217. With the INA217 gain set at 56.5 the BW is ~1.5mHz.
The schematic and board layout are completed via Eagle. The layout is on a 2.5" X 1.5" board. The Eagle files are available for any who wish them. The schematic and board image are contained in the attached zip file. The next step is to etch a PCB.

Comment