Originally posted by moodz
View Post
Hi moodz
was this ever proven to be a working design ?
what type of "c" is on the output it says 10uF ?
which way should it go if its an elecro ?
thanks
6666

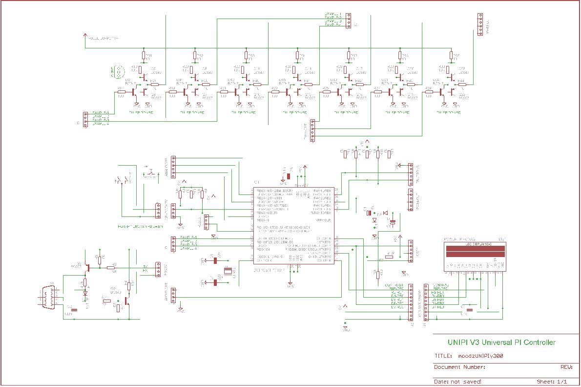
) There are seven pulse drivers ( 3 pwm + 4 sample ). Each driver can be fed with a different voltage if required.
. which the 40 MIPS software couldn't.
Comment