Hi all
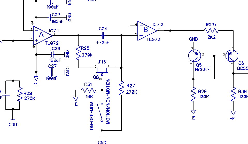
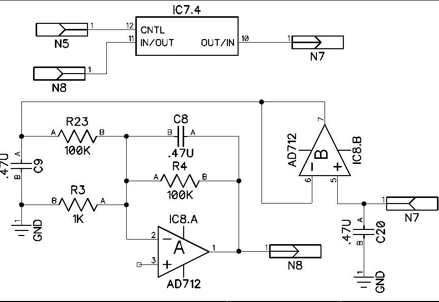
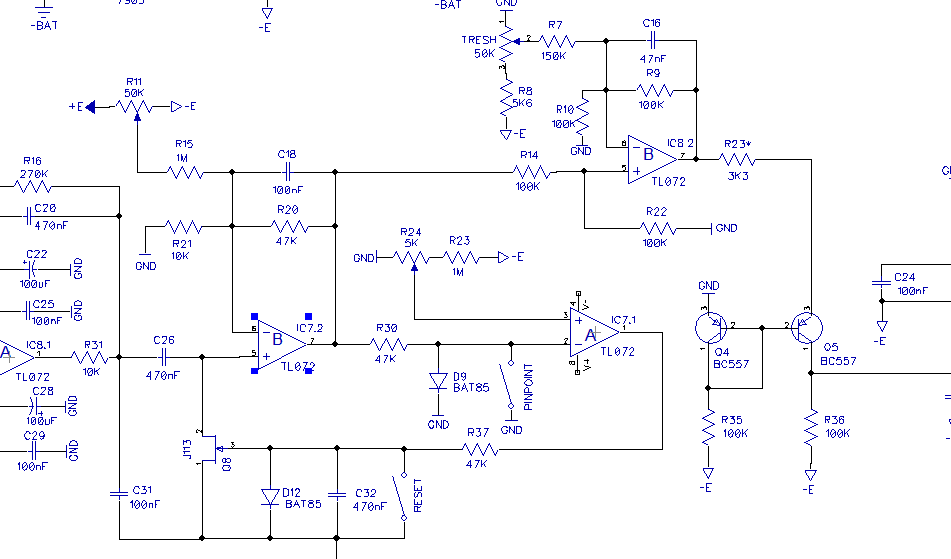
I’ve been working on some modifications on HH2. I got an idea the other day and now over my head big time. If I tweak the program and setup a third timing sample then run it into a sample and hold circuit then use the output to auto tune IC8B or IC6B.
Is this possible if so how would I set up the op amp in the sample and hold circuit to deliver the correct voltage to null IC8B or IC6B.
Bob
I’ve been working on some modifications on HH2. I got an idea the other day and now over my head big time. If I tweak the program and setup a third timing sample then run it into a sample and hold circuit then use the output to auto tune IC8B or IC6B.
Is this possible if so how would I set up the op amp in the sample and hold circuit to deliver the correct voltage to null IC8B or IC6B.
Bob

Comment