Announcement
Collapse
No announcement yet.
Announcement
Collapse
No announcement yet.
Let's start from square one...
Collapse
X
-
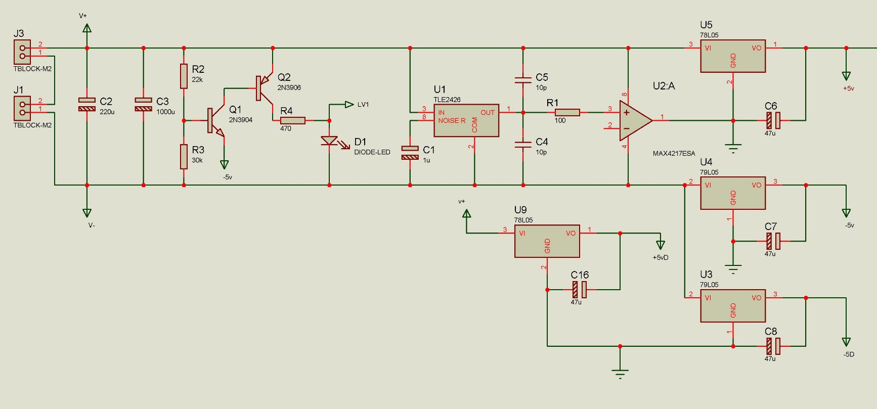
You left pin 2 of U2:A floating. The 78/79 series of LR are getting old, have you consider using a little bit more efficient regulators? Put some small caps in parallel with the polar capacitors, say 47~100nF would do fine. Large capacitors like those you have chosen are no match for fast transients and spikes, a ceramic cap in parallel can give you cleaner power. A precaution though, when using aluminum electrolytic capacitors together with ceramic ones you have to test the combination. Sometimes that magical duo can cause more problems than it solves, and only testing the brands you are going to use can give you a clue on whether to use them or not.
A final thought, have you consider not using intersections of more than three wires? I know that nowadays is difficult to miss the dot, but still it happens sometimes. I you don't use crossing wires then the problem goes away all by its own. I'm not that young anymore, but when I started drawing schematics that was a big "no-no". I think even Winfield Hill preaches about that.
Regards,
-
Power Supply
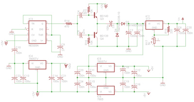
Here is another power supply. I want to use the higher voltage V+ to drive the coil from -12V to V+.
Since I am using an IB coil, the RX coil can be on GND to +5V.
5V-VDD to drive the PIC
Will this work?
Any suggestions to improve the circuit would be welcome.
TinkererAttached Files
Comment
-
Tinkerer,
I don't think the inverter pump will supply the current you need to drive the TX. The HFE (~50) of the pump transistors is too low.
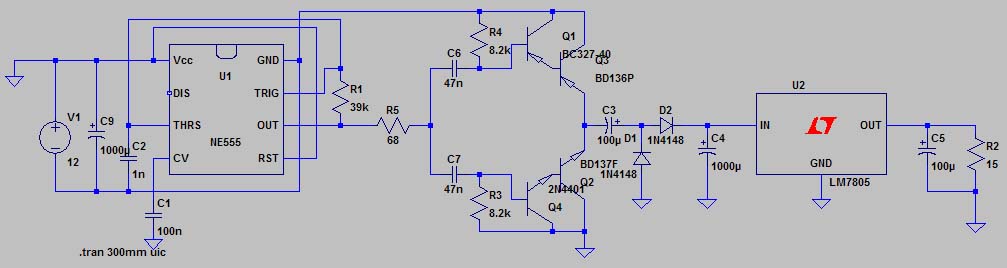
You might want to try driving the in a darlington-like configuration (effective HFE ~10,000) like this:Attached Files
Comment
-
Power supply
KingJLOriginally posted by KingJL View PostTinkerer,
I don't think the inverter pump will supply the current you need to drive the TX. The HFE (~50) of the pump transistors is too low.
You might want to try driving the in a darlington-like configuration (effective HFE ~10,000) like this:
Thanks for the help.
With the Darlingtons there will definitely be enough power. It has been mentioned that the linear regulators are old fashioned and have low efficiency.
The modern switching supplies are much more efficient, but what worries me is the noise factor.
How does the noise of the capacitor charge pump compare with the noise of a switcher regulator?
Tinkerer
Comment
-
Tony, I honestly do not know. I haven't explored the switching regulators. I would think that any noticable noise caused by the charge pump would be on the -12V line. The +-5V lines should be relatively clean as long as their input voltage is >6.5v. I haven'y noticed a noise problem from them. If you load the output of the regulators to the point that they draw down the inverter output lower than 6.5v, then you will start to get noise.Originally posted by Tinkerer View PostKingJL
Thanks for the help.
With the Darlingtons there will definitely be enough power. It has been mentioned that the linear regulators are old fashioned and have low efficiency.
The modern switching supplies are much more efficient, but what worries me is the noise factor.
How does the noise of the capacitor charge pump compare with the noise of a switcher regulator?
Tinkerer
Regards,
J. L. King
Comment
-
My eyes are not what they used to be! Can you post a bigger/clearer picture?Originally posted by Tinkerer View PostHere is another power supply. I want to use the higher voltage V+ to drive the coil from -12V to V+.
Since I am using an IB coil, the RX coil can be on GND to +5V.
5V-VDD to drive the PIC
Will this work?
Any suggestions to improve the circuit would be welcome.
Tinkerer
A few years ago I needed something similar to what you need now +5, -12 and +12VDC. I only had 7VDC available, so I made the little board in the picture to test how could I tackle the problem without having to get a flyback transformer. This little board happily delivers +/-110mA (Tested) on the +/-12Volts rails and 500mA on the 5Volts rail. I must have the schematics and the gerbers somewhere in one of my backup disks, if you want I'll search for them, if this is too much for your MD then I'd rather not search anything. Oh, the output capacitors are rated only at 10Volts, but that is at 105C and I didn't have others and my board was cold, so I used those instead of the 16Volts intended in the schematics.
Regards,Attached Files
Comment
-
Power supply
Thanks for the offer. For my present need, the charge pump supplied by KingJL, will do just fine, specially since I have the parts on hand.Originally posted by gwzd View PostMy eyes are not what they used to be! Can you post a bigger/clearer picture?
A few years ago I needed something similar to what you need now +5, -12 and +12VDC. I only had 7VDC available, so I made the little board in the picture to test how could I tackle the problem without having to get a flyback transformer. This little board happily delivers +/-110mA (Tested) on the +/-12Volts rails and 500mA on the 5Volts rail. I must have the schematics and the gerbers somewhere in one of my backup disks, if you want I'll search for them, if this is too much for your MD then I'd rather not search anything. Oh, the output capacitors are rated only at 10Volts, but that is at 105C and I didn't have others and my board was cold, so I used those instead of the 16Volts intended in the schematics.
Regards,
However, I would like the help of experts, to design a complete, efficient power management for the new generation of PI detector.
Starting with the batteries:
LI-Ion polymer seem to be the best choice.
Voltage? The nominal 14.8 Volt battery has a peak voltage of 16.8V and a cutoff of 11.0V
This is a very large variation to drive the TX pulse directly. So we need to regulate the TX drive PS.
Using the charge pump, we could regulate at about 19V. This is fine, driving the TX from -Bat to +19V.
Then we need +5V\-5V for the signal line with a noise free GND.
So do we regulate at 12V to use as GND? Or virtual GND? For how much power?
Then we need +3.3V for the PIC. here is a question:Why 3.3V and not 5V? because of the noise? 5V would make it easier for driving the Mosfet driver.
Now, how much power do we need for each voltage?
TX about 0.3W or about 16mA
How much for the PIC, including the LCD?
How much for the signal processing line?
Could we make a rough estimate of the power needed?
How do we get a low noise but efficient +5\-5V for the signal line.
Switching regulators? what is the noise figure?
Lots of questions and still many more if we take the battery control and charging into consideration.
All in all, the power management for the MD turns out to be quite complex.
Any help is much appreciated.
Tinkerer
Comment
-
The specs are not that bad, but you forgot to specify the current consumption.Originally posted by Tinkerer View Post
Then we need +5V\-5V for the signal line with a noise free GND.
So do we regulate at 12V to use as GND? Or virtual GND? For how much power?
There are many choices out there for that, many of them chemistry independent. Once you have decided the kind of battery, then perhaps I could help you out with that.Lots of questions and still many more if we take the battery control and charging into consideration.
It is exactly like that more often than we would like to admit, power management is always relegated to the end development phase for some stupid reasons.All in all, the power management for the MD turns out to be quite complex.
If you are not very constrained with prices then use a trick that works for me every time I don't have the time, but have the money: use ready made modules.
There are many out there, but one that has worked for me always is Traco power. You can see what they have here:
http://www.tracopower.com
All major suppliers like Arrow, Newark, Farnell etc have them, not cheap, but reliable and easy to use.
Regards,
Comment
-
The need for 3.3V is mainly dictated by the uPC part that you use. For example, the 18F4550 is available in a 3.3V (18LF4550) or 5V part. If you notice Carl's board, he provides regulators to accommodate either. The reason to use a 3.3V part is reduced power dissipation requirements (it starts to make a difference as you get to higher clock speeds). As you get to higher clock speeds you will notice that the uPC's are available only in 3.3V (e.g. PIC32 @ 80MHz).Originally posted by Tinkerer View PostThen we need +3.3V for the PIC. here is a question:Why 3.3V and not 5V? because of the noise? 5V would make it easier for driving the Mosfet driver.
Regards,
J. L. King
Comment
-
I can see why the power management is seen too last. There are so many choices to be made along the way, so only at the end you know how much power is going to be needed.
At the beginning there can only be an educated guess. So let's guess how much power we need on each voltage.
About Traco power. The ones I looked up, are very noisy. Maybe I looked at the wrong series?
Tinkerer
Comment
-
Which ones did you look at? Check the TEN5 series, if my memory doesn't fail me they have a couple of millivolts peak to peak overy a couple of tens of MHz bandwidth. They switch at 2 or 300 kHz, which is not much of an annoyance for what you want to do. However, don't use these kind of stuff without a good filter at the output. If you want to get paranoid then pick then with a voltage a little bit above than the one you need and post regulate the power with a suitable LDO.Originally posted by Tinkerer View PostI can see why the power management is seen too last. There are so many choices to be made along the way, so only at the end you know how much power is going to be needed.
At the beginning there can only be an educated guess. So let's guess how much power we need on each voltage.
About Traco power. The ones I looked up, are very noisy. Maybe I looked at the wrong series?
Tinkerer
Regards,
Comment
-
The low voltage PIC devices such as the one you mentioned PIC18LF4550 are limited in frequency. I remember something like 20MHz at 3.3V. I used once the PIC18LF4520 and never looked back, lots of problems with BOR and sometimes with the ports. While they are supposed to be 5V tolerant, well they are not, sometimes they worked sometimes they didn't. I haven't had experiences with the PIC18LF4550, mainly because of the bitter memories involving the 4520, perhaps they got it better with that one. Anyway, after that incident I try to use PICs only with 5V power rail being able to run then all the way up to 48MHz.Originally posted by KingJL View PostThe need for 3.3V is mainly dictated by the uPC part that you use. For example, the 18F4550 is available in a 3.3V (18LF4550) or 5V part. If you notice Carl's board, he provides regulators to accommodate either. The reason to use a 3.3V part is reduced power dissipation requirements (it starts to make a difference as you get to higher clock speeds). As you get to higher clock speeds you will notice that the uPC's are available only in 3.3V (e.g. PIC32 @ 80MHz).
Regards,
J. L. King
However, if I could pick then I'd rather pick any of the Atmel devices. The USB thing with Microchip never impressed me much, I think it was a little bit too "microchip's way" of doing things. A silicon labs chip, or if you think 8Mbit/s is OK for you then even a FTDI FIFO can be much more docile to handle.
If you don't need that high speed, but need to be nice to your battery then the TI MSP430 series are a much better choice.
Regards,
Comment
-
Thanks for the explanation.Originally posted by KingJL View PostThe need for 3.3V is mainly dictated by the uPC part that you use. For example, the 18F4550 is available in a 3.3V (18LF4550) or 5V part. If you notice Carl's board, he provides regulators to accommodate either. The reason to use a 3.3V part is reduced power dissipation requirements (it starts to make a difference as you get to higher clock speeds). As you get to higher clock speeds you will notice that the uPC's are available only in 3.3V (e.g. PIC32 @ 80MHz).
Regards,
J. L. King
Tinkerer
Comment
-
Some good ideas on supply design. I spoze the first thing to decide is whether to support a mono coil, as that puts some limitations on the supply configuration. My preference is to ditch the voltage doubler charge pump, which means no mono coils.
The next decision is whether to use any switchers at all, or to use linear regs. I think for a first cut go with linear only. Later try switchers and see if they cause a problem.
- Carl
Comment

).
Comment