Well I finally got my Hammer Head powered up!
It seemed to mostly work. I got a good TX pulse and
the timings for the other pulses looked OK. I didn't
get metal detection but I passed that off to needing
some tweaking.
I started doing the adjustments and could not get
TP5 to zero. Then I noticed the +5V was only 2.5V!
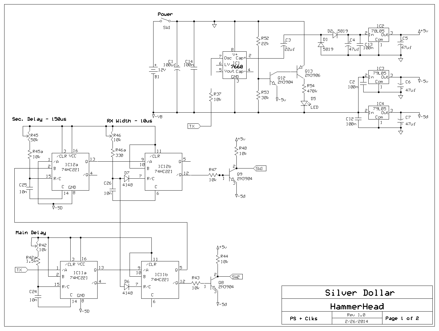
I am using a TC7660S I got from Silverdog it should
work with +12V. When it runs normally (4.6V out) I
see 6V on D2 cathode. But the it drops to 4V and I
get 2.5V out of the 5V regulator.
I measure 15 ma draw on the 5V line (in series with D2).
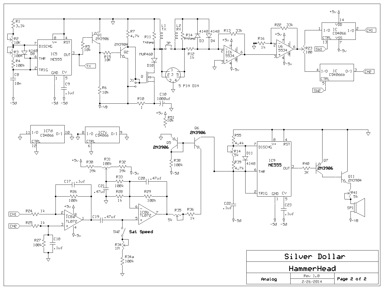
I removed some parts;
With the 2 preamp 5534's removed there's 10 ma draw
With U8 TL072 removed there's 12 ma draw
With the 4016 removed there's 14.3 ma draw
Is this current draw OK? How much should a TC7660S be able to supply?
Any help pointing me in the right direction would be appreciated!
It seemed to mostly work. I got a good TX pulse and
the timings for the other pulses looked OK. I didn't
get metal detection but I passed that off to needing
some tweaking.
I started doing the adjustments and could not get
TP5 to zero. Then I noticed the +5V was only 2.5V!
I am using a TC7660S I got from Silverdog it should
work with +12V. When it runs normally (4.6V out) I
see 6V on D2 cathode. But the it drops to 4V and I
get 2.5V out of the 5V regulator.
I measure 15 ma draw on the 5V line (in series with D2).
I removed some parts;
With the 2 preamp 5534's removed there's 10 ma draw
With U8 TL072 removed there's 12 ma draw
With the 4016 removed there's 14.3 ma draw
Is this current draw OK? How much should a TC7660S be able to supply?
Any help pointing me in the right direction would be appreciated!

Comment