I'm now working on a Minipulse II version with some good results.
The transmit rate has been increased to 1000pps with a pulse width of 100us. Quiescent current consumption is 86mA.
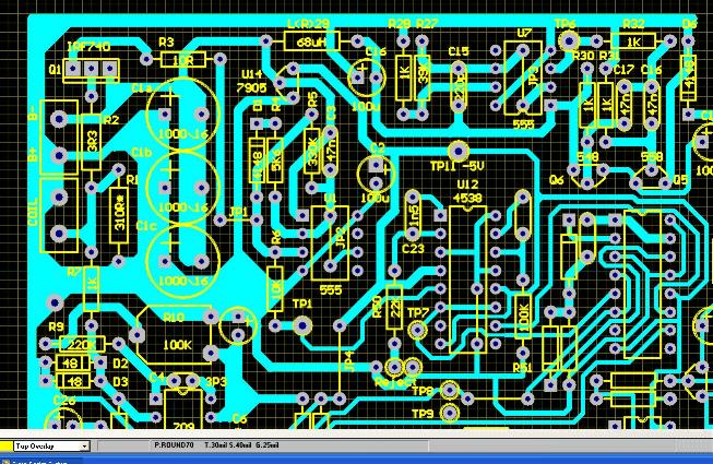
Although I read somewhere that this detector was sampling with a 20us delay, it was actually measured as 58us. Although, with the components fitted, the sample time should have been 30us. I have made this adjustable, and managed to sample at 22us using the original coil (543uH). The MC14538BCP (U12a) has a minimum possible delay of 10us. This is achievable with the delay adjustment, as long as you have a faster coil.
A self-adjusting threshold (SAT) has been added, which is a great improvement. When you adjust the Reject control, it no longer needs to be retuned. The SAT is quite slow, so there is no loss of depth.
A small change was made to the final integrator stage that has greatly improved stability and the rejection of external noise.
The pre-amp has remained as a UA709 (I don't want to overdo things with the original PCB) but will be replaced by an NE5534 in the Mark II design.
Mk II PCB layout coming soon, together with wiring to the external controls, headphone / charger socket, etc.
Please be patient, as I'm very busy and trying to do 15 things at once.
The transmit rate has been increased to 1000pps with a pulse width of 100us. Quiescent current consumption is 86mA.
Although I read somewhere that this detector was sampling with a 20us delay, it was actually measured as 58us. Although, with the components fitted, the sample time should have been 30us. I have made this adjustable, and managed to sample at 22us using the original coil (543uH). The MC14538BCP (U12a) has a minimum possible delay of 10us. This is achievable with the delay adjustment, as long as you have a faster coil.
A self-adjusting threshold (SAT) has been added, which is a great improvement. When you adjust the Reject control, it no longer needs to be retuned. The SAT is quite slow, so there is no loss of depth.
A small change was made to the final integrator stage that has greatly improved stability and the rejection of external noise.
The pre-amp has remained as a UA709 (I don't want to overdo things with the original PCB) but will be replaced by an NE5534 in the Mark II design.
Mk II PCB layout coming soon, together with wiring to the external controls, headphone / charger socket, etc.
Please be patient, as I'm very busy and trying to do 15 things at once.

Comment