This version is REV-B, and all the previous Minipulse Plus information has been removed.
Please read the Build Document carefully and follow the instructions. Both Andy (Silverdog) and I have successfully built this version of the detector, and now it's ready for general consumption.
PCBs are available from www.silverdog.co.uk
I'm not saying the Build Document is totally error-free, but I've done my best in the limited time I had available. This is a living document, so if you find anything wrong, please let me know and I'll correct it in the next version.
There are currently 6 minor errors:
1. In one place I named the project as "Minipulse Pulse" by mistake, instead of "Minipulse Plus".
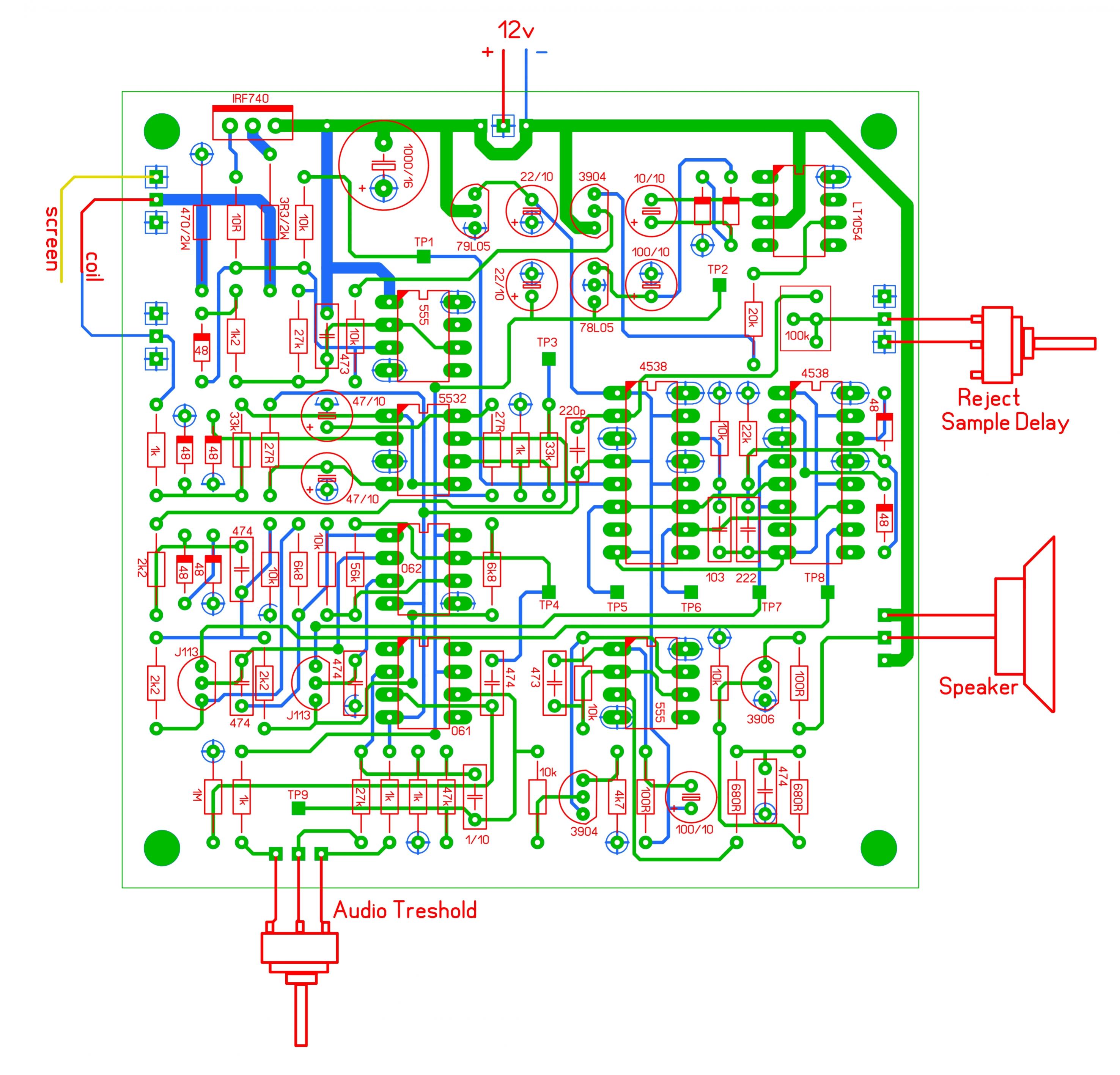
2. R3 in the Components Parts List is shown as 3R2, when it should be 3R3.
3. In Step 6, PL3 needs to be added to list of components to be fitted.
4. R2 (10R) is missing from the component list.
5. Step 9 states that you can patch in C9, when (of course) this should be C19.
6. Step 9 states that you should monitor the DC level at TP10. This is course should be TP9 (as TP10 does not exist in REV-B).
There is also 1 technical issue not mentioned in the REV-B Build Document:
1. Please download the REV-C Build Document, as it describes a method of synchronizing the LT1054 to the TX oscillator using an additional capacitor.
Please read the Build Document carefully and follow the instructions. Both Andy (Silverdog) and I have successfully built this version of the detector, and now it's ready for general consumption.

PCBs are available from www.silverdog.co.uk
I'm not saying the Build Document is totally error-free, but I've done my best in the limited time I had available. This is a living document, so if you find anything wrong, please let me know and I'll correct it in the next version.
There are currently 6 minor errors:
1. In one place I named the project as "Minipulse Pulse" by mistake, instead of "Minipulse Plus".
2. R3 in the Components Parts List is shown as 3R2, when it should be 3R3.
3. In Step 6, PL3 needs to be added to list of components to be fitted.
4. R2 (10R) is missing from the component list.
5. Step 9 states that you can patch in C9, when (of course) this should be C19.
6. Step 9 states that you should monitor the DC level at TP10. This is course should be TP9 (as TP10 does not exist in REV-B).
There is also 1 technical issue not mentioned in the REV-B Build Document:
1. Please download the REV-C Build Document, as it describes a method of synchronizing the LT1054 to the TX oscillator using an additional capacitor.

Comment