Here are the latest details for the Minipulse Plus project.
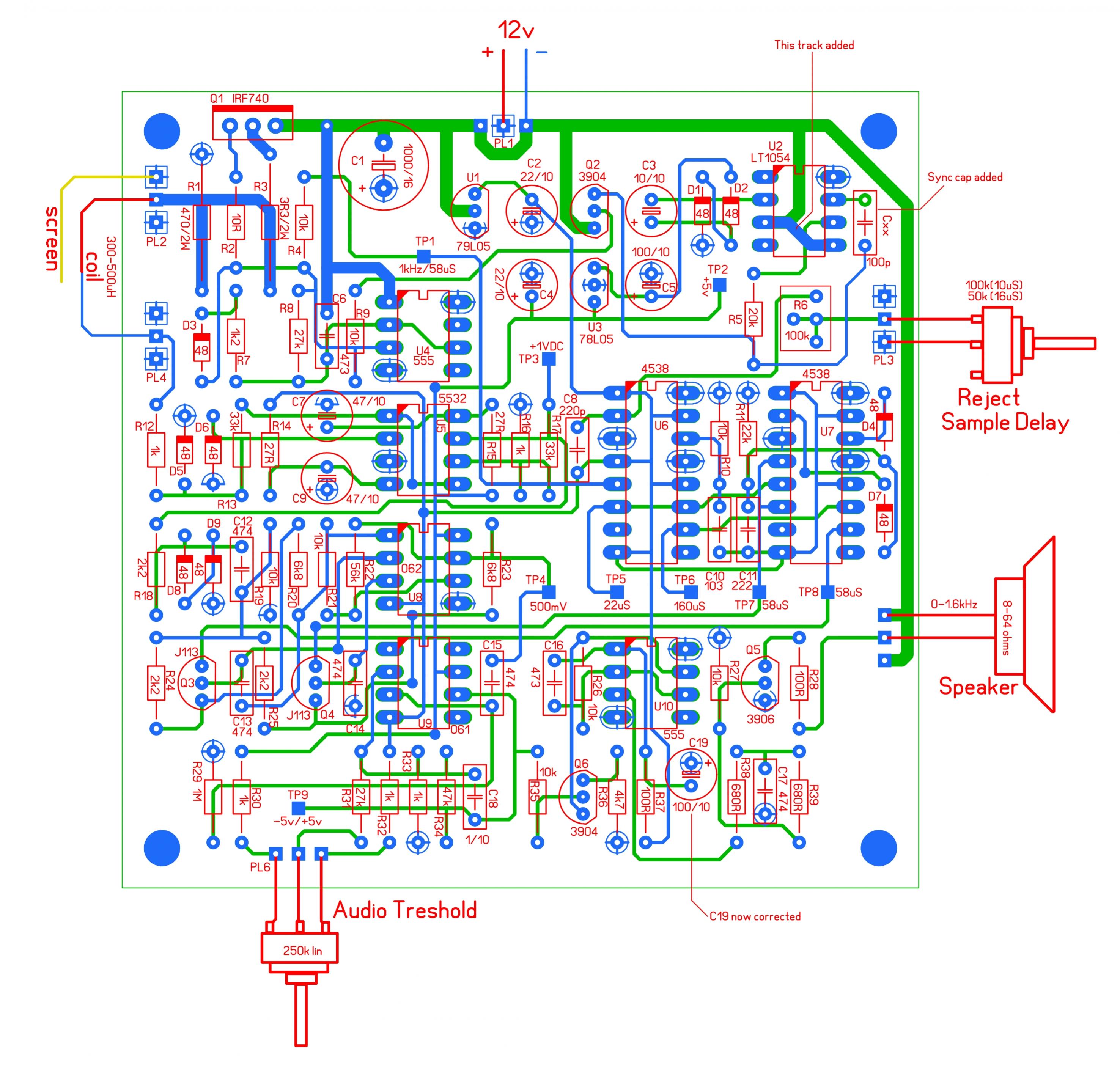
This version is REV-C, which includes fixes for the two small connection errors in REV-B, and includes a test point for a ground probe when making measurements. Also, the addition of an extra capacitor is described as a method of synchronizing the LT1054 with the TX oscillator.
Please read the Build Document carefully and follow the instructions.
PCBs are available from www.silverdog.co.uk
As before, I'm not saying the Build Document is totally error-free, but I've done my best in the limited time I had available. This is a living document, so if you find anything wrong, please let me know and I'll correct it in the next version.
Andy (Silverdog) has ordered a larger batch of PCBs for this version, so don't procrastinate and wait for REV-D to be released. It might be some time before that happens.
Note that the current document reference is 20140716.
If you downloaded this document before the 16th July 2014, then please replace it with the one below. The document reference number can be found at the bottom of each page.
There are currently 6 errors in the REV-C Build Document:
1. Step 9 states that you should monitor the DC level at TP10. This of course should be TP9, as TP10 is used for connecting a ground probe.
2. C18 in the Component List is shown with a voltage rating of 10V (which could imply that it's a polarized cap) although C18 is non-polarized (as shown in the schematic). The voltage rating will be removed in the next release of the Build Document.
3. In Step 3, Q2 (2N3904) and R9 (10k) should be included in the list of components.
4. R5 (20k) is shown in the parts list, and in Fig.3, but not mentioned in the document. It should be included as part of Step 3, and moved to Fig.4.
5. In Step 7, PL3 needs to be shorted again.
6. In Step 8, the 50k Reject pot needs to be connected to PL3
This version is REV-C, which includes fixes for the two small connection errors in REV-B, and includes a test point for a ground probe when making measurements. Also, the addition of an extra capacitor is described as a method of synchronizing the LT1054 with the TX oscillator.
Please read the Build Document carefully and follow the instructions.
PCBs are available from www.silverdog.co.uk
As before, I'm not saying the Build Document is totally error-free, but I've done my best in the limited time I had available. This is a living document, so if you find anything wrong, please let me know and I'll correct it in the next version.
Andy (Silverdog) has ordered a larger batch of PCBs for this version, so don't procrastinate and wait for REV-D to be released. It might be some time before that happens.
Note that the current document reference is 20140716.
If you downloaded this document before the 16th July 2014, then please replace it with the one below. The document reference number can be found at the bottom of each page.
There are currently 6 errors in the REV-C Build Document:
1. Step 9 states that you should monitor the DC level at TP10. This of course should be TP9, as TP10 is used for connecting a ground probe.
2. C18 in the Component List is shown with a voltage rating of 10V (which could imply that it's a polarized cap) although C18 is non-polarized (as shown in the schematic). The voltage rating will be removed in the next release of the Build Document.
3. In Step 3, Q2 (2N3904) and R9 (10k) should be included in the list of components.
4. R5 (20k) is shown in the parts list, and in Fig.3, but not mentioned in the document. It should be included as part of Step 3, and moved to Fig.4.
5. In Step 7, PL3 needs to be shorted again.
6. In Step 8, the 50k Reject pot needs to be connected to PL3

Comment