I wanted to discuss about expanding upon the simple Beat Balance, and other OpAmp Metal Detectors.
Ie: If these are easy to build, then why not Expand upon them ?
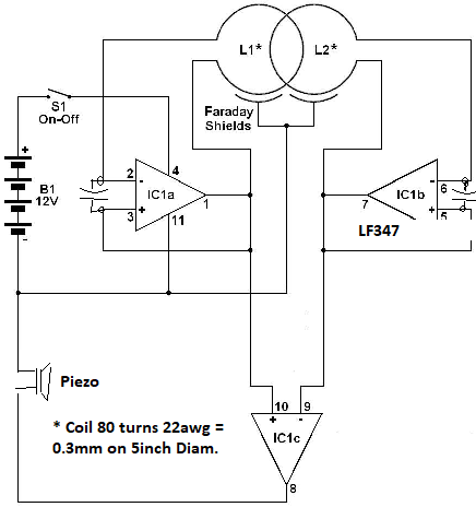
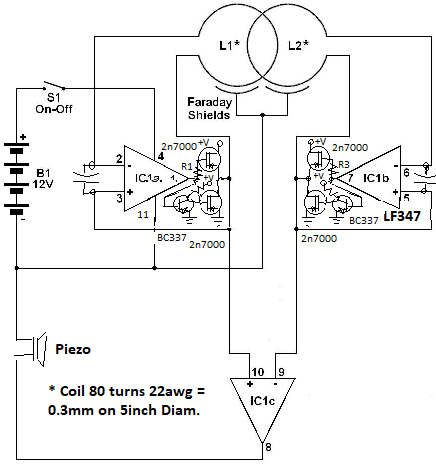
The common Beat Balance , that we could start with could be :

I had made some Mods on this design - and made it very simple to build (minimal calibration).
Actually, I dropped Caps between the OpAmp inputs p2/p3 and p5/p6, and removed cap VC1.

I then connected the outputs to an Arduino, checking for Voltages and pulse Counts.
Seemed very easy to use.
Ie: If these are easy to build, then why not Expand upon them ?
The common Beat Balance , that we could start with could be :

I had made some Mods on this design - and made it very simple to build (minimal calibration).
Actually, I dropped Caps between the OpAmp inputs p2/p3 and p5/p6, and removed cap VC1.
I then connected the outputs to an Arduino, checking for Voltages and pulse Counts.
Seemed very easy to use.


Comment