Announcement

Collapse
No announcement yet.

Announcement

Collapse
No announcement yet.

Changing Khz of thr TGSL

Collapse
X
 
  • Filter
  • Time
  • Show
Clear All
new posts

  • Changing Khz of thr TGSL

    Hello,

    the Tgsl has 14,45 Khz. Is it possible to influence the Khz ? How can i reduce or increase it?

    Regards Prospekteur

  • #2
    Well C1 + C2 will set the frequency for the TX and C6 for the RX;

    Click image for larger version

Name:	EDU.jpg
Views:	2
Size:	816.0 KB
ID:	342305

    So set the TX first (maybe just varying C2) then set the RX 2 khz above it...

    Comment


    • #3
      Thanks a lot

      i will try it.....

      Comment


      • #4
        You need to take more into account that the operating frequency of the detector is connected and press bandpass filters.
        When a significant change working frequency has also had to change the parameters for filtering band.

        Comment


        • #5
          You need to take more into account that the operating frequency of the detector is connected and press bandpass filters.
          When a significant change working frequency has also had to change the parameters for filtering band.
          Umm not really. The fundamental frequency is just a carrier. The TX chops the return signal and down converts it to baseband
          which is 3 - 20 hz (approx). The filters work on this 3 - 20 hz signal. So the frequency of the detector mainly affects target
          illumination and depth. It seems 10khz - 12.5khz is the sweet spot for full coverage. Higher freqs work good for small targets
          that are not too deep (think gold chin links) and lower frequencies work for bigger objects and lower conductivity.

          I have run my Bandito at 8khz, 10khz, 14khz without retuning the filters...

          Comment


          • #6
            My goal is to change the frequency with an 3 way switch, for example 10Khz, 14,5 Khz and 18-20Khz. I have different capacitortrimmers here now;-)

            Comment


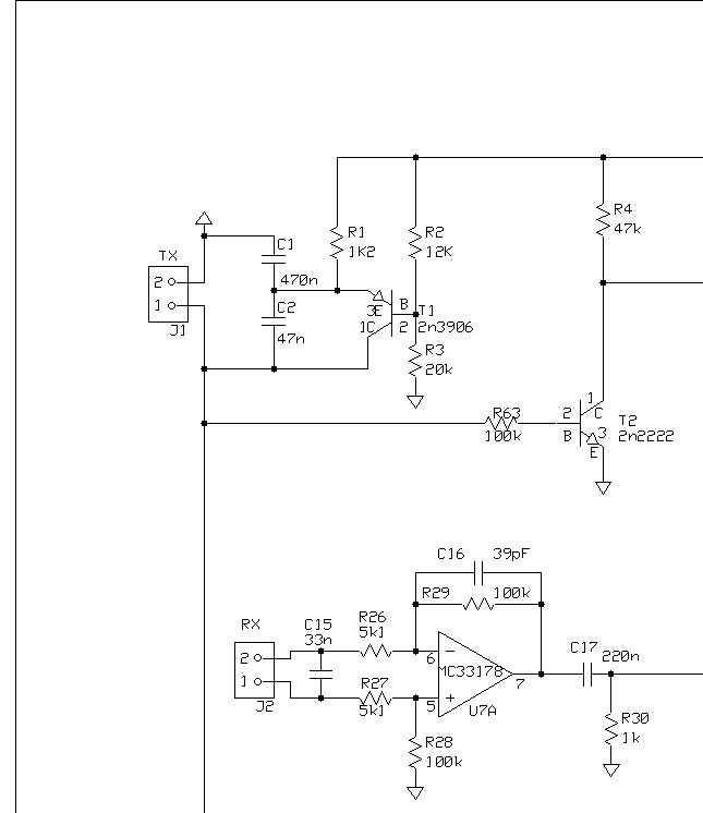
            • #7
              Hmm that might be tough. You can change 3 caps to change a Tesoro MD's frequency.
              Here's a partial schematic; Click image for larger version

Name:	Bandito.jpg
Views:	1
Size:	34.0 KB
ID:	342358

              for 10khz
              C1 = 470n
              C2= 47n
              C15 = 33n

              for 12 khz
              C1 = 330n
              C2 = 33n
              C15 = 22n

              for 14.7khz
              C1 = 220n
              C2 = 22n
              C15 = 15n

              To just slide a bit away from other detectors you could just tweak C2. You could try
              3 caps for C2 and don't mess with the others...

              Comment

              Working...
              X