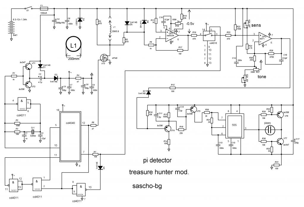
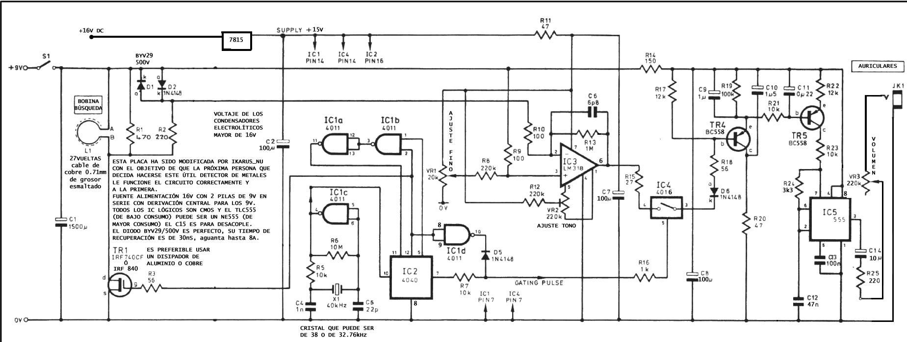
hi im from south africa and i built the first mark stuart EE Treasure Hunter but i am having problems with the pcb it seems that i cant get the voltage any higher than 9v (battery supply) it is supposed to be 16v after the voltage converter. i get no sound through the earphones at all. all the components are correct and i have checked the circuit over and over and everything is the same as the circuit diagram on your web site. maybe you can help me please. if you know of any changes to the circuit diagram or may be im doing something wrong.
thank you
christopher
thank you
christopher

Comment