Hi All, and WELCOME!
Moving on from the hugely successful Surfmaster PI created by Whites Electronics, I have tried to address a number of what I consider to be design issues with this machine. The list is this (not exhaustive);
1) More depth
2) Smoother threshold
3) Less "noise" - spits pops and squeaks
4) Overall more solid performance (for example as better voltage drops, then so does the drive to the main FET and thus the performance drops off exponentially)
5) Increased versatility and sensitivity to thin section gold.
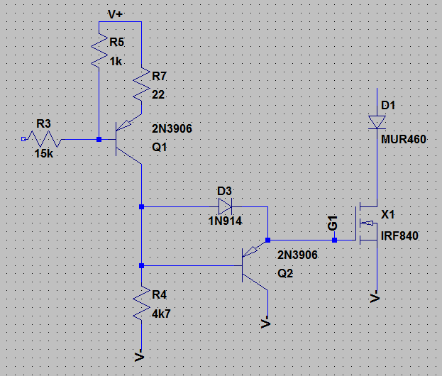
I know there are many other PI's out theere, the Hammerhead being probably one of the best designs, but they ALL have high front end gain, the SM II does the opposite, and instead makes up the gain AFTER the demodulation (sampling) has been done. Dealing with "DC" is easier than a dynamic signal. Also, I have included a snubber to stop the FET going into avalanche and thus generating a heap of noise.
Other things to try are taking the ground sample just BEFORE the main pulse, rather than the usual 120-150us after the pulse.
I will post the initial circuit which people can play with and modify, but I would like to keep this an EASY project to follow, therefor there will be sub secionts here, designed for bugs/gripes/fixes etc. There will be ONE set of files in the main area at ALL times, and these will be the LATEST releasee so that anyone who wants to build a SM PI II wont have to spend the time hunting around trying to find what works (sadly like so many other projects and good designs on here) so PLEASE respect that and ONLY post to the "modifications" section or post with something on the ilk in the title that way we can keep track of and delte the older version to keep the place tidy.
Thanks all and HAVE FUN..
Moving on from the hugely successful Surfmaster PI created by Whites Electronics, I have tried to address a number of what I consider to be design issues with this machine. The list is this (not exhaustive);
1) More depth
2) Smoother threshold
3) Less "noise" - spits pops and squeaks
4) Overall more solid performance (for example as better voltage drops, then so does the drive to the main FET and thus the performance drops off exponentially)
5) Increased versatility and sensitivity to thin section gold.
I know there are many other PI's out theere, the Hammerhead being probably one of the best designs, but they ALL have high front end gain, the SM II does the opposite, and instead makes up the gain AFTER the demodulation (sampling) has been done. Dealing with "DC" is easier than a dynamic signal. Also, I have included a snubber to stop the FET going into avalanche and thus generating a heap of noise.
Other things to try are taking the ground sample just BEFORE the main pulse, rather than the usual 120-150us after the pulse.
I will post the initial circuit which people can play with and modify, but I would like to keep this an EASY project to follow, therefor there will be sub secionts here, designed for bugs/gripes/fixes etc. There will be ONE set of files in the main area at ALL times, and these will be the LATEST releasee so that anyone who wants to build a SM PI II wont have to spend the time hunting around trying to find what works (sadly like so many other projects and good designs on here) so PLEASE respect that and ONLY post to the "modifications" section or post with something on the ilk in the title that way we can keep track of and delte the older version to keep the place tidy.
Thanks all and HAVE FUN..

.
PCB.
).
Comment