Announcement

Collapse
No announcement yet.

Announcement

Collapse
No announcement yet.

Power Supply

Collapse
This is a sticky topic.
X
X
 
  • Filter
  • Time
  • Show
Clear All
new posts

  • Power Supply

    Discussions related to the design of the power supply.

  • #2
    This is a suggestion to move any discussions relating to the design of the power supply here. One major point that I feel should be discussed is whether the PS should switch or not. After spending a good deal of time thinking about how to design a non switching, rail split type of design, I do have some reservations about this this technique. The biggest being what happens when the transmit and audio currents are dumped into the ground? These can easily be 100mA or more and so it would seem a stiff ground is required.

    Comment


    • #3
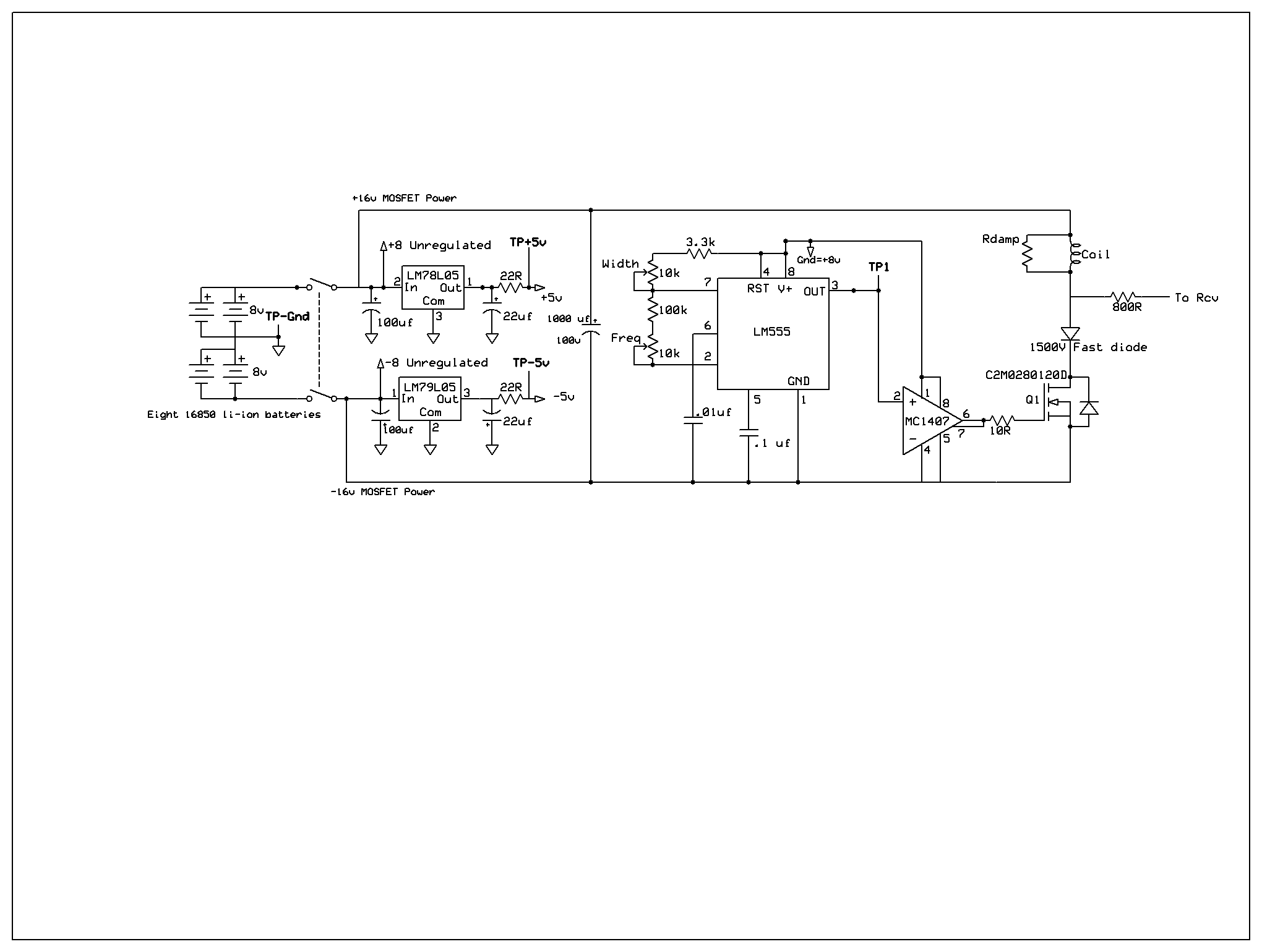
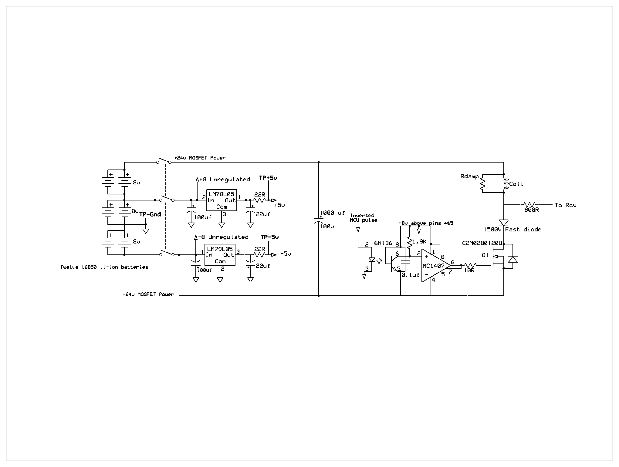
      Attached are some alternate power supply ideas to consider and work with. A few thoughts went into them; more transmit power, no noise from voltage converters and some separation between transmit and receive circuits. Circuit boards should have as much copper area and heavy traces as possible to help prevent ground noise.
      Have a great day,
      Chet
      Attached Files

      Comment


      • #4
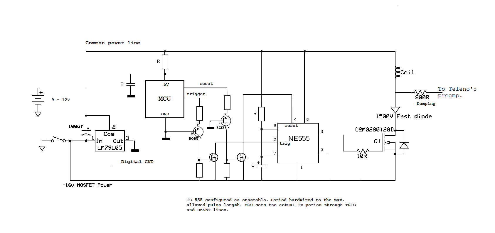
        Here's the power source to work with my preamp.

        There are no large capacitors in the analog paths to avoid shifting baselines in the analog signals.

        Click image for larger version

Name:	Telenos_power.png
Views:	1
Size:	35.7 KB
ID:	344870

        Comment


        • #5
          I think a mosfet in the negatice rail witha soft start optio to stop the inrush current damaging the switch contacts might be an idea. I like the opto isolated method, but is it fast enough to get a good switch on an shut off time on the main FET? Also, what about a lov value (like 100R) in series with the gate to sharpen up the edges (maybe a 10pf) across it too? I haven't run simulations on these ideas.

          Are we doing a split supply, or a single ended (do we need that)? Either way I think we should be actively driving the man FET. had we made a descision on bipolar pulsing or are we sticking with the standard method?

          I'm thinking Lithium Ion as a supply, you can buy rather smart 12V compact 6800mAh packs (see fleabay). They weigh nothing, only problem is most of them have an integral switch which needs "hacking".

          Comment


          • #6
            Originally posted by Sean_Goddard View Post
            I'm thinking Lithium Ion as a supply, you can buy rather smart 12V compact 6800mAh packs (see fleabay). They weigh nothing, only problem is most of them have an integral switch which needs "hacking".
            Read this first: http://ve2zaz.net/blog/index.php?/ar...y-pack....html

            Comment


            • #7
              Hi Teleno


              I like your power and drive circuit. Is there an advantage of using set and reset pulses from the MCU versus using Pulse Width Modulation (PWM)? Or another choice a flip flop and driver?


              As for battery purchases I research the internet for reviews before making serious buys. A friend ask me to check his new 8 ampere hour batteries that only lasted 2 hours. They were encased in a hard plastic case. When I cut one open it had two small flat packs and 6 steel plates to give it weight.


              Have another great day,
              Chet

              Comment


              • #8
                Originally posted by Teleno View Post
                I suggest low self discharge NIMH batteries. The Panasonic enveloop series are very good. These are solderless batteries so you have to use a battery case. This does give the advantage of being able to change batteries but these cells are very good and and last a long night time. It is important to use a good charger. This smart charger works great and can also cycle and test batteries.
                Ambient Weather BC-2000 Intelligent Battery Charger for AA/AAA Rechargeable Batteries

                The AA size cells have capacity of about 2000mAh or so so could run a 100mA drain load for about 20 hours. Using a battery case would also allow the use of alkaline cells in a pinch.
                The downside is cheap battery cases may not have reliableable contacts and changing individual cells is a bit of a pain.

                Comment


                • #9
                  Knowing coil peak current and current waveform might help select PS.

                  Comment


                  • #10
                    Green you are right. Hard to design the supply until all factors are known.

                    Comment


                    • #11
                      Originally posted by Chet View Post
                      Attached are some alternate power supply ideas to consider and work with. A few thoughts went into them; more transmit power, no noise from voltage converters and some separation between transmit and receive circuits. Circuit boards should have as much copper area and heavy traces as possible to help prevent ground noise.
                      Have a great day,
                      Chet
                      While it is not practical for many I once used rechargeable cells for powering only the transmitter and drive circuitry and used two 9 volt batteries for all the receive stuff. They were tied together only at a single ground point. It worked great.
                      If we use separate electrically isolated coils for TX and RX we could also reduce the demands on the power supply because they do not even have to have common grounds then.

                      Comment


                      • #12
                        I think the idea Minelab had with the Explorer series (stick battery in the arm rest part) was just pure brilliance. We could use a mono jack plug and have a battery module in a tube which pushed into place with a simple cover.

                        Low discharge Hi-Mh yup I like it. C size cells for current capability, widely available and guaranteed quality AND you can get carbon/ plastic tubing they will slide straight into with little play, so excellent fit. Maybe a "side my side" like a db shotgun, four sells in each, then it would also work as a stand ;-)

                        I like the idea of separate supplies Old Cart, anyone else have any thoughts on that?

                        Comment


                        • #13
                          Chet, that is the one I bought ;-(. Time to get hacking...

                          Comment


                          • #14
                            Originally posted by Chet View Post
                            Hi Teleno


                            I like your power and drive circuit. Is there an advantage of using set and reset pulses from the MCU versus using Pulse Width Modulation (PWM)? Or another choice a flip flop and driver?
                            Yes. The maximum (safe) Tx duration is harwired in the monostable. The MCU cannot accidentally cause the Tx pulse to be any longer. It's a safety measure to avoid blowing things up in smoke.

                            If the MOSFET is driven directly by the MCU and a glitch gets the trigger pin stuck in "low" then the MOSFET is turned on permanently, which is bad.

                            My schematic contains a mistake, though. The circuit as it stands is a "retriggerable monostable" and it should be non-retriggerable. See the difference here: http://electronics.stackexchange.com...rable-one-shot

                            Better than a 555 would be monstables CD4538 or CD4098.

                            Comment


                            • #15
                              [Better than a 555 would be monstables CD4538 or CD4098]

                              The 555 has higher output drive. You could capacitor couple the trigger.

                              Comment

                              Working...
                              X