At the end we need to convert the signal into something that the operator of the metal detector can capture with his senses.
The primary option is audio.
-We want two different tones, one for magnetic targets and one for non magnetic targets.Then we want to have a variable pitch or frequency for each tone, so that the operator can discern minute differences in target response and gather information from it.Then we might want to have an increase in volume as well as a difference in pitch, to indicate targets.Next we have to make a choice of sound quality. A square wave output hurts the ears, a sine wave sounds great, but takes a lot of processing, probably, somewhere between would be a good compromise. Earphones sound great and use little power, they also exclude external noise, however, lots of people prefer a loudspeaker. This needs to be quite powerful to compete with environmental noise and wind in the ears.
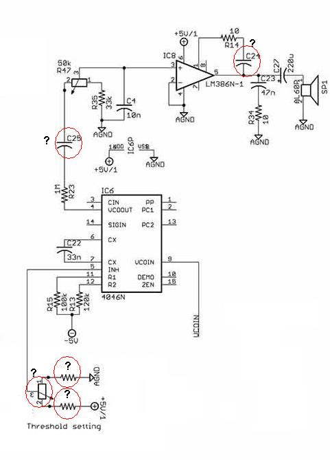
Personally I prefer sound at below 1khz so my present circuit uses a VCO with a center frequency of about 500hz, going up for gold and down for iron.
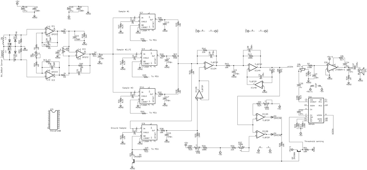
Presently I will post my draft circuit. It functions but is very far from perfect.
I hope more knowledgeable people will jump in and help developing a good audio.
Ah, and not to forget, the timing of the TINKERERS V1 is done with a PIC MCU. this could also produce the sound.
Tinkerer
The primary option is audio.
-We want two different tones, one for magnetic targets and one for non magnetic targets.Then we want to have a variable pitch or frequency for each tone, so that the operator can discern minute differences in target response and gather information from it.Then we might want to have an increase in volume as well as a difference in pitch, to indicate targets.Next we have to make a choice of sound quality. A square wave output hurts the ears, a sine wave sounds great, but takes a lot of processing, probably, somewhere between would be a good compromise. Earphones sound great and use little power, they also exclude external noise, however, lots of people prefer a loudspeaker. This needs to be quite powerful to compete with environmental noise and wind in the ears.
Personally I prefer sound at below 1khz so my present circuit uses a VCO with a center frequency of about 500hz, going up for gold and down for iron.
Presently I will post my draft circuit. It functions but is very far from perfect.
I hope more knowledgeable people will jump in and help developing a good audio.
Ah, and not to forget, the timing of the TINKERERS V1 is done with a PIC MCU. this could also produce the sound.
Tinkerer



Comment