PI metal detectors. The PI stands for PULSE INDUCTION.
It does not say what shape, or length, or duty cycle of pulse.
Square
Rectangular
Sawtooth
Triangular
Sin
Bi-polar
Chirp
Mixes of short and long
Skip
All these names apply to voltage wave forms for pulses.
Now what about the variety of current waveforms?
All these pulses can be used to excite the target.
PULSE INDUCTION does not say what shape, or length, or duty cycle of pulse.
So let's discuss different TX methods. Different ways to excite the target with pulses and different ways to take care of the resulting FLYBACK.
Let's start with the "TWO TAU" METHOD.
Two Tau IB-PI or Sampling during Flyback
Here is a brief description of the method.
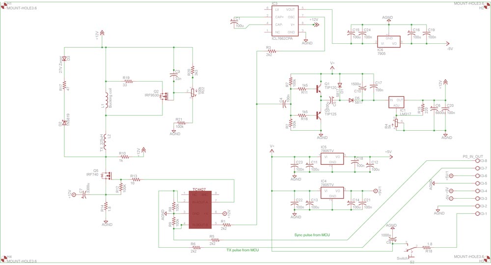
Attached is the TX and power supply. The power supply delivers 8 to 15 Volt for the TX, regulated. Also +5/-5V with a common ground for the analog system and a separate +5V for the PIC MCU.
The ICL7662 is sync’d with the switching capacitor voltage doublers and the TX pulse, so that there is no switching noise during the sample times.
The Mosfet is driven with a Mosfet driver to give a high initial rate of change for the TX charge ramp. This rate of change has an influence on the response of the targets. Information about the TC and the presence of FE can be gathered during the charge ramp of the TX, when using an Induction balanced coil IB.
After 100uS charge time the TX is switched OFF. A high Flyback results and is (with traditional methods) eliminated as quickly as possible.
My method instead, controls this Flyback and uses it to excite the target in a CONTROLLED MANNER. I let the Flyback rise to somewhere between 70 and 150V and sample DURING THE FLYBACK. I have used this sample window with a duration from 6 to 10uS.
The same information gleaned from the di/dt during TX, can be found during the Flyback sampling, with the difference that the di/dt is 10 to 20 times as much. The signal amplitude is so many times higher.
It is like using a VLF with low frequency and high frequency. I call it “Two Tau”.
So with each pulse repetition we have the possibility of sampling:
1. During the TX charge ramp
2. During the Flyback
3. After the Flyback has decayed.
This is a sample window during Flyback. The target is a silver ring of 0.55grams. Gain 100,
scope 200mV/div.
Another feature is that the Flyback energy is partly recovered (less dissipation losses) since it is discharged into the +8 to 15V.
These features are possible thanks to the use of an Induction Balanced coil assembly. This coil assembly consists of 3 separate coils.
One TX coil of about 300uH
One RX coil of about 300uH
One Bucking coil of a few turns, wound on the RX coil.
A coil current control circuit makes it possible to precisely control the current in the Bucking coil so that a precise balance can be achieved and also corrected, when an unbalance has been produced by highly mineralized ground or temperature shift or humidity.
Discrimination:
This method produces a natural differentiation between FE and non-magnetic targets.
FE targets produce a negative response.
Non-magnetic targets produce a positive response.
These features are present during TX sampling but are very pronounced DURING THE FLYBACK SAMPLING
There are instances when the X response is equal the R response. In this instance the response is 0, as in the case of the cannon ball at a certain distance. (see picture: cannon ball)
This is the signature of a 6 pound cannon ball at a distance of 30 cm from the coil.
However, the response after the decay of the remnants of the Flyback are unaltered, so that the cannon ball (or FE target) can still be detected as usual.
The RX signal is amplified with a non inverting preamp. Thanks to the FLYBACK CONTROL CIRCUIT, the amplitude of the Flyback is very much reduced, so that the signal can be taken directly from the coil.
The signal amplitude is so high that the target response can actually be seen on the oscilloscope at the INPUT of the preamp.
Ups, the pictures did not come out. I will add them in the next post.
Tinkerer
It does not say what shape, or length, or duty cycle of pulse.
Square
Rectangular
Sawtooth
Triangular
Sin
Bi-polar
Chirp
Mixes of short and long
Skip
All these names apply to voltage wave forms for pulses.
Now what about the variety of current waveforms?
All these pulses can be used to excite the target.
PULSE INDUCTION does not say what shape, or length, or duty cycle of pulse.
So let's discuss different TX methods. Different ways to excite the target with pulses and different ways to take care of the resulting FLYBACK.
Let's start with the "TWO TAU" METHOD.
Two Tau IB-PI or Sampling during Flyback
Here is a brief description of the method.
Attached is the TX and power supply. The power supply delivers 8 to 15 Volt for the TX, regulated. Also +5/-5V with a common ground for the analog system and a separate +5V for the PIC MCU.
The ICL7662 is sync’d with the switching capacitor voltage doublers and the TX pulse, so that there is no switching noise during the sample times.
The Mosfet is driven with a Mosfet driver to give a high initial rate of change for the TX charge ramp. This rate of change has an influence on the response of the targets. Information about the TC and the presence of FE can be gathered during the charge ramp of the TX, when using an Induction balanced coil IB.
After 100uS charge time the TX is switched OFF. A high Flyback results and is (with traditional methods) eliminated as quickly as possible.
My method instead, controls this Flyback and uses it to excite the target in a CONTROLLED MANNER. I let the Flyback rise to somewhere between 70 and 150V and sample DURING THE FLYBACK. I have used this sample window with a duration from 6 to 10uS.
The same information gleaned from the di/dt during TX, can be found during the Flyback sampling, with the difference that the di/dt is 10 to 20 times as much. The signal amplitude is so many times higher.
It is like using a VLF with low frequency and high frequency. I call it “Two Tau”.
So with each pulse repetition we have the possibility of sampling:
1. During the TX charge ramp
2. During the Flyback
3. After the Flyback has decayed.
This is a sample window during Flyback. The target is a silver ring of 0.55grams. Gain 100,
scope 200mV/div.
Another feature is that the Flyback energy is partly recovered (less dissipation losses) since it is discharged into the +8 to 15V.
These features are possible thanks to the use of an Induction Balanced coil assembly. This coil assembly consists of 3 separate coils.
One TX coil of about 300uH
One RX coil of about 300uH
One Bucking coil of a few turns, wound on the RX coil.
A coil current control circuit makes it possible to precisely control the current in the Bucking coil so that a precise balance can be achieved and also corrected, when an unbalance has been produced by highly mineralized ground or temperature shift or humidity.
Discrimination:
This method produces a natural differentiation between FE and non-magnetic targets.
FE targets produce a negative response.
Non-magnetic targets produce a positive response.
These features are present during TX sampling but are very pronounced DURING THE FLYBACK SAMPLING
There are instances when the X response is equal the R response. In this instance the response is 0, as in the case of the cannon ball at a certain distance. (see picture: cannon ball)
This is the signature of a 6 pound cannon ball at a distance of 30 cm from the coil.
However, the response after the decay of the remnants of the Flyback are unaltered, so that the cannon ball (or FE target) can still be detected as usual.
The RX signal is amplified with a non inverting preamp. Thanks to the FLYBACK CONTROL CIRCUIT, the amplitude of the Flyback is very much reduced, so that the signal can be taken directly from the coil.
The signal amplitude is so high that the target response can actually be seen on the oscilloscope at the INPUT of the preamp.
Ups, the pictures did not come out. I will add them in the next post.
Tinkerer



Comment