I decided to make a 10" "DD" Pi coil. I wound up some awg 24 PVC wire 24 turns for each coil.

Then attached them with hotmelt glue to get them in just the right position. Next will be the
epoxy to hold them solid. The housing is covered in graphite spray with a drain wire embedded.
I'll coat the epoxy to make a full cage then some fiberglass resin to finish.

I also made a 300 uh center tapped PI coil by winding two wires at the same time for 12 turns;

Dropped them in the housing;

Then epoxied and fiberglassed them in. No shielding this time as the CT should kill the noise;

I finished off with a clear hose for the wires to run in;

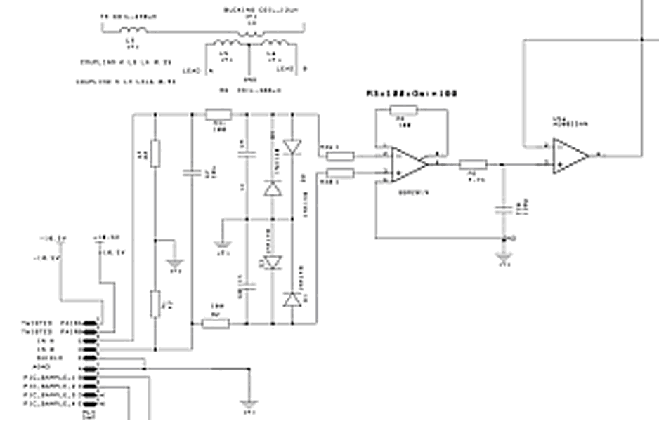
Anyone have a schematic for a differential front end for the center tapped coil?
Then attached them with hotmelt glue to get them in just the right position. Next will be the
epoxy to hold them solid. The housing is covered in graphite spray with a drain wire embedded.
I'll coat the epoxy to make a full cage then some fiberglass resin to finish.
I also made a 300 uh center tapped PI coil by winding two wires at the same time for 12 turns;
Dropped them in the housing;
Then epoxied and fiberglassed them in. No shielding this time as the CT should kill the noise;
I finished off with a clear hose for the wires to run in;
Anyone have a schematic for a differential front end for the center tapped coil?

Comment