Announcement

Collapse
No announcement yet.

Announcement

Collapse
No announcement yet.

VLF null and frequency

Collapse
X
 
  • Filter
  • Time
  • Show
Clear All
new posts

  • VLF null and frequency

    Hello to all
    I have some questions that I would like to thank for help


    In general, there are two Rx coil coupling structures that are:


    1) Parallel tank resonance circuit (TGSL and ELDORADO and RAPTOR devices)
    2) series Tank resonance circuit (CIBOLA, TEGON and FORTUNE devices)
    I've taken photos of these two different structures.


    1) What is the difference between the two parallel and serial connection structures in the Rx VLF metal detector coil?
    2) Why did TESORO's older machines use parallel tank structures, but used end-of-series tank resonance series?

    Click image for larger version

Name:	1.png
Views:	1
Size:	28.1 KB
ID:	370952 Click image for larger version

Name:	2.png
Views:	1
Size:	30.8 KB
ID:	370953 Click image for larger version

Name:	eldorado.jpg
Views:	1
Size:	16.7 KB
ID:	370954
    Click image for larger version

Name:	4.png
Views:	1
Size:	25.7 KB
ID:	370955 Click image for larger version

Name:	5.png
Views:	1
Size:	24.3 KB
ID:	370956

  • #2
    If someone has information and can help me, please advise
    No one has responded yet

    Comment


    • #3
      Probably there is no good, technical, answer as to why the engineer chose a parallel verse a series tank circuit.
      Both create a sinusoidal output.

      Comment


      • #4
        series resonance low ohms
        parallel resonance high ohms.

        Comment


        • #5
          At resonance, a parallel tank presents a high impedance to input current noise, whereas a series resonant tank presents a low impedance to current noise. So, the series circuit should be lower noise.

          Comment


          • #6
            he does not ask nothing anybody. he just does. https://www.youtube.com/watch?v=7SGTI7Tq7Sg

            Comment


            • #7
              Originally posted by waltr View Post
              Probably there is no good, technical, answer as to why the engineer chose a parallel verse a series tank circuit.
              Both create a sinusoidal output.

              But I think that Tesoro company may have strong reasons for changing from a parallel resonant tank to a series resonant tank.

              Comment


              • #8
                Originally posted by kt315 View Post
                he does not ask nothing anybody. he just does. https://www.youtube.com/watch?v=7SGTI7Tq7Sg
                I do not understand what you mean by posting this post

                Comment


                • #9
                  parallel vs. series resonant VLF receiver coil

                  Originally posted by manhunt47 View Post
                  But I think that Tesoro company may have strong reasons for changing from a parallel resonant tank to a series resonant tank.
                  Because I showed Jack how and why.

                  Parallel resonant: provides good filtering, provides voltage boost, but prone to huge phase errors. Searchcoils usually have to be matched to the individual machine or vice versa.
                  Series resonant with light loading: very little filtering, requires low noise op amp, but phase is reproducible. Searchcoils of the same series generally interchangeable.

                  Comment


                  • #10
                    Originally posted by manhunt47 View Post
                    I do not understand what you mean by posting this post
                    you ask the bases of electronics. do you need been back in Preston tech university for teaching from start?
                    you must know what is -
                    - VOLTAGE resonance
                    - CURRENT resonance
                    without that no a sence to answer you.

                    Comment


                    • #11
                      Originally posted by Carl-NC View Post
                      At resonance, a parallel tank presents a high impedance to input current noise, whereas a series resonant tank presents a low impedance to current noise. So, the series circuit should be lower noise.
                      Originally posted by profesör View Post
                      series resonance low ohms
                      parallel resonance high ohms.
                      Originally posted by Dave J. View Post
                      Because I showed Jack how and why.

                      Parallel resonant: provides good filtering, provides voltage boost, but prone to huge phase errors. Searchcoils usually have to be matched to the individual machine or vice versa.
                      Series resonant with light loading: very little filtering, requires low noise op amp, but phase is reproducible. Searchcoils of the same series generally interchangeable.

                      Thanks to the good comments everyone has in this thread
                      If it is possible to speak a more precise amount and with graphs in this case.


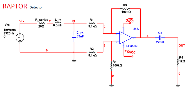
                      >First, let's consider a parallel RX circuit that I think RAPTOR is the best choice.


                      1) The first issue is that a parallel tank circuit is not really parallel. In fact, it is a series circuit tank, which in fact the voltage on the Crx capacitor is given to the PREAMP circuit input.
                      In the following I will display the RX voltage with an external source called Vrx and, as you can see, this circuit is contrary to the appearance of a parallel LC tank.




                      In the following, simulating the RAPTOR circuit and applying an effective value signal 1 instead of Vrx, we will examine Vin and Vout signals in the circuit diagram.
                      The selected frequency is the same as the RAPTOR transmitter frequency.



                      You see in the picture above that the Vin signal of the capacitor has a much larger amplitude than the Vrx source signal, as well as some of it. The reason is that here we are very close to the resonant frequency of the LC series tank. The next image displays the Vout signal relative to Vin, which is the only mirror with 20x magnification.

                      Attached Files

                      Comment


                      • #12
                        Hello guys. Just wanna ask if the requirement of my coil resistance is 0.4ohms and i've made it 0.66ohm. Is it still okay? If not,how could i lower down the resistance to 0.4ohms because when i tried to lessen the windings,the inductance is also getting low. What would i do?

                        Comment


                        • #13
                          In the following, the frequency response and phase of the RAPTOR circuit are simulated and brought forth. As we see, at the resonant frequency, we have the highest amplitude amplitude in Vin.
                          And at resonance frequencies The VIN is 90 degrees behind the Vrx


                          Regarding this frequency response, I think that in the resonant frequency range, if there is noise, it is easily amplified and entered with a high amplitude, but in the other frequencies there is no increase in noise.


                          And the next thing is, I think the Vin signal range can change greatly with changes in L and C tanks.


                          And the other thing is that I think near the resonance frequency, the phase changes are also very severe and can break the resolution.


                          And the odd thing is why the frequency of the transmitter in the Raptor circuit is so close to the receiver circuit's resonant frequency ?????


                          But in Tesoro's TGSL metal detector, I think the distance between transmitter frequency and resonant frequency of the receiver circuit was much higher than that of RAPTOR.
                          Attached Files

                          Comment


                          • #14
                            Originally posted by kt315 View Post
                            you ask the bases of electronics. do you need been back in Preston tech university for teaching from start?
                            you must know what is -
                            - VOLTAGE resonance
                            - CURRENT resonance
                            without that no a sence to answer you.
                            Hello kt315
                            If you can easily explain this, I would appreciate it

                            Comment


                            • #15
                              Originally posted by Carl-NC View Post
                              At resonance, a parallel tank presents a high impedance to input current noise, whereas a series resonant tank presents a low impedance to current noise. So, the series circuit should be lower noise.
                              Hello Carl-NC
                              But I think this may not be right because in the parallel circuit resonant circuit, the input PREAMP input voltage is taken from the two ends of the Crx capacitor, which increases the input noise in the near range to the resonant frequency.

                              Comment

                              Working...
                              X