Hey everyone, so I've been lurking around, and doing much reading, and decided a good starter tinkering project would be to try and design a pinpointer from scratch...
I thought, all the other pinpointer designs I've seen are either PI or simple BFO designs, I'd love to make a discriminating pinpointer, thought that would be a fun project.
So I thought about coil design that might fit into a pinpointer formfactor, but allow for induction balance, and then I thought "Ok, a pancake might actually be best here" and so I did some quick calculations and made a template for a coil bobbin that can either be air core, or slides neatly onto a 10mm diameter round ferrite rod. Thinking I could experiment with using the ferrite or not as a core instead of air core to make the field more "linear".
Ultimately it worked out ok as a quick bench experiment, winding the coils to 10uh each with the 0.25mm enamel wire I had on-hand resulted in about an 8mm thick, 22mm OD coil, which could either be air core or fit onto a ferrite core.
I slid that onto a 100mm long ferrite rod, and kept the coils near the end, and tried to balance it up, with TX in the middle, and the RX coil in front, and nulling coil in the back. All 3 coils were wound approximately the same (400 turns). I found of course the ferrite significantly altered the inductance of the coils as measured individually, and depending on where they sat on the rod. So I ended up with the RX coil first, TX immediately behind (and right against it), and the null coil behind that, spaced about 1cm away...
I fiddled about with some caps to match it to 10Khz roughly (just an arbitrary frequency for now, haven't taken the time to figure out perfect resonance of the coils as they were one-off experiments, but this seems to work), and sending in a 10Khz PWM frequency at 50% duty cycle from a pulse generator, I was able to monitor the rx+null on a scope and tweak the location of the nulling coil to balance it out...
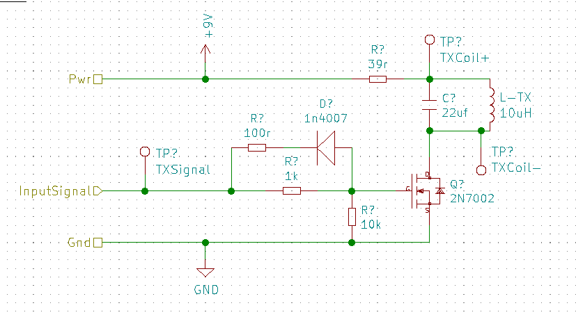
Unfortunately the balancing position was VERY sensitive, so only 1mm either direction made a huge difference in balance. I was able to get it down to a reasonably small ripple signal (directly coupled from the tx coil) which with a roughly 5V pulse amplitude, came in at about 20uV ripple, and when I brought a coin near the end of the assembly, I could see the signal distort nicely (it was barely noticeable at about 2cm distance, and got exponentially larger as it got closer). So at first I thought "Ok great! that's going well!" so I moved onto designing the TX circuit to run the PWM from a microcontroller, give it some power amplification, etc... And then thought "Ok now onto the RX side circuit"... At which point the balancing I achieved started to bother me a bit...
The thing I'm struggling with now, is designing the pre-amp circuit for the RX side, I've designed the TX PA circuit, and that's now driving my PWM from a microcontroller, but the RX side, I'm planning on going through a pre-amp first, then a pair of circuits to extract the DC amplitude, and DC phase difference between TX/RX signal, and feed those two voltages into the ADC inputs on the microcontroller... But in trying to piece together the pre-amp, I'm concerned that I can't get that last ripple out of the signal, and it seems fairly significant in amplitude... I tried removing the ferrite, and while that made it much easier to balance, it also made the return signal from a coin completely undetectable on the scope unless I touched the coil with the coin basically (and even then, barely detectable).
So my concern is I won't be able to get any receive sensitivity.
My suspicion is that I need to not wind the coils to equal windings, probably have all 3 coils at slightly different specification, with the TX, RX, and Null coils all having their own winding counts, in order to optimize balancing, and sensitivity... But I'm not sure if this is on the right track or not...
Just thought I should pop on and ask on here, since others have made their own coils, and gone through this exercise...
So if anyone has any tips/advice I'd greatly appreciate it.
(I'm happy to share more details on the project as well, plan on open-sourcing it if it works out ok anyway, just didn't have the material and prototype bits on-hand when I decided to write this, but can do that pretty easily upon request).
Thanks!
I thought, all the other pinpointer designs I've seen are either PI or simple BFO designs, I'd love to make a discriminating pinpointer, thought that would be a fun project.
So I thought about coil design that might fit into a pinpointer formfactor, but allow for induction balance, and then I thought "Ok, a pancake might actually be best here" and so I did some quick calculations and made a template for a coil bobbin that can either be air core, or slides neatly onto a 10mm diameter round ferrite rod. Thinking I could experiment with using the ferrite or not as a core instead of air core to make the field more "linear".
Ultimately it worked out ok as a quick bench experiment, winding the coils to 10uh each with the 0.25mm enamel wire I had on-hand resulted in about an 8mm thick, 22mm OD coil, which could either be air core or fit onto a ferrite core.
I slid that onto a 100mm long ferrite rod, and kept the coils near the end, and tried to balance it up, with TX in the middle, and the RX coil in front, and nulling coil in the back. All 3 coils were wound approximately the same (400 turns). I found of course the ferrite significantly altered the inductance of the coils as measured individually, and depending on where they sat on the rod. So I ended up with the RX coil first, TX immediately behind (and right against it), and the null coil behind that, spaced about 1cm away...
I fiddled about with some caps to match it to 10Khz roughly (just an arbitrary frequency for now, haven't taken the time to figure out perfect resonance of the coils as they were one-off experiments, but this seems to work), and sending in a 10Khz PWM frequency at 50% duty cycle from a pulse generator, I was able to monitor the rx+null on a scope and tweak the location of the nulling coil to balance it out...
Unfortunately the balancing position was VERY sensitive, so only 1mm either direction made a huge difference in balance. I was able to get it down to a reasonably small ripple signal (directly coupled from the tx coil) which with a roughly 5V pulse amplitude, came in at about 20uV ripple, and when I brought a coin near the end of the assembly, I could see the signal distort nicely (it was barely noticeable at about 2cm distance, and got exponentially larger as it got closer). So at first I thought "Ok great! that's going well!" so I moved onto designing the TX circuit to run the PWM from a microcontroller, give it some power amplification, etc... And then thought "Ok now onto the RX side circuit"... At which point the balancing I achieved started to bother me a bit...
The thing I'm struggling with now, is designing the pre-amp circuit for the RX side, I've designed the TX PA circuit, and that's now driving my PWM from a microcontroller, but the RX side, I'm planning on going through a pre-amp first, then a pair of circuits to extract the DC amplitude, and DC phase difference between TX/RX signal, and feed those two voltages into the ADC inputs on the microcontroller... But in trying to piece together the pre-amp, I'm concerned that I can't get that last ripple out of the signal, and it seems fairly significant in amplitude... I tried removing the ferrite, and while that made it much easier to balance, it also made the return signal from a coin completely undetectable on the scope unless I touched the coil with the coin basically (and even then, barely detectable).
So my concern is I won't be able to get any receive sensitivity.
My suspicion is that I need to not wind the coils to equal windings, probably have all 3 coils at slightly different specification, with the TX, RX, and Null coils all having their own winding counts, in order to optimize balancing, and sensitivity... But I'm not sure if this is on the right track or not...
Just thought I should pop on and ask on here, since others have made their own coils, and gone through this exercise...
So if anyone has any tips/advice I'd greatly appreciate it.
(I'm happy to share more details on the project as well, plan on open-sourcing it if it works out ok anyway, just didn't have the material and prototype bits on-hand when I decided to write this, but can do that pretty easily upon request).
Thanks!



Comment