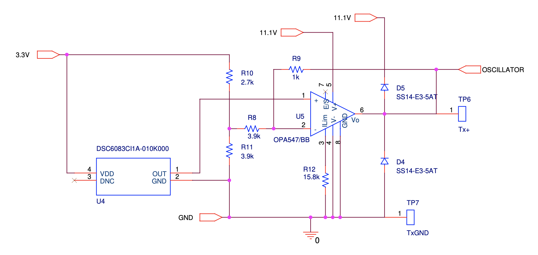
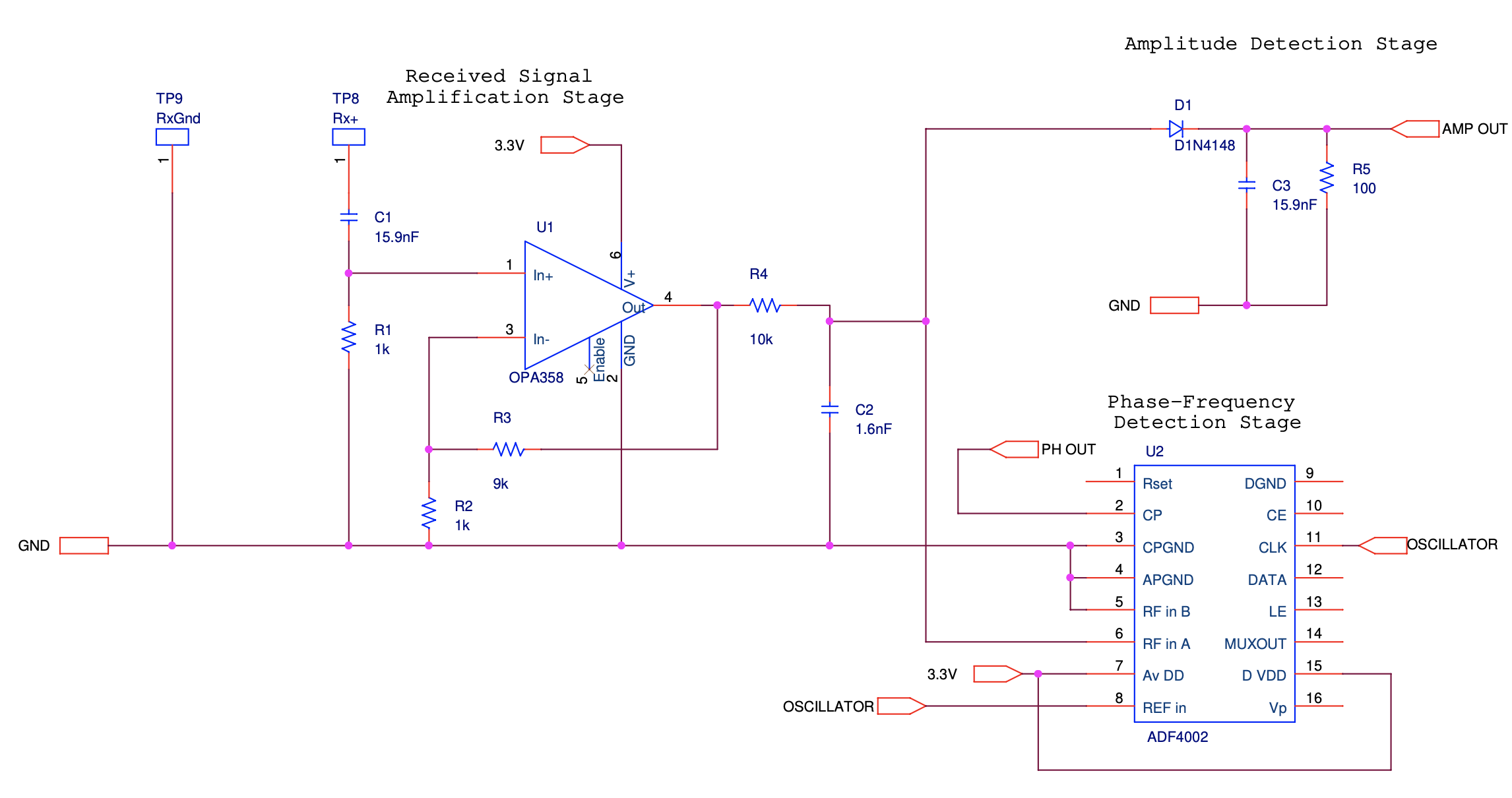
I am designing a metal-detector for a senior project in electrical engineering. For the coil, I went with the VLF DD design in the Inside the Metal Detector book. We have an oscillator circuit that delivers 500mA at 10kHz (square wave) to the coil. The detection circuit amplifies the receive signal to a max of 3.3V. When we test the coils through an o-scope with metal, we are getting noticeable results with large pieces of metal about 10-18 cm from the coils, and anything beyond that is unnoticeable.
We are unsure as to what factors effect detection range and how we can possibly modify our coils or circuit to improve the detection range. The coils will be easier to modify since the circuit is a PCB and major changes to it are make-shift since we can't change the layout of the PCB any more. Any help is appreciated.
We are unsure as to what factors effect detection range and how we can possibly modify our coils or circuit to improve the detection range. The coils will be easier to modify since the circuit is a PCB and major changes to it are make-shift since we can't change the layout of the PCB any more. Any help is appreciated.

Comment