Announcement

Collapse
No announcement yet.

Announcement

Collapse
No announcement yet.

Laptop Detector

Collapse
X
 
  • Filter
  • Time
  • Show
Clear All
new posts

  • Laptop Detector

    Is there any software out there were you can just hook up a coil to a laptop and have a detector?

  • #2
    Here is something that will give you images, but you still need a detector.http://thunting.com/geotech/forums/s...php?t=11869Tim

    Comment


    • #3
      Originally posted by Ralph sal
      Is there any software out there were you can just hook up a coil to a laptop and have a detector?
      Hi Ralph sal, I do not know for that type of MD. But it is good idea.If you have some experience in programing software, you can try to create LAPTOP MD. I send you what hardware elements mast consist that MD. If you want to start do this, I will help you in schematic.

      regards
      Attached Files

      Comment


      • #4
        Ok, good

        I have been this idea some times, will be very easy use C++ for programing a application that analizing all data and present schematics and other reports.

        You can use 12v from USB ports of the laptop to VCC of the amplifier. The problem is the carge of battery... 1 or 2 hours more less.

        Comment


        • #5
          Originally posted by diminute
          I have been this idea some times, will be very easy use C++ for programing a application that analizing all data and present schematics and other reports.

          You can use 12v from USB ports of the laptop to VCC of the amplifier. The problem is the carge of battery... 1 or 2 hours more less.
          Hi, you can use outer power source, accumulator in backpack with power adapter for nessery voltage( 15 - 18 - 20V)for laptop. One hermetic 12V 18A/h lead accumulator will work 10 hours.The weight of accumulator is about 6 kg.

          Comment


          • #6
            Why not a PDA

            What if something like a "Blackberry' was used or another PDA device. Is there one that has a DSP port or a way to access it.
            Wyndham

            Comment


            • #7
              Hi all, I was thinking it would be really cool to put a USB port on my Golden uMax and hookup my PSP and have a digital Golden !

              John Tomlinson, CET
              John's Detectors

              Comment


              • #8
                Originally posted by Wirechief
                Hi all, I was thinking it would be really cool to put a USB port on my Golden uMax and hookup my PSP and have a digital Golden !

                John Tomlinson, CET
                John's Detectors
                Hi, if your PDA have sound device ( input for microphone and output for headphones) not nessesary to use USB. It will be make more complicated outer unit. But using outer microcontroller you will have better quality ADC.

                Comment


                • #9
                  OK so what PDA's have the I/O. Windows has a CE version that has a Vbasic module but I don't know if it has an audio feature but there should be other languages avail like stamp basic or others. Is basic compiled fast enough for DSP?
                  BTW I don't have a PDA, I just got my first cell phone 2 months ago and leave it home more than with me. Love computers but not Cell phones.
                  If we start with idea of a DSP feature/board, what is the main feature it has to have, will just any sound board work?
                  Wyndham

                  Comment


                  • #10
                    I can use

                    In my opinion MInelad's Detectors use this principles.

                    I'm informatic no Electronic, then I need some help to produce the hardware part of this project.

                    For Ejample, I need know if is posible make a DD coils with a circuit that can have variable frecuency (20 Hz - 20 kHz)...

                    The output of sound car can driver this circuit and for the input of sound car can capture the Rx coil... with a program you can obtein all data that you need about the Tx Signal and Rx Signal... it will be very interesting...

                    Thank

                    diminute

                    Comment


                    • #11
                      Hi Diminute,
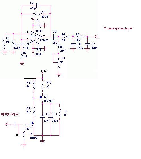
                      I think OMEGA coil is better then DD coil. MD Magnum has that coil but it is for 15kHz.If you want work in all band 20Hz-20kHz the output amp mast have many corrections.Try at 4kHz ,Tx and Rx coils as in Fisher 1266 and the schematic is below.
                      Attached Files

                      Comment


                      • #12
                        And this can ??

                        I can output a varible frecuency and input in this TX circuit ???


                        My goal is simulate BBS tecnology with a Laptop... and these used many frecuencys.

                        Thank

                        diminute

                        Comment


                        • #13
                          Did anyone ever make a laptop detector?

                          Comment


                          • #14
                            Wow! You guys are have some great ideas.
                            How long before the softwares is for sale?

                            Comment


                            • #15
                              I'm a bit new in the metal detecting hobby, but it doesn't seem to make sense to have a detector which works that way. How can it be maximum effective?

                              Comment

                              Working...
                              X