Hello everyone,
Does anyone here has measured the Pirat metal detector coil, I would like to know the inductance and the Q you have found at about 120Hz?
I have a couple of coils that have, not sure if they are fine to be used with a Pirat:
1: 369uH / Q = 0.173 / Dia: 26mm / R = 1.6Ohms
2: 378uH / Q = 0.196 / Dia: 15 cm / R = 1.45 Ohms
Thanks
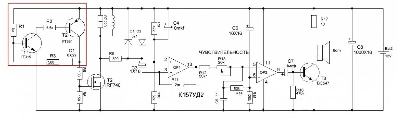
Does anyone here has measured the Pirat metal detector coil, I would like to know the inductance and the Q you have found at about 120Hz?
I have a couple of coils that have, not sure if they are fine to be used with a Pirat:
1: 369uH / Q = 0.173 / Dia: 26mm / R = 1.6Ohms
2: 378uH / Q = 0.196 / Dia: 15 cm / R = 1.45 Ohms
Thanks

Comment