Announcement

Collapse
No announcement yet.

Announcement

Collapse
No announcement yet.

cone coil

Collapse
X
 
  • Filter
  • Time
  • Show
Clear All
new posts

  • cone coil

    Anyone got a view on this type of coil..
    A solenoid type with differing diameter ends.

    Narrow end at the base..

    Whoops wrong pic.
    Attached Files

  • #2
    now with real pic

    here
    Attached Files

    Comment


    • #3
      I make numerous Cone Coils.
      This one is about 3" at top, ans 3/8" at bottom.
      Height is 2" and Inductance is 104uH.
      Good for Bench testing on my PI.

      I also make bigger ones, but don't find them all that good for out door use.
      Attached Files

      Comment


      • #4
        golfnut,

        your first picture pretty interesting too!

        philip

        Comment


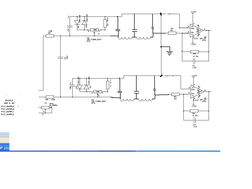
        • #5
          Oh, it was some work I had done for a guy on here for filtering out of band signals away.

          I must say metal detectors have a lot of interest for me as they encompass lots of engineering disciplines - it fits with my inquiring outlook.

          One thing I think of on a DD coil set is ...

          The centre of the Tx coil has the most signal (target illumination.)
          The centre of the Rx is most sensitive point .


          In a DD the Tx is looking 3" to LHS of target, as is the RX is looking 3" to RHS of target

          This must loose a bunch of depth.

          One thing to try is to angle the coils slightly to get Tx max and Rx max to converge at say 12" depth - like the lamps on the lanc in the dam busters!



          S

          Comment


          • #6
            optimum inductor design !! ?

            read a good coil design article,

            it was saying the optimum coil has a length and a width approx the same

            1<length/diameter<4

            and keep the turns one wire diameter apart.

            One could do this winding a duplicate dummy wire, onto your former and removing it at the end.

            Steve

            Comment

            Working...
            X