I am a Beginner and I want a simple circle that uses Timer 555 reveal me the vacuum
Announcement
Collapse
No announcement yet.
Announcement
Collapse
No announcement yet.
help me
Collapse
X
-
a game 'what i did bring to you from global net'?
Matchless Metal Locator (Thomas Scarborough, Silicon Chip) - World's simplest (?) IB design
-
I use the translator
There are metal detectors that give a negative signal when there is a vacuum
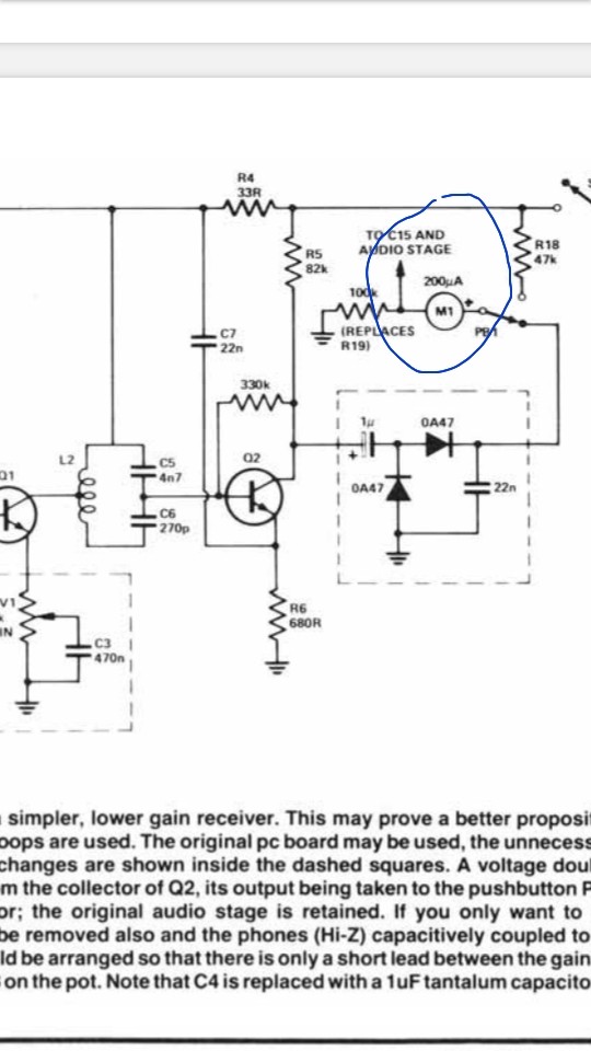
Use analog indicator with speakerAttached Files
Comment
-
I think you are looking for an underground void. Most metal detectors can do this, some better than others. I would start with a basic TR detector. Not sure of what is available with a 555 timer.Originally posted by losta View PostThere are metal detectors that give a negative signal when there is a vacuum
Comment

Comment