I see people all the time struggling to find faults on their Surf PI projects
with out any real test gear.
Here is a simple idea, you can try and test a few points in the circuit with a simple 386 audio amp.
At least you can test the 555 output and a few of the gates.
First make sure that all the voltages to all of the IC's are correct,
connect up a simple 386 amp and probe around the pcb.
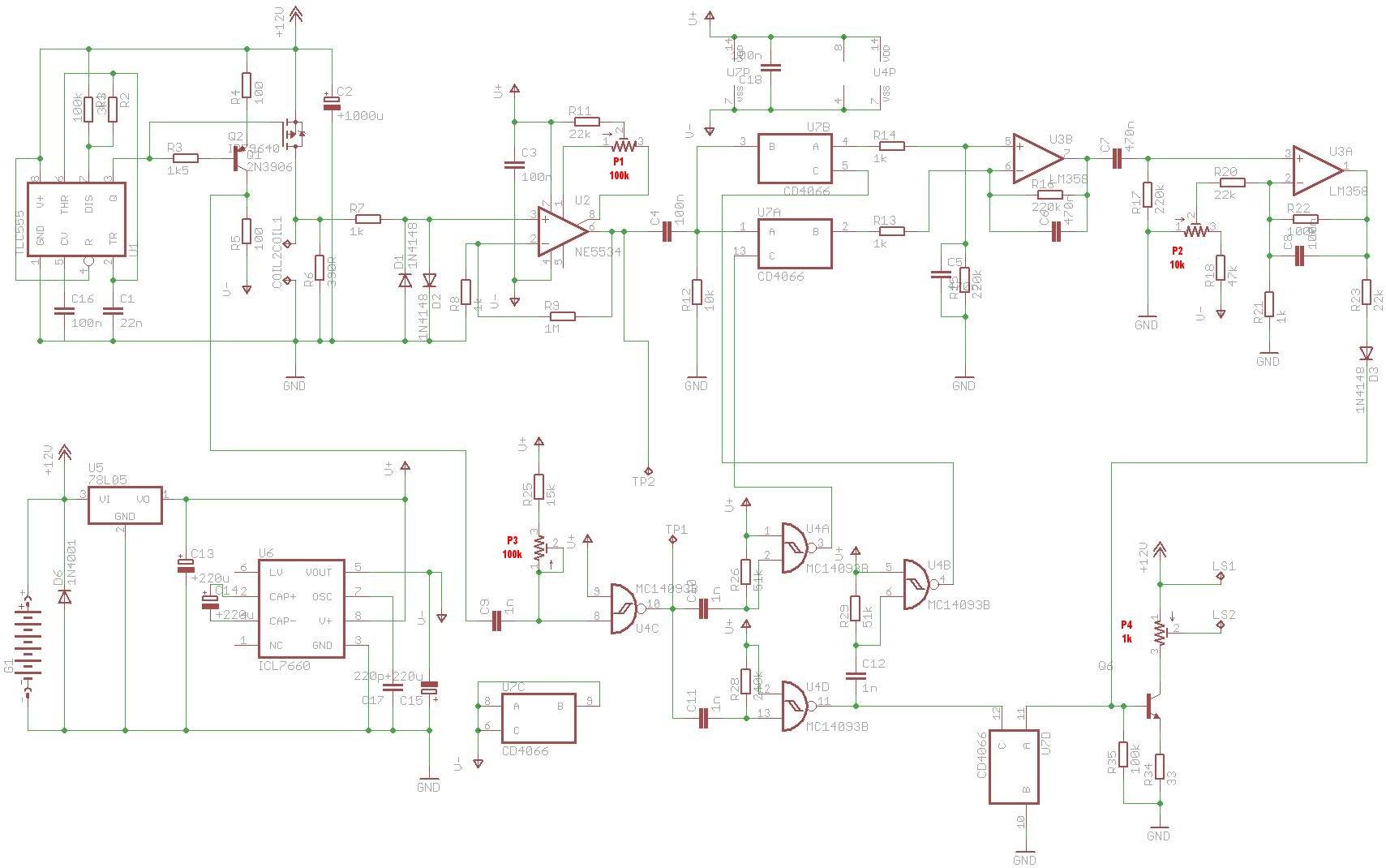
Here is a simple circuit I used for these audio files, these were made on a fully working
surf pi kit from Silverdog, the threshold was turned down to minimum.
You must use the latest schematic on Silverdog site for correct pin numbering.
with out any real test gear.
Here is a simple idea, you can try and test a few points in the circuit with a simple 386 audio amp.
At least you can test the 555 output and a few of the gates.
First make sure that all the voltages to all of the IC's are correct,
connect up a simple 386 amp and probe around the pcb.
Here is a simple circuit I used for these audio files, these were made on a fully working
surf pi kit from Silverdog, the threshold was turned down to minimum.
You must use the latest schematic on Silverdog site for correct pin numbering.

Comment