Hi,
I need to tap the TX signal as a reference using an A/D converter, the TX circuit is a basic series RLC configuration.
The A/D converter operates at 3V3 (input resistance of 10kOhm, 10pF). Therefore I need to attenuate the TX signal, at resonance it could go up to 50Vpp.
The simplest solution I can think of is a simple resistive voltage divider and a buffer op-amp as voltage follower. Do you think there is a better solution? Maybe using
a capacitive voltage divider?
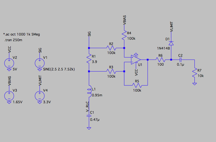
I need to tap the TX signal as a reference using an A/D converter, the TX circuit is a basic series RLC configuration.
The A/D converter operates at 3V3 (input resistance of 10kOhm, 10pF). Therefore I need to attenuate the TX signal, at resonance it could go up to 50Vpp.
The simplest solution I can think of is a simple resistive voltage divider and a buffer op-amp as voltage follower. Do you think there is a better solution? Maybe using
a capacitive voltage divider?


Comment