Also known as Constant Current damping as disclosed in this patent by P. G. Moody, whose nick in this forum was "moodz" (he no longer participates).
Normally a "critical damping" resistor is used, calculated as:

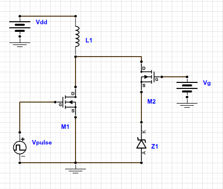
At the end of the flyback the voltage induded by the target is measurable across resistor R.
Active damping replaces R by a constant current sink. This way the resistance seen by the coil higher than R at the beginning of the flyback and then much lower at the end. As a result the flyback period is shortened allowing for earlier sampling. The dI/dt is also faster inducing a higher signal in the target. Sounds like it's all benefits, doesn't it?

But... at the end of the flyback (Icoil near 0) the R of the current sink is very small. The coil is practically shorted and we cannot measure the voltage induced by the target.
Possible approaches to measure the target signal with this arrangement:
1. placing a diode between current source and the reference voltage (GND or VDD depending on the coil driver being P-MOS or N-MOS)
This classical solution increases the equivalent R as the voltage at the coil goes below 0.7 volts, causing ringing on top of the target's signal.
2. Using a separate receiving coil.
3. Measuring the end current in the coil instead of the voltage.
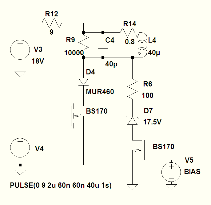
Let's see if we can materialize a circuit to do this.
Normally a "critical damping" resistor is used, calculated as:

Active damping replaces R by a constant current sink. This way the resistance seen by the coil higher than R at the beginning of the flyback and then much lower at the end. As a result the flyback period is shortened allowing for earlier sampling. The dI/dt is also faster inducing a higher signal in the target. Sounds like it's all benefits, doesn't it?

But... at the end of the flyback (Icoil near 0) the R of the current sink is very small. The coil is practically shorted and we cannot measure the voltage induced by the target.
Possible approaches to measure the target signal with this arrangement:
1. placing a diode between current source and the reference voltage (GND or VDD depending on the coil driver being P-MOS or N-MOS)
This classical solution increases the equivalent R as the voltage at the coil goes below 0.7 volts, causing ringing on top of the target's signal.
2. Using a separate receiving coil.
3. Measuring the end current in the coil instead of the voltage.
Let's see if we can materialize a circuit to do this.



Comment