Hi, I'm still learning electronics, I have this metal detector (Seben Extreme, MD5002) very bad clone of an old commercial TR-GEB-DISC detector (don't know what was the original brand, someone saids whites).
My question is about using this step-up converter:
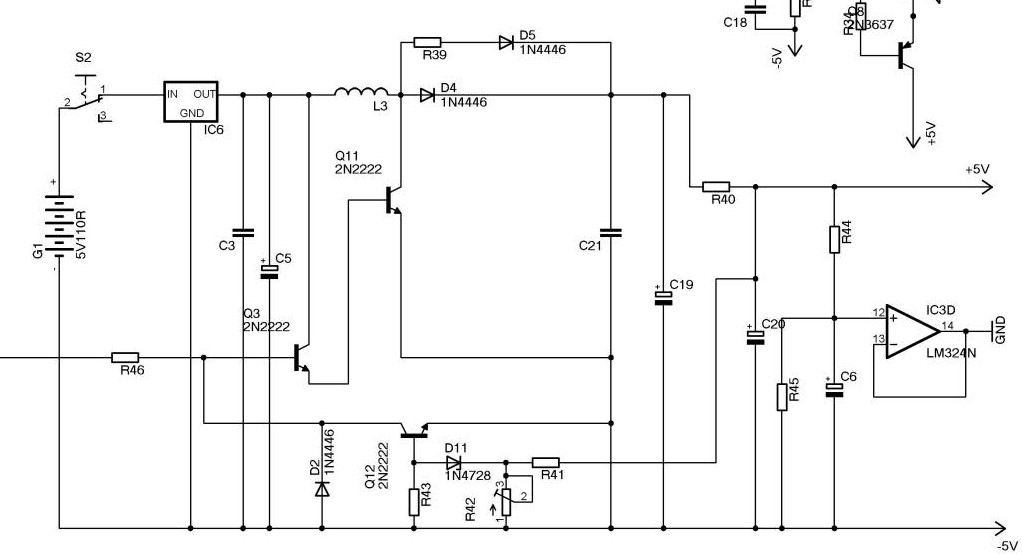
Battery pack = 12V
linear regulator (7809) = 9V
step up converter rise the voltage to ca.12V
I do not understand why lower voltage from 12V (battery) with the (7809) and the rise this voltage to 12V (again) with a converter...
I've tried to power the machine with 9V (after 7809) and it works as aspected... so why don't put 12V of the battery directly into the machine (after step-up converter) directly ???
I know this converter are noisy... really cannot understand..
I'm a geologist so i see things in another way, and my impression for this design, is that layers of different era and composition stack up in this badly copied circuit
My question is about using this step-up converter:
Battery pack = 12V
linear regulator (7809) = 9V
step up converter rise the voltage to ca.12V
I do not understand why lower voltage from 12V (battery) with the (7809) and the rise this voltage to 12V (again) with a converter...
I've tried to power the machine with 9V (after 7809) and it works as aspected... so why don't put 12V of the battery directly into the machine (after step-up converter) directly ???
I know this converter are noisy... really cannot understand..
I'm a geologist so i see things in another way, and my impression for this design, is that layers of different era and composition stack up in this badly copied circuit

Comment