Llow noise narrow band preamplifier.
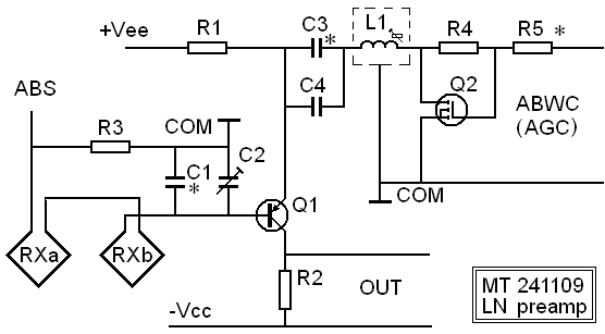
At sine induction, conventional smal sensing heads require BW (bandwidth) of preamp maximum 12Hz. At slow motion is sufficient even BW=4Hz. Attached circuit diagram represents an ancient transistor preamp stage with two tuned tanks. This stage was used during 50-years when Bulgarian metal detectors were transistorized. Coil L1 is wound on adjustable potcore. Gain Av and bandwidth BW depend on resistance of coil L1. The particular of the original design is too large collector current in operating point.
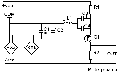
At sine induction, conventional smal sensing heads require BW (bandwidth) of preamp maximum 12Hz. At slow motion is sufficient even BW=4Hz. Attached circuit diagram represents an ancient transistor preamp stage with two tuned tanks. This stage was used during 50-years when Bulgarian metal detectors were transistorized. Coil L1 is wound on adjustable potcore. Gain Av and bandwidth BW depend on resistance of coil L1. The particular of the original design is too large collector current in operating point.

lmid = pi.D = 3,14.9 = 28,27 mm 
Comment