Announcement

Collapse
No announcement yet.

Announcement

Collapse
No announcement yet.

Proton Magnetometer

Collapse
X
 
  • Filter
  • Time
  • Show
Clear All
new posts

  • Proton Magnetometer

    Hi all,

    I am looking to build L Huggard's 1970's magnetometer.
    The only problem will be to source the ferrite cores for the transformers as the originals are no longer available.
    I need to find alternatives for the Vinkor LA2301.
    Any help or guidance would be appreciated.

  • #2
    Replacement the Mullard Vinkor LA 2301 can be used the Ferroxcube P26/16 - 315, ue 100, the material 3H3.
    I am also developing the project, report your progress.

    Comment


    • #3
      Hi Baterista
      Thank you for information
      Built this mag' in the 70's when the article first came out.
      Still have original detector coils to use on new build.It worked well.
      Will keep you informed.This will be a winter project,so no rush.

      Comment


      • #4
        It is a nice and simple project with not too much of the high tec stuff. It could become even more interesting if the electronics part is made more doable.
        Yeah, a nice winter project.

        Comment


        • #5
          Originally posted by magpie
          Hi Baterista
          Thank you for information
          Built this mag' in the 70's when the article first came out.
          Still have original detector coils to use on new build.It worked well.
          Will keep you informed.This will be a winter project,so no rush.
          Ok, thanks, here we are melting away in the heat.

          Comment


          • #6
            Eric Foster said for a microprocessor controlled Proton Precession Magnetometer
            http://www.geotech1.com/forums/showt...594#post163594

            Comment


            • #7
              Originally posted by Baterista View Post
              Ok, thanks, here we are melting away in the heat.
              Hi. Any news from magnetometer project????

              Comment


              • #8
                Originally posted by Geo View Post
                Hi. Any news from magnetometer project????
                Hello Geo, I'm at the stage of development of the PCB and coils, time is too short for me, but I must conclude in March.


                Click image for larger version

Name:	DSC06637.jpg
Views:	1
Size:	708.2 KB
ID:	335045

                Comment


                • #9
                  Thanks Baterista.
                  I also constructed it but i need to make the coils. I replaced the flip-flop with a LM555 and i connected 2 small pcb relays via a BC517. Also i made the power supply to work with a 14,4 v battery. 555 and relays will work with 12V and the main amplifier with 9V. Polarised time will be from 0.5s to 5.5 sec and the receiving time from 0.3s to 5.s sec.

                  I will wait for you news.

                  Regards

                  Comment


                  • #10
                    Hi.
                    I finished it but i did not test. Maybe next week!!!

                    RegardsClick image for larger version

Name:	DSC03735 (Medium).JPG
Views:	1
Size:	68.3 KB
ID:	335292Click image for larger version

Name:	WP_000003 (2) (Medium).jpg
Views:	1
Size:	53.8 KB
ID:	335293

                    Comment


                    • #11
                      Hi, Geo, congratulations, let's wait for the tests and also the details of the assembly.

                      Comment


                      • #12
                        Hello everyone, after some problems with the supplier, the project was completed.
                        Using a single-sided PCB, has a new layout, with transistors easy to find
                        (at least here in my country) and some arrangements. Gradually I will posting more
                        details.


                        Click image for larger version

Name:	DSC06759.jpg
Views:	1
Size:	704.6 KB
ID:	336883

                        Comment


                        • #13
                          PCB, side of components.


                          Click image for larger version

Name:	Mag.JPG
Views:	1
Size:	747.1 KB
ID:	336898

                          Comment


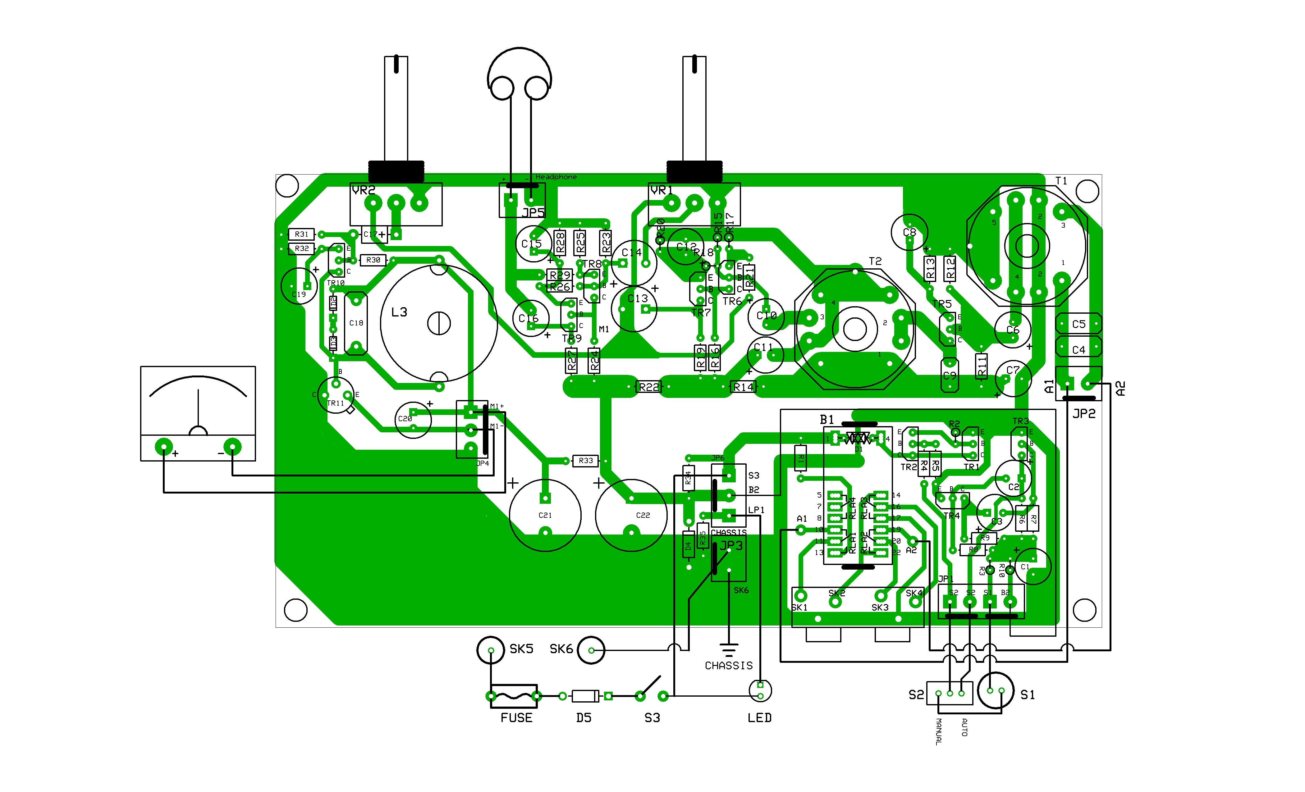
                          • #14
                            PCB 183 mm x 100 mm, solder side.


                            Click image for larger version

Name:	PCB Magnetometer 183 mm x 100 mm.JPG
Views:	1
Size:	753.3 KB
ID:	336899

                            Comment


                            • #15
                              Hi Baterista.
                              Very good work!!! congratulation.
                              Did you try it??? What about the results???

                              About my project i did not try out to field because i had some problems with my health. Maybe next month.

                              Regards

                              Comment

                              Working...
                              X