Does anyone have a schematic or can tell me how to convert my surf pi to use a double d coil and also some info on how to make a double d coil to suit? Thanks
Announcement
Collapse
No announcement yet.
Announcement
Collapse
No announcement yet.
How can i mod surf pi for double d coil?
Collapse
X
-
Originally posted by matto1kute View PostDoes anyone have a schematic or can tell me how to convert my surf pi to use a double d coil and also some info on how to make a double d coil to suit? Thanks
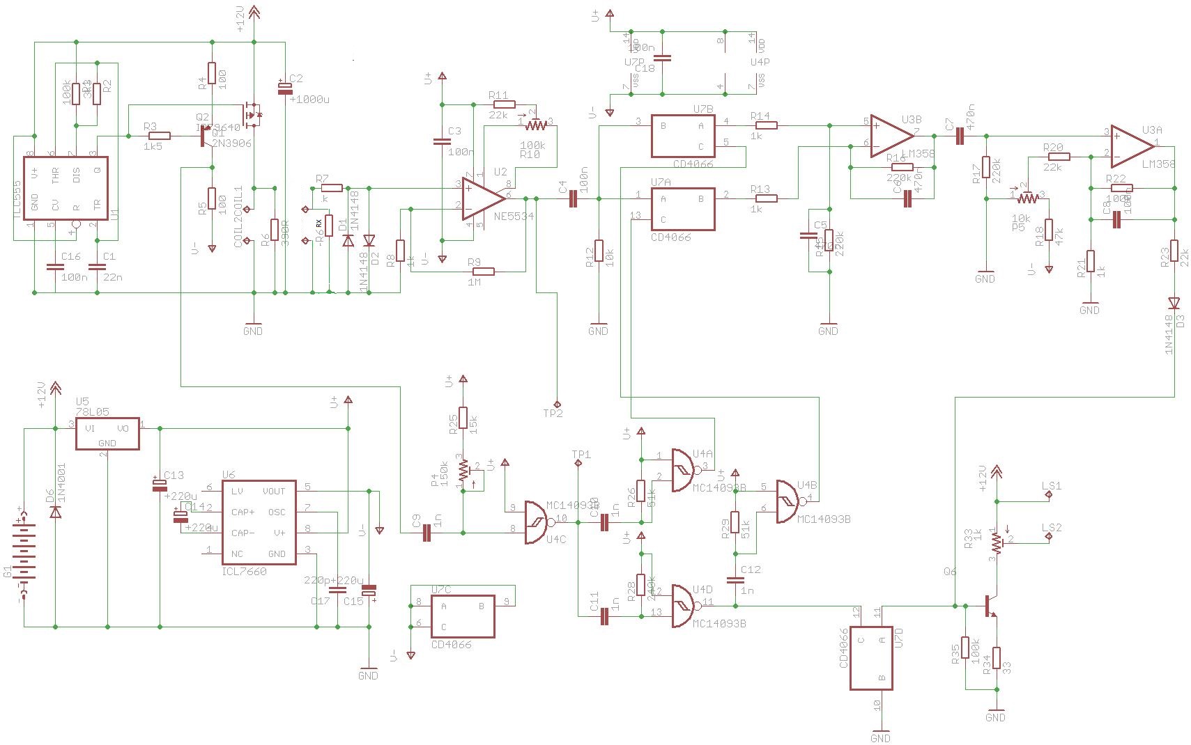
Easy break the connection at R7 or whatever the resistor is called on your PCB, add new coil and damping resister as shown on cctAttached Files
Comment
-
You can make it as simple or complicated as you want it., two 300uH coils is a starting point.Attached Files
Comment
-
Is there a way i can amplify the output pulse? If i was to do that im thinking i will upset the pulse timing but if i could adjust that could i run into issues with making ground noise worse? Ive built many amplifier kits etc but this is the first detector kit and i understand some of the circuit but not all 100%. Im trying to mod this for deep nugget search so i might end up having to change some things but i did buy the kit to play around with and to understand how it works
. For deep nugget search should i be changing pulse timing and frequency?
Comment
-
Your not going to realize any gain in depth by adding power to the TX. Just eat more battery time. Look up Diminished Returns. If it's gold your after this is not the right machine. The Minipulse would be better suited because of a number of factors. It's already set up for single or dual coils. With a fast coil sample delay can be down below 10uS were the Gold Lives. The Mini is set up so it also handles ground conditions a bit better. Best you can do for the Surf is Build a Fast Coil and get the sample down in the 10uS range.
If you have already purchased the Surf build as best you can. Fast Coil and get your samples down as close to 10uS or so. Consider the Mini.
Copied from the Build Document :
Technical Description
The original Minipulse is from the 1980s, and was designed by Eric Foster for Pulse Technology
Ltd., from Abingdon, Oxon, England.
The technical specification states that the transmit pulse rate is 86pps, but the one I have was
measured as 80pps, and the transmit pulse width is a whopping 234us. Normally such a low pulse
rate is used by PI detectors with large coil frames for finding huge buried targets. The Minipulse
also had a discrete diode pump circuit to generate the +5V supply. Both Andy (Silverdog) and
myself discovered (during the REV-A build) that this circuit was unreliable, and often the +5V
supply would occasionally not start up at switch-on. There were also two superfluous resistors
discovered on the original Minipulse PCB that were doing nothing but bridging the -5V supply to
ground. It was decided that there was little point in just replicating the original Minipulse, as we
already have the Surf-PI and Baracuda designs available on the Geotech website. Therefore the
Minipulse Plus was created as an improved version, with features that would provide something
new. It is hoped (with the help of this build document) that constructing the Minipulse Plus will be
less traumatic than building either the Surf-PI or the Baracuda, as there is only one trimmer that
needs to be adjusted. With care, it should also be possible to build this detector without having
access to an oscilloscope, as long as you follow the step-by-step guide and don't try to rush ahead
without completing each stage before moving onto the next.
Obviously there is no substitute for knowing what you're doing, so here's a brief technical
description of the operation of the Minipulse Plus, which may help you to figure out what's gone
wrong … just in case you are unlucky enough to hit a problem.
The power supplies are quite simple. The -5V supply is generated by a linear regulator that is
connected across the battery pack. The original Minipulse used a 6-cell pack (9V), but the
Minipulse Plus requires an 8-cell pack (12V), which should provide a much longer detecting time.
All voltages and waveforms are referenced to the positive side of the battery, which might be a bit
confusing if you're not used to it. However, this is common practice with PI designs, and is also
used in the Hammerhead. The +5V supply is generated with the help of an LT1054, which is a
switched-capacitor voltage converter and regulator. In this design the device is configured as a
voltage doubler that is used to boost the battery voltage. With the GND connection of the LT1054
connected to the negative battery terminal, the voltage is boosted high enough that a positive
voltage regulator [referenced to the positive battery terminal (0V)] can be used to generate a stable
+5V supply.
The TX oscillator uses a 555 timer to provide a pulse rate of 1000pps, and a pulse width of 58us.
One unique feature of this oscillator is that the pulse width increases as the battery voltage drops.
This helps to maintain a TX power output that is relatively independent of the battery voltage. The
diode pump in the original Minipulse was free-running, but the replacement LT1054 has been
synchronized to the TX oscillator, allowing the sampling integrators to eliminate any switching that
is introduced into the receive chain.
The Minipulse Plus also provides connection points for separate TX and RX coils, similar to
Hammerhead, allowing the use of either mono or balanced coils.
In the original Minipulse, the pre-amp was a standard single-stage design with a gain of 1000
(60dB). This has been replaced with a 2-stage pre-amp where each stage has a gain of 33 (30dB).
Building the Minipulse Plus (REV-D) - [Doc. Ref. 20150712]
Hope this Helps HF
Comment
-
If you mean ferrous discrimination, that is not possible with the Surf (or any standard PI). The type of discrimination provided by PIs is known as conductivity discrimination. As you increase the main sample delay, you will first eliminate foil and very small iron fragments, and then pulltabs.Originally posted by matto1kute View PostWell i have ordered one from silverdog so waiting to see how it ends up. U wouldn't happen to know how to give it a bit of discrimination and what size coil i should try out first?
Comment
-
Originally posted by Qiaozhi View PostIf you mean ferrous discrimination, that is not possible with the Surf (or any standard PI). The type of discrimination provided by PIs is known as conductivity discrimination. As you increase the main sample delay, you will first eliminate foil and very small iron fragments, and then pulltabs.
And Gold ! LOL
Comment

Comment