Hi,
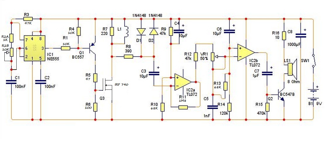
I built this detector called "Pirate" or something, it's a Russian designed PI device, the process was fun and the results are very good, especially after several trials and errors with coil designs it showed amazing potentials compared to it's simplicity.
Now I'm looking for a way to add a LEDs vu meter, or at least just one LED to help in noisy environment. I believe I can use a LM3914 for the vu meter but I don't know how!! I also tried to play with a 2N2222 to trigger the signal right from the buzzer to a single LED also with no luck. And adding a 3.5 plug support for headphone attachment is far beyond my knowledge, as I'm still learning!!
Calling all gurus here for help, and please consider that I'm still learning


Mike
I built this detector called "Pirate" or something, it's a Russian designed PI device, the process was fun and the results are very good, especially after several trials and errors with coil designs it showed amazing potentials compared to it's simplicity.
Now I'm looking for a way to add a LEDs vu meter, or at least just one LED to help in noisy environment. I believe I can use a LM3914 for the vu meter but I don't know how!! I also tried to play with a 2N2222 to trigger the signal right from the buzzer to a single LED also with no luck. And adding a 3.5 plug support for headphone attachment is far beyond my knowledge, as I'm still learning!!
Calling all gurus here for help, and please consider that I'm still learning


Mike


,, I could use an Oscilloscope to capture the output, well I don't have one right now, but I ordered a portable "poor man's scope" named DSO150, and expecting it to arrive anytime soon, as a starter device to learn on.. please waltr tell me which pin to prob and any advice to get a clear image, as I told you I'm learning and everything you guys suggest I research it thoroughly
Comment