I wanted to get a little more progress behind me before I shared this with the world, but I'm bogged down so I'll do it today.
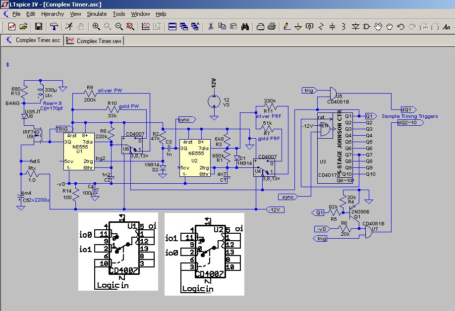
Here is a method of creating a complex pulse train that does not require a PIC or any other microcontroller. I got the idea from seeing
the Minelab SD2000.
There is a single transmit pulse and listening period, then a series of from 0~8 pulses and listening periods. The single pulse, and the group of
0~8 pulses, can have different Pulse Repitition Frequencies (PRF) and different Pulse Widths (PW).
Perhaps the most useful application for this is to have a single long pulse and long listening interval, followed by four or five short pulses with
short listening periods. The single long sample will better illuminate silver, while the multiple short samples are more efficient for hunting gold.
This timer could be followed by something like the Goldscan IV receiver section. You'll also need sample generators. (Again, look to the Goldscan IV.) Compared to using a micro, this looses the advantage of a low parts count, but gains flexibility. Compared to a Goldscan IV - there
are relatively few added components.
Optimize the coil damping resistor for whatever coil short PW used, and then take the "gold channel" primary sample quickly. There is no need for
splitting hairs on the other (silver) channel.
There are two separate triggers generated. Use these to initiate sample timing after routing the long and short pulse
target returns into separate receive channels.
The twin LM555 idea is borrowed from the Delta Pulse. One 555 sets PRF, the other sets PW. Notice one 555 driving an IRF740
directly; possible because of positive-logic output. (Not like the Goldscan's negative logic.) If you want to add potentiometer control to either the
PW or PRF controls you will get best linearity with reverse-log taper pots. I am leaning towards not adding pots but instead maybe
switching individual resistors. Or to avoid extra complication, I'll make a few wild guesses and use fixed resistors.
(Must try to avoid having out-of-range controls.)
The CD4007s are used as a SPDT switches. Look at Texas Instruments (also Intersil) CD4007UB datasheet figure H, for details about
using CD4007 as a SPDT switch. CD4007 is inexpensive and can be wired to make an adequate SPDT switch.
Shown here is not even half of the complete timer. You also must generate the sample enable signals. Look at the Goldscan schematic
to get an idea using CD4538s. It is probably possible to reduce parts count considerably by using a scheme similar to Whites Surfmaster,
and CD4093s. One-shots made from nand gates work well if set up properly but it is not a straight-forward proposition to calculate
their timing intervals. It does not work well in my virtual lab. Maybe I'll figure out why some other time, but must stick with CD4538s
for the time being, and deal with the parts count.
The number of "short" pulses is determined by whichever CD4017 "Qx" output is routed to the reset. A CD4022 counter could be used
instead of CD4017 but only a maximum of six short pulses are obtainable.
I may show a more complete schematic at a later date but I'll lose picture resolution if I try to include everything. My dual-monitor PC setup is
down to one monitor at the moment, so I can't handle big screen-shot chores very well.
I appologize for not having actually built this circuit before serving it up, and so if anybody has any corrections or additions I'd like to
hear about them.
Here is a method of creating a complex pulse train that does not require a PIC or any other microcontroller. I got the idea from seeing
the Minelab SD2000.
There is a single transmit pulse and listening period, then a series of from 0~8 pulses and listening periods. The single pulse, and the group of
0~8 pulses, can have different Pulse Repitition Frequencies (PRF) and different Pulse Widths (PW).
Perhaps the most useful application for this is to have a single long pulse and long listening interval, followed by four or five short pulses with
short listening periods. The single long sample will better illuminate silver, while the multiple short samples are more efficient for hunting gold.
This timer could be followed by something like the Goldscan IV receiver section. You'll also need sample generators. (Again, look to the Goldscan IV.) Compared to using a micro, this looses the advantage of a low parts count, but gains flexibility. Compared to a Goldscan IV - there
are relatively few added components.
Optimize the coil damping resistor for whatever coil short PW used, and then take the "gold channel" primary sample quickly. There is no need for
splitting hairs on the other (silver) channel.
There are two separate triggers generated. Use these to initiate sample timing after routing the long and short pulse
target returns into separate receive channels.
The twin LM555 idea is borrowed from the Delta Pulse. One 555 sets PRF, the other sets PW. Notice one 555 driving an IRF740
directly; possible because of positive-logic output. (Not like the Goldscan's negative logic.) If you want to add potentiometer control to either the
PW or PRF controls you will get best linearity with reverse-log taper pots. I am leaning towards not adding pots but instead maybe
switching individual resistors. Or to avoid extra complication, I'll make a few wild guesses and use fixed resistors.
(Must try to avoid having out-of-range controls.)
The CD4007s are used as a SPDT switches. Look at Texas Instruments (also Intersil) CD4007UB datasheet figure H, for details about
using CD4007 as a SPDT switch. CD4007 is inexpensive and can be wired to make an adequate SPDT switch.
Shown here is not even half of the complete timer. You also must generate the sample enable signals. Look at the Goldscan schematic
to get an idea using CD4538s. It is probably possible to reduce parts count considerably by using a scheme similar to Whites Surfmaster,
and CD4093s. One-shots made from nand gates work well if set up properly but it is not a straight-forward proposition to calculate
their timing intervals. It does not work well in my virtual lab. Maybe I'll figure out why some other time, but must stick with CD4538s
for the time being, and deal with the parts count.
The number of "short" pulses is determined by whichever CD4017 "Qx" output is routed to the reset. A CD4022 counter could be used
instead of CD4017 but only a maximum of six short pulses are obtainable.
I may show a more complete schematic at a later date but I'll lose picture resolution if I try to include everything. My dual-monitor PC setup is
down to one monitor at the moment, so I can't handle big screen-shot chores very well.
I appologize for not having actually built this circuit before serving it up, and so if anybody has any corrections or additions I'd like to
hear about them.

Comment