There are plenty of places to find the ground balance mod for the compadre. I am interested in trying it, however I can not find any specific instructions on setting the ground balance since the detector doesnt have a threshold or nonmotion all metal mode. All i can find is that i need a piece of ferrite do set it. Well, what exactly do I do with the ferrite? I know how to set ground balance on regular ground balance detectors but what about in the motion all metal mode. Or has anyone figure out a way to add a threshold tone that works to set it. Any ideas anyone? Im dumb so please be pretty specific! :-)
Announcement
Collapse
No announcement yet.
Announcement
Collapse
No announcement yet.
Setting ground balance on compadre
Collapse
X
-
Since the Compadre is a motion detector, you simply need to keep the ferrite in motion, and make the ground adjustment to achieve minimum response from the ferrite.Originally posted by joetannerfamily View PostThere are plenty of places to find the ground balance mod for the compadre. I am interested in trying it, however I can not find any specific instructions on setting the ground balance since the detector doesnt have a threshold or nonmotion all metal mode. All i can find is that i need a piece of ferrite do set it. Well, what exactly do I do with the ferrite? I know how to set ground balance on regular ground balance detectors but what about in the motion all metal mode. Or has anyone figure out a way to add a threshold tone that works to set it. Any ideas anyone? Im dumb so please be pretty specific! :-)
-
To make this change on my compadre, I can assure you it is very easy to do, and that the results are interresting!
For the adjustment, take a piece of Ferite approx 1cm, and pass to the head.
Rege your ground effect in such a way that the ferrite is at the limit of rejection. This is your zero point.
On the ground, refine your adjustment based on the false signals ...
Do not hesitate to make the change, with the adjustment of sensitivity and maxboost and the GEB, the compadre is a very good small detector!
Comment
-
Thanks Stefy!! I have read about the ground mod a couple of places and the Sensitivity and maxboost mod. If I do the mods I prefer them to look factory. Does anyone know where to get the knobs that are used on the compadre. I saw some at digikey that look similar. Also, what type of pot do I need for the ground mod( how many turns)? I think some detectors use like 3 turns. I am pretty confident the sensivity mod would be very easy since there are already point to solder in the pot, but what points would you attach the front panel ground adjustment on the board? I hate to sound stupid but I really would like know have the info from someone who has done it before and knows how to make it work. Maybe you could tell me stefy?
Comment
-
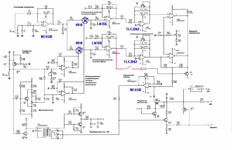
http://www.geotech1.com/forums/showt...e+modification
I remember about Pepso info on Compadre mod... here is his diagramm, I do not right believe it is related to the ground balance -?
Comment
-
Thanks Bernte how do you do the volume mod then please done sensitivity last weekend i ll do the "High tone" mod when i feel comfident enoughOriginally posted by bernte_one View Posthello rivers rat
what copies you mean? i think it all shown her
what does the max boost mod do?
i installed sens pot and volume pot and think it´s all what must be done to this tiny machine
regards
RR
Comment

Comment