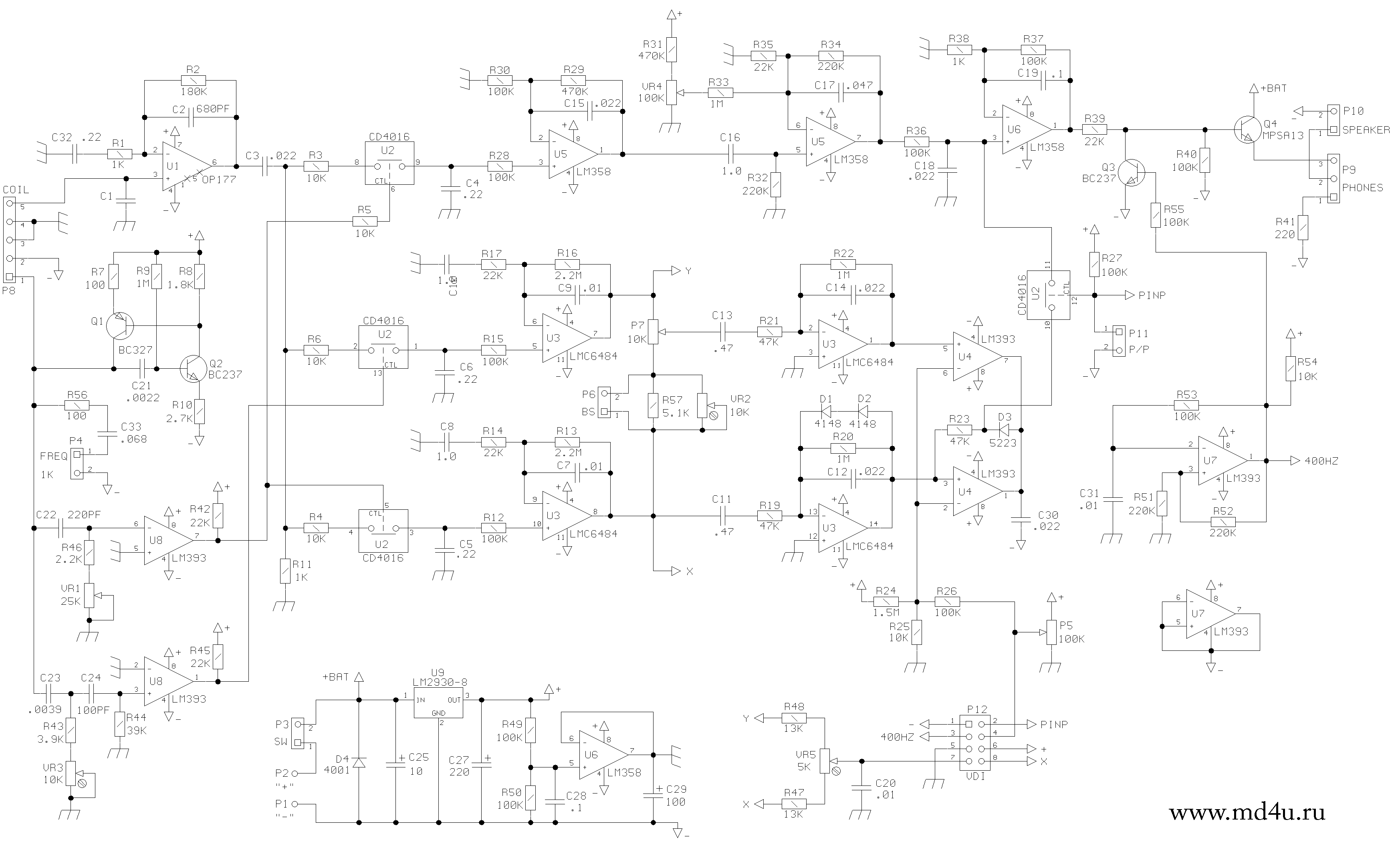
Good evening, on my White idx pro, with a setting external GIS LAB, I perceived that it was connected to the resistance R1 (see diagram) and the potentiometer VR1 (Geb) was still in place .????
On the diagram, VR1 is used to adjust the ground effect, no info on R1
I am surprised by this assembly, and I think replaced by a potentiometer VR1 external.
What do you think???
On the diagram, VR1 is used to adjust the ground effect, no info on R1
I am surprised by this assembly, and I think replaced by a potentiometer VR1 external.
What do you think???

Comment