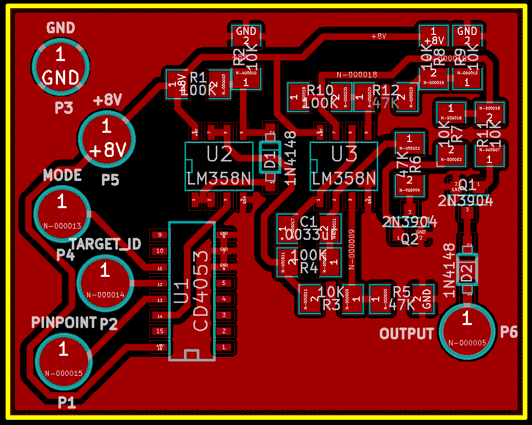
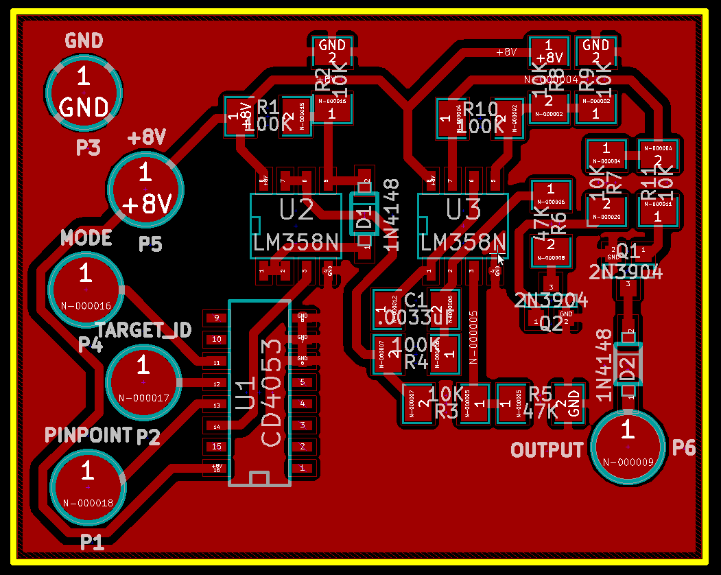
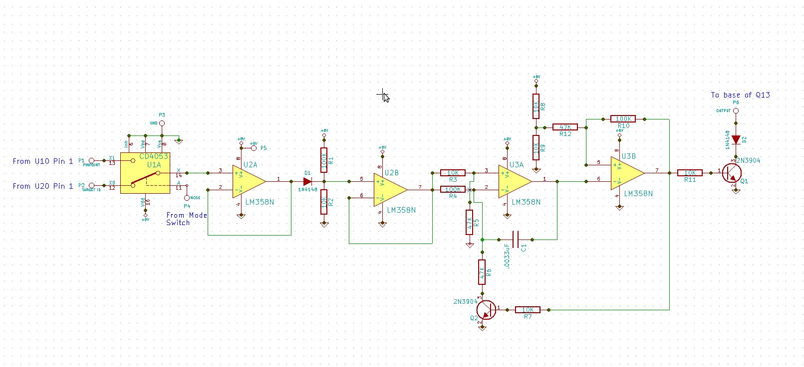
This is part of a project I'm working on that's based on the Toltec 100. This will add tone ID in discrimination mode and VCO pinpointing in all metal mode. I have it built on a breadboard and have it hooked up to my Toltec 100 and so far it seems to work fine. I have built a PCB layout(SMD) and have all the parts I need except for the CD4053 which I ordered the wrong case style. Never tried working with SMD so this will be a learning experience.
Merc
Merc

Comment