can anyone tell me what does the ground control circuit look like on a pi detector....i wondered if it was an adjustable second delay sample as used to cancell earth's magnetic field.
Announcement
Collapse
No announcement yet.
Announcement
Collapse
No announcement yet.
GROUND CONTROL PI CIRCUIT
Collapse
X
-
Please see attached extract from Inside the METAL DETECTOR - Published September 2012Originally posted by daverave View Postcan anyone tell me what does the ground control circuit look like on a pi detector....i wondered if it was an adjustable second delay sample as used to cancell earth's magnetic field.Attached Files
Comment
-
thanks for the diagram...can you tell me if this second sample is separate to the earths magnetic sample ??? are there in fact 3 different samples ???Originally posted by Qiaozhi View PostPlease see attached extract from Inside the METAL DETECTOR - Published September 2012
Comment
-
-
very good book and great plug buy it guys Ive learnt a lot from it cant wait till the next oneOriginally posted by Qiaozhi View PostPlease see attached extract from Inside the METAL DETECTOR - Published September 2012
Comment
-
This is correct for a standard unipolar transmitter. The Earth field will need to be eliminated using a third sample, which increases the complexity even further. However, using a bipolar transmitter automatically takes care of the Earth field problem, and the third sample is not required.Originally posted by daverave View Postthanks for the diagram...can you tell me if this second sample is separate to the earths magnetic sample ??? are there in fact 3 different samples ???
Comment
-
bipolar is new to me...i guess this is 2 mosfet drive to the coil....can somebody just use 3 samples ???Originally posted by Qiaozhi View PostThis is correct for a standard unipolar transmitter. The Earth field will need to be eliminated using a third sample, which increases the complexity even further. However, using a bipolar transmitter automatically takes care of the Earth field problem, and the third sample is not required.
Comment
-
With S1 = main sample, S2 = GB sample, and S3 = EF sample, then:Originally posted by daverave View Postbipolar is new to me...i guess this is 2 mosfet drive to the coil....can somebody just use 3 samples ???
Without ground balance the equation is simply x = A1(S1 - S3), where A1 is the gain of the main channel.
With ground balance the equation becomes x = A1(S1 - S3) - A2(S2 - S3), where A2 is the gain of the GB channel, and A2 > A1.
The result is that you have to perform 3 subtractions instead of 1, and adjusting the gain A2 allows you to achieve ground balance. Note, since the GB sample is amplified to match the amplitude of the main sample, it will contain more of the Earth field signal, and hence why the EF sample also needs the same amplification. In addition, any change made by the user to the main sample delay (or sample width) will require the detector to be rebalanced. One final gotcha, is that x will be positive on side of the ground balance point and negative on the other, which needs to be taken account of when processing the target signal.
An alternative method to amplifying the result of subtracting S3 from S2, is to widen the GB and EF sample pulse widths to increase the gain. However, the variation of gain with sample pulse width is non-linear, making this method even more difficult to implement.
Using a bipolar transmitter is much easier and provides better results.
Comment
-
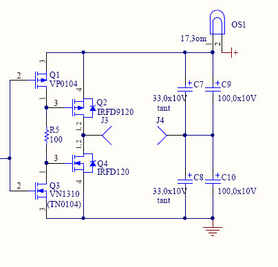
can you show me what a bipolar transmitter looks likeOriginally posted by Qiaozhi View PostWith S1 = main sample, S2 = GB sample, and S3 = EF sample, then:
Without ground balance the equation is simply x = A1(S1 - S3), where A1 is the gain of the main channel.
With ground balance the equation becomes x = A1(S1 - S3) - A2(S2 - S3), where A2 is the gain of the GB channel, and A2 > A1.
The result is that you have to perform 3 subtractions instead of 1, and adjusting the gain A2 allows you to achieve ground balance. Note, since the GB sample is amplified to match the amplitude of the main sample, it will contain more of the Earth field signal, and hence why the EF sample also needs the same amplification. In addition, any change made by the user to the main sample delay (or sample width) will require the detector to be rebalanced. One final gotcha, is that x will be positive on side of the ground balance point and negative on the other, which needs to be taken account of when processing the target signal.
An alternative method to amplifying the result of subtracting S3 from S2, is to widen the GB and EF sample pulse widths to increase the gain. However, the variation of gain with sample pulse width is non-linear, making this method even more difficult to implement.
Using a bipolar transmitter is much easier and provides better results.
Comment
-
Have a look here; http://www.geotech1.com/forums/showt...ghlight=fisher
The Fisher Impulse used Bipolar pulsing.
Comment
-

Comment