Announcement

Collapse
No announcement yet.

Announcement

Collapse
No announcement yet.

TD3X ( pi )

Collapse
X
 
  • Filter
  • Time
  • Show
Clear All
new posts

  • Eclipse, that is not a very large board. Perhaps you could leave off the voltage monitor, and/or use a daughter card to mount the power supply / transmitter.

    Comment


    • Here's current progress, all parts fit in 10x10 board, but the layout is a lot worse than a rectangular shaped board, those are pricey and I've decided to still go with the square shape. All connections are routed.
      The shield on the top will be connected (manually via shield jumper on the top left side of the pcb) to battery minus, otherwise it's not connected to gnd traces to avoid making loops and pouring noise from the transmitter to the rest of the circuit. I may add bottom ground plane as well but I may also need to add many vias connecting planes.


      Click image for larger version

Name:	1.png
Views:	1
Size:	388.1 KB
ID:	344210
      Click image for larger version

Name:	2.png
Views:	1
Size:	414.9 KB
ID:	344211
      Click image for larger version

Name:	3.png
Views:	1
Size:	141.7 KB
ID:	344212
      schematic.pdf

      Comment


      • hello eclipse.


        certainly is a tidy looking layout,
        more professional looking than my original vero board.

        I have question........
        poss some guru's can argue the point to a conclusion.

        its regarding the "suppression" around the PRE-AMP,
        R12,R16 C10 & C11.

        seen this used lots of times to "isolate" PRE-AMP from any
        noise / ripple on the supply rails,
        but,
        I see so many times the capacitor(s) between + and - rails after the resistors.

        does this not transfer any noise / ripple on the + rail straight to the - rail and vice versa ???


        would a better way be to connect capacitors to the earth ????
        IE : each 27 ohm to respective amp pin then capacitor to earth ????

        VERSION "A" and VERSION "B" BELOW :
        which one is better ??????

        Click image for larger version

Name:	SUPPLY A.jpg
Views:	1
Size:	14.0 KB
ID:	344214

        Click image for larger version

Name:	SUPPLY B.jpg
Views:	1
Size:	15.9 KB
ID:	344215

        clarification on this one from some clued up tech's appreciated .
        Last edited by DOOLEY; 12-05-2015, 03:48 PM. Reason: added pics

        Comment


        • Between the 2 options of noise suppression I think A is the way to go.

          Both of them are for dual POS/NEG supply so there are 2 caps needed for each supply rail.

          I think with low ESR caps (typical < 0.05R), with less ESR than the resistance 27R will force the op amp to source power from the caps so this will improve overall PSRR ratio of the op amp.

          Ideally the decoupling caps should be both SMD and placed several mm from the power pin, but I went for TH for the polymer caps this time.

          P.S I see now that R8/R13 for LM317 will give more than 4V, new values 220R/470R.

          Comment


          • Originally posted by DOOLEY View Post
            hello eclipse.


            certainly is a tidy looking layout,
            more professional looking than my original vero board.

            I have question........
            poss some guru's can argue the point to a conclusion.

            its regarding the "suppression" around the PRE-AMP,
            R12,R16 C10 & C11.

            seen this used lots of times to "isolate" PRE-AMP from any
            noise / ripple on the supply rails,
            but,
            I see so many times the capacitor(s) between + and - rails after the resistors.

            does this not transfer any noise / ripple on the + rail straight to the - rail and vice versa ???


            would a better way be to connect capacitors to the earth ????
            IE : each 27 ohm to respective amp pin then capacitor to earth ????

            VERSION "A" and VERSION "B" BELOW :
            which one is better ??????

            [ATTACH]34540[/ATTACH]

            [ATTACH]34541[/ATTACH]

            clarification on this one from some clued up tech's appreciated .
            Hi Dooley, Eclipse
            My choice would be version B. There is yet another version in figure 13 of the attached document.
            Have a good day,
            Chet
            Attached Files

            Comment


            • hello eclipse.

              yes, my original 1K / 2.2K gave 4.1v output from the LM317,

              just checked your 220 / 470,
              you've got 3.9v.

              TUH !!!

              we both 0.1v away !!!


              sorted :
              same 2.2K TO NEG RAIL,
              and a 1K and a 100 ohm trim inline from output to ADJ.
              this gives adjustable 3.88v to 4.1v

              Comment


              • hello chet.

                checked out figure 13.

                if both capacitors are the same value then this forms a "capacitor divider" and would still let 1/2 of any
                rail noise / ripple from one rail to the other.

                I would be inclined to stick to version B myself,
                could be wrong.

                Comment


                • Added 100R fixed resistor for precision setting of +4V, no more space there on the board for trimmer.
                  It's pretty much ready, no ERC errors. I will order the boards this Monday. I will be able to send free pieces, as promised, due to small size and good price for the boards.

                  Cheers!


                  Click image for larger version

Name:	preview.png
Views:	1
Size:	424.0 KB
ID:	344218
                  TD3XM.pdf
                  Click image for larger version

Name:	nocomponents.png
Views:	1
Size:	336.4 KB
ID:	344220

                  Comment


                  • Beautiful design Eclipse! The layout and PCB design documentation are very nice. I was looking for C13. I am a fanatic about bypassing and keeping the high current loops short and away from all other circuitry.

                    Comment


                    • C13 is at the back side near C16 (1000uF cap) leads are. It's 0805 ceramic cap. All decoupling 100nF caps are ceramic 0805 (or 2.5mm with leads surface mounted), 3 of them are at the back side of the board. Some leads are quite long... But the +4V/GND from coil & Mosfet go through C16, C21, C13, this should keep voltage steady.
                      Coil shielding GND go directly to C16, C21, C13 (not to Mosfet GND). Top PCB shielding can be connected or disconnected through 1 jumper. There are no loops for ground and supply voltage (star type). Will do small cosmetics and error checking.

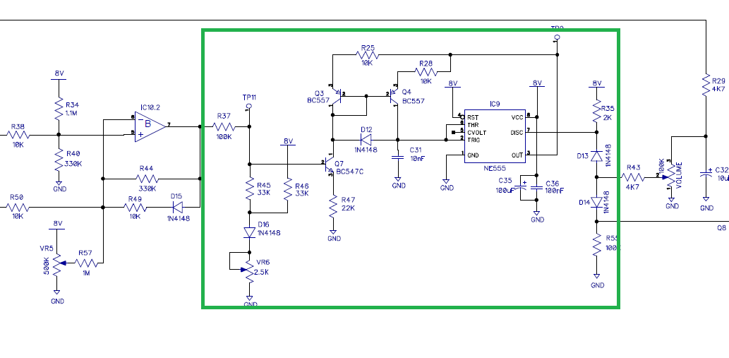
                      Are you guys sure that the audio mod is replaced correctly with the original schematic & is working version ??

                      Click image for larger version

Name:	audio mod question.png
Views:	1
Size:	39.6 KB
ID:	344221
                      Attached Files

                      Comment


                      • HELLO ECLIPSE,

                        been looking at the audio section,
                        I cant comment on the 555 / pitch circuit ,
                        not my circuit.

                        but,
                        R35,
                        quite a low resistance, power wastage / 555 heat.........
                        to be honest, not sure its even needed.......
                        going to lay a bet circuit would function just fine without it !!


                        no worries though,
                        board design doesn't need to alter ,
                        could just be left out at the final build.

                        to be fair,
                        pin 7 is open collector,
                        diode could be omitted also !!

                        then just link pin 7 to the 4.7K / diode join.

                        what's everyone else's thoughts ???
                        anyone wish to comment ???

                        Last edited by DOOLEY; 12-05-2015, 08:19 PM. Reason: added extra lines

                        Comment


                        • Originally posted by DOOLEY View Post
                          hello chet.

                          checked out figure 13.

                          if both capacitors are the same value then this forms a "capacitor divider" and would still let 1/2 of any
                          rail noise / ripple from one rail to the other.

                          I would be inclined to stick to version B myself,
                          could be wrong.

                          Hi Dooley, Eclipse
                          Two more related articles.
                          Chet
                          Attached Files

                          Comment


                          • Chet those are good docs. Full of good hints. This will probably cause me to solder the small .1 uF caps directly to the device pins. I wil use leaded ceramic caps with the leads clipped as short as possible. I will probably use gold machined sockets on the critical input op amp stages and use a TI49990 as it at least 4 times less noisy than the TL072 in this configuratoin and much faster as well. I never really thought about CMRR being frequency dependent although the I certainly knew this was the case. That being so you really need to bypass mainly above 1KHz or so and use bulk caps every 5 cm or so for general supply's stabilization. Elclpse's ground plane is a great place to terminate these.

                            Comment


                            • Don't go crazy on decoupling. DIP sockets, DIP chips, DIP caps - if you have those you already went wrong, even if you have one of these on your board.
                              Best practice is 4 layer board (inner layers can be used for power so that you have access to those everywhere on the board), SMT capacitors, SMT chips to keep the traces tiny and short. Obviously for hobby design this cannot be accomplished
                              Board went in production stage

                              Comment


                              • Originally posted by eclipse View Post
                                Don't go crazy on decoupling. DIP sockets, DIP chips, DIP caps - if you have those you already went wrong, even if you have one of these on your board.
                                Best practice is 4 layer board (inner layers can be used for power so that you have access to those everywhere on the board), SMT capacitors, SMT chips to keep the traces tiny and short. Obviously for hobby design this cannot be accomplished
                                Board went in production stage
                                With such prices, there is really no excuse not to go for SMT
                                Attached Files

                                Comment

                                Working...
                                X