The Mirage PI is a modified version of Carl's Hammerhead.
After about 4 years of revisions, trials and errors, the final version I think is the best.
Fairly easy to build and if built accordingly without modifying as well as building the search coil as described. It makes a wonderful PI.
I have built a good number of them in land and water versions and so far everyone loves them.
With the latest version is about as far as I am going to take it and I am very satisfied with its performance.
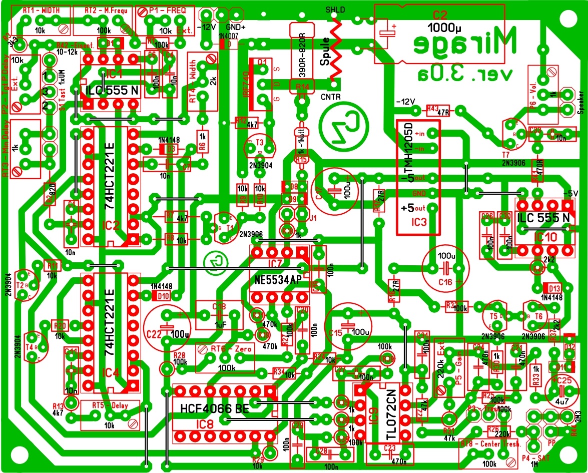
The PCB is pretty well marked so it would be hard to make a mistake installing parts. Just have to watch you don't put a 47K resistor in a spot that calls for a 4.7K, simple mistake we all tend to make, no matter how careful we are......
Because its such a nice build, not to difficult build, I feel that it can be offered here on Geotech as a matured project.
Please take a look at my website http://www.treasurelinx.com/projects.html
http://www.treasurelinx.com/mirage_pi.html
The latest version July 2016 PCB Mirage Ultra 1 MDD, was designed to be built for a mono coil or with a few added parts can be used with a DD coil. DD coil use is still experimental.
I have a number of extra PCB's I can offer and can have more made if needed.
I will offer them to Geotech members at $18.00 each plus $8.00-11.00 shipping depending upon destination.
Can also offer a component parts kit, unfortunately it takes time to put them together, so I will want $35 plus shipping.
If you have your own sources or parts on hand, it would cost you less.
So if there's interest, please post. This will be something I can give back to Geotech..........................Have to thank Ivonic, way back when, taking the orig. schematic and laying out the first PCB Sprint file for us. The orig. was build on a bread board. With Ivonics help went from breadboard to a real PCB. Which was revised about 12 times and that improved its overall performance
Below is a picture of January 2016 version PCB
After about 4 years of revisions, trials and errors, the final version I think is the best.
Fairly easy to build and if built accordingly without modifying as well as building the search coil as described. It makes a wonderful PI.
I have built a good number of them in land and water versions and so far everyone loves them.
With the latest version is about as far as I am going to take it and I am very satisfied with its performance.
The PCB is pretty well marked so it would be hard to make a mistake installing parts. Just have to watch you don't put a 47K resistor in a spot that calls for a 4.7K, simple mistake we all tend to make, no matter how careful we are......
Because its such a nice build, not to difficult build, I feel that it can be offered here on Geotech as a matured project.
Please take a look at my website http://www.treasurelinx.com/projects.html
http://www.treasurelinx.com/mirage_pi.html
The latest version July 2016 PCB Mirage Ultra 1 MDD, was designed to be built for a mono coil or with a few added parts can be used with a DD coil. DD coil use is still experimental.
I have a number of extra PCB's I can offer and can have more made if needed.
I will offer them to Geotech members at $18.00 each plus $8.00-11.00 shipping depending upon destination.
Can also offer a component parts kit, unfortunately it takes time to put them together, so I will want $35 plus shipping.
If you have your own sources or parts on hand, it would cost you less.
So if there's interest, please post. This will be something I can give back to Geotech..........................Have to thank Ivonic, way back when, taking the orig. schematic and laying out the first PCB Sprint file for us. The orig. was build on a bread board. With Ivonics help went from breadboard to a real PCB. Which was revised about 12 times and that improved its overall performance
Below is a picture of January 2016 version PCB

[/IMG]
Comment