While thinking about different ways to go about making a PI detector power supply, I came up with this and thought it looked promising. I am no expert in designing electronics, so I figured I'd post it here in hope of some feedback on why this would work or would not.
Also as inspiration I saw some users boosting the whole battery pack up to +15V with a switcher and then having a conventional PSU after that. Didn't find anything about using an inverting buck boost though.
I mean something like this:

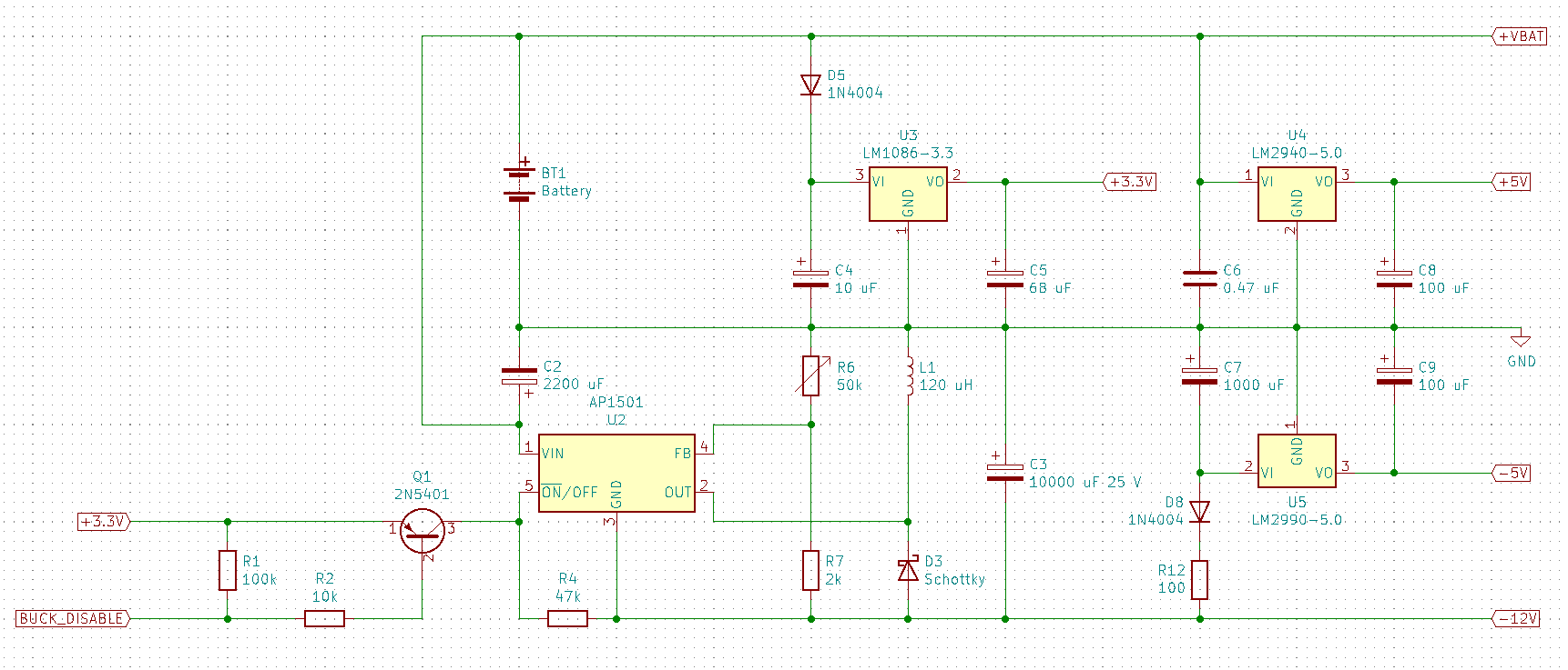
The +5V analog supply and the +3.3V digital supply can taken from the battery via linear regulators U4 and U3.
The -12V rail that powers the TX coil is created by U2, which is one of those 5-pin "simple switcher" DC/DC converters, configured in an inverting buck-boost topology. It can be shut down by the micro during sampling. Charge is stored in capacitor C3, to provide -12V when the switcher is off.
The -5V analog rail is derived from the negative -12V rail with a linear regulator U5, decoupled with a resistor and a diode.
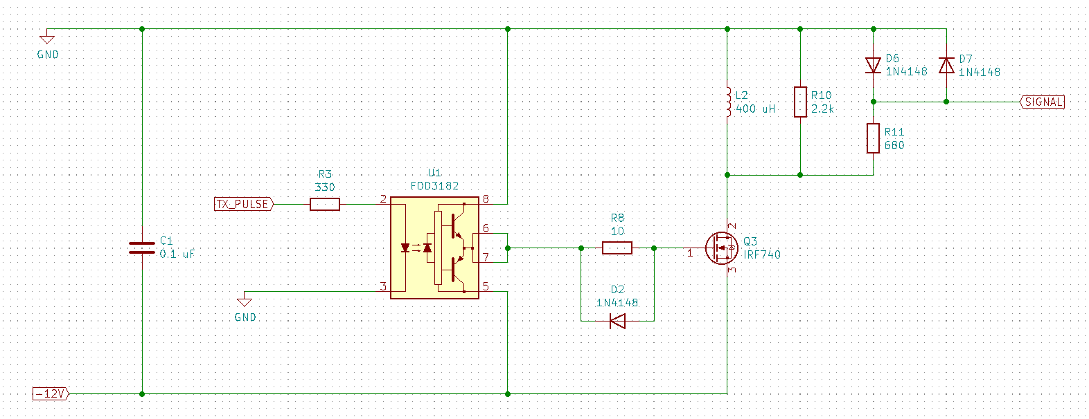
TX part:

Coil would be connected between battery ground and -12V. Signal from the micro has to be level-shifted to drive the FET. With an optocoupler-MOSFET-driver combined chip, for example. The RX signal would be referenced to the ground rail.
My opinion:
Pros:
- Variable TX voltage
- TX voltage is independent of battery voltage
- Can operate from batteries as low as 6V
- Analog rails aren't limited to charge pump currents
- RX signal is referenced to ground
Cons:
- Uses a switcher, potentially noisy, harder to design
- Needs an inductor and a large capacitor for the switcher
- Uses an optocoupler to drive the TX FET
- Not as efficient as driving coil from the battery
- PPS is limited to the switcher's ability to charge the reservoir capacitor, especially if switched off during sampling
- -5V analog rail is derived from the noisy switcher output while it is operating
Unknowns:
- Will the switcher be able to shutdown and restart fast enough to switch off during sampling?
Thoughts?
Also as inspiration I saw some users boosting the whole battery pack up to +15V with a switcher and then having a conventional PSU after that. Didn't find anything about using an inverting buck boost though.
I mean something like this:
The +5V analog supply and the +3.3V digital supply can taken from the battery via linear regulators U4 and U3.
The -12V rail that powers the TX coil is created by U2, which is one of those 5-pin "simple switcher" DC/DC converters, configured in an inverting buck-boost topology. It can be shut down by the micro during sampling. Charge is stored in capacitor C3, to provide -12V when the switcher is off.
The -5V analog rail is derived from the negative -12V rail with a linear regulator U5, decoupled with a resistor and a diode.
TX part:
Coil would be connected between battery ground and -12V. Signal from the micro has to be level-shifted to drive the FET. With an optocoupler-MOSFET-driver combined chip, for example. The RX signal would be referenced to the ground rail.
My opinion:
Pros:
- Variable TX voltage
- TX voltage is independent of battery voltage
- Can operate from batteries as low as 6V
- Analog rails aren't limited to charge pump currents
- RX signal is referenced to ground
Cons:
- Uses a switcher, potentially noisy, harder to design
- Needs an inductor and a large capacitor for the switcher
- Uses an optocoupler to drive the TX FET
- Not as efficient as driving coil from the battery
- PPS is limited to the switcher's ability to charge the reservoir capacitor, especially if switched off during sampling
- -5V analog rail is derived from the noisy switcher output while it is operating
Unknowns:
- Will the switcher be able to shutdown and restart fast enough to switch off during sampling?
Thoughts?

Comment