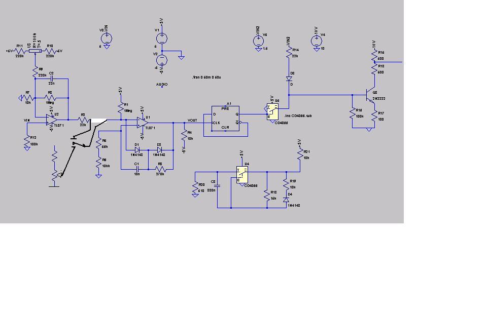
So I modified my original Minipulse to coincide with the Rev D specs and I'm in the process of building up a VCO add-on board. I'm tapping the circuit at the first integrator output (TP4) to drive the VCO control voltage. Chopping the output of the second integrator to ground using a CD4066 switch, then unto the audio output. A second switch of the C4066 is configured as an oscillator to provide a " normal" audio which can be toggled instead of the VCO. So you can have an option of normal audio or VCO with the flip of a switch.
I'll post the circuit, please give your comments.
I've included the ltspice file.
I'll post the circuit, please give your comments.
I've included the ltspice file.

Comment