Originally posted by surfdetector
View Post
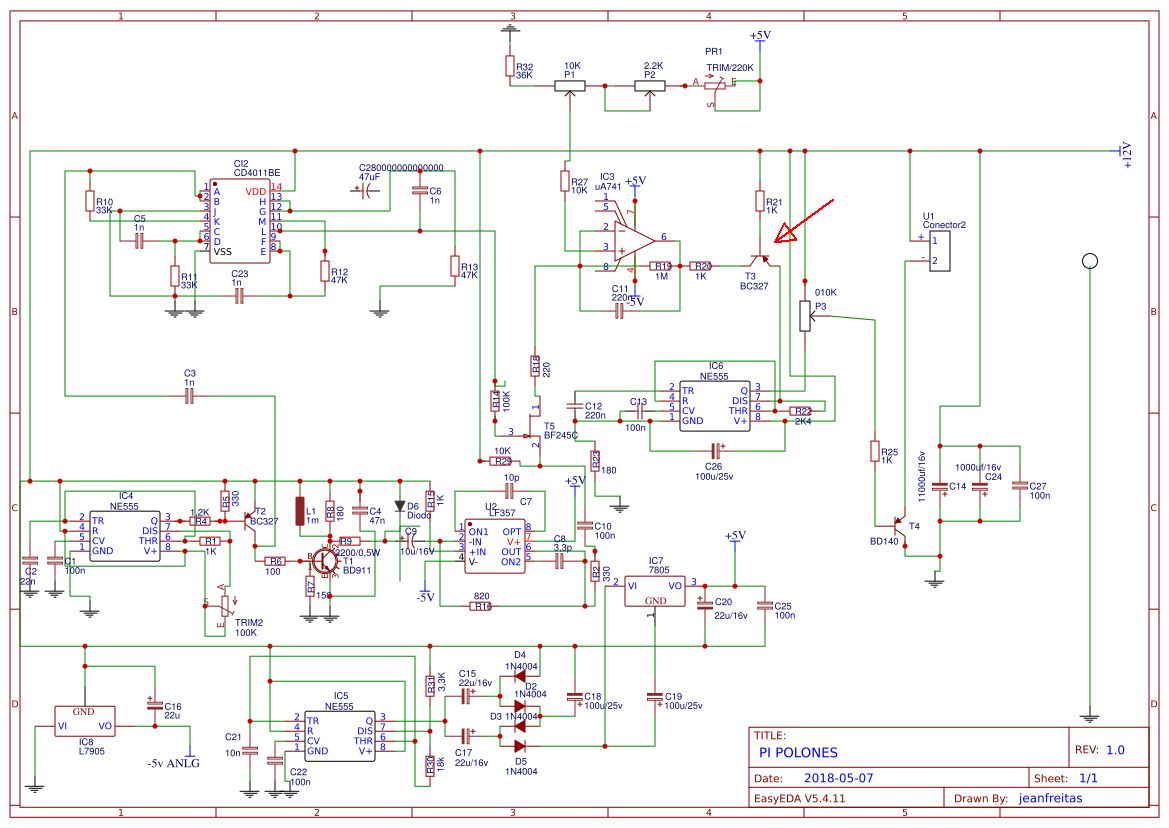
https://easyeda.com/jeanfreitas/pcb2-placa

Comment