If this is your first visit, be sure to
check out the FAQ by clicking the
link above. You may have to register
before you can post: click the register link above to proceed. To start viewing messages,
select the forum that you want to visit from the selection below.
those resistors connect front and rear (metal) panels to schematic GND point, antistatic protection (ESFI protection).
cover inside enclosure by graphite, so both panels touching the layer, you will not need in the connections.
In order to be 100% sure; You could upload the complete pcb file here, so the rest of members can have the insight and possibly locate any eventual mistake more. Both sides done in whatever pcb software it was done and not just photos of the component side.
Skim look at the schematic shows ordinary PI design, nothing fancy, most parts already existing on several similar designs.
All the accessories will be delivered back tomorrow, and I will also start my work. Masters, what should I pay attention to, or can you share some experience with me
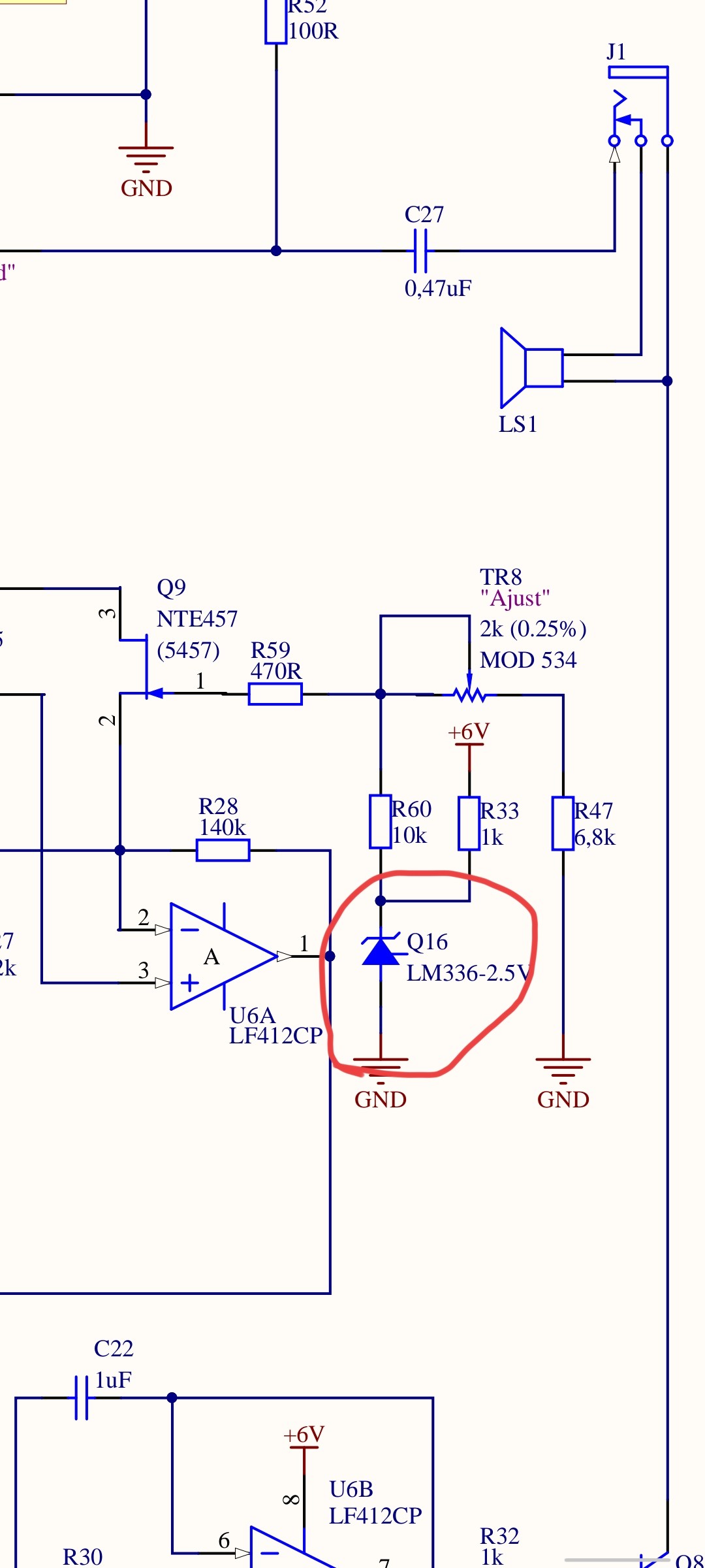
I checked other people's blueprints for Q16, which is a 2.4V voltage regulator diode. The ingredient list states lm336, and next to Q10, there is an 8.2V voltage regulator diode. I am not sure if there is an error, but I will try to make it
I'm not sure if the schematic I found is incorrect or if there was an error in my work. I will correct these errors. Can someone provide the correct schematic
Comment