I'm asking you, I'm looking for a TL12000 detector lay file, please help me. I made three different files from the internet, but I couldn't run them.
Announcement
Collapse
No announcement yet.
Announcement
Collapse
No announcement yet.
TL12000
Collapse
X
-
Hi
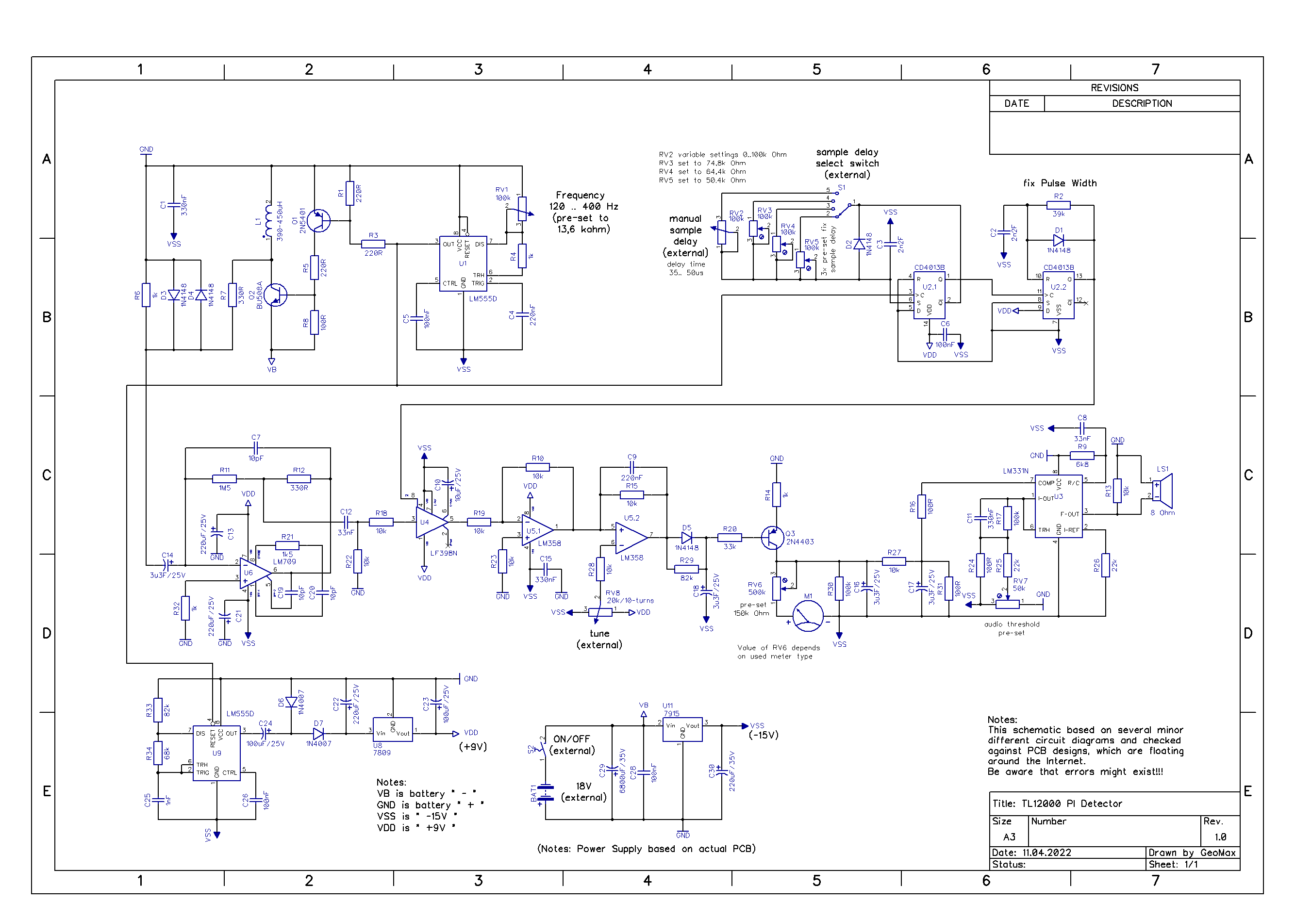
The schematic is NOT wrong because it is NOT based on the same PCB or the component placement file you posted above!!! Please READ the information on the schematic!
After reading the notes you will know on what basis this schematic was created. Also note that the schematic file name called "TL12000x" this is also a hint that it is not the "TL12000" schematic.
Actually there are many more TL12000 schematic and PCB versions of what is posted to be found in the Internet. The above schematic is the most reasonable schematic where errors and mismatch between all circuits were corrected. In order to get a working TL12000 you need to make a new PCB from this schematic. NON of the PCB's which are floating around the Internet are matching 100% this schematic. I analysed all available TL12000 schematics from the Internet and all schematics I found had some errors or circuit design issues!!! Some schematics might work (some how) but they still contain circuit design issues.
GeoMax
- Likes 1
Comment
-
Dear Daluka, I have watched your videos, I am asking you for PCB PDF, not Gerber, and I would like to try your PCB. Best regards.
[email protected] OK
Comment
-
Not my PCB. The author of PCB is Mohammed. I don't know if the design is correct.Originally posted by haylaz0036 View PostDear Daluka, I have watched your videos, I am asking you for PCB PDF, not Gerber, and I would like to try your PCB. Best regards.
TL12000_Mohammed.pdfAttached Files
Comment
-
Hi haylaz0036
no, I do not know a working PCB layout. And I never made a PCB for the schematic as well. I re-drew the circuit only for reference.
Comment
-
If you maybe refer to the IC LF398N, this is only a dedicated Sample & Hold IC nothing more. With that IC chip you can not "erase the metal you want". If you want to "erase metal", better have a closer look at the GoldScan 2, 4 or 5. That detectors can discriminate "unwanted metals" and on top they have all a ground balance circuit.Originally posted by haylaz0036 View PostDear Max, since there is sampling in this circuit, you can erase the metal you want. It is easy to make it analog, of course, if it works, the distinction is good. I have never seen another machine like it.
Comment
-
Hi,
I would recommend building Goldscan 4 as it is well documented on the Geotech forum and you will get a lot of help from other members who have built it before. The For the GS4 you probably find a working layout and GS5 is a little bit too complex for a beginner.
Comment
-

Comment