small tile was completely covered with resin, GOLDFISH2 PRO
Announcement
Collapse
No announcement yet.
Announcement
Collapse
No announcement yet.
goldfish 2 pro
Collapse
X
-
-
Nice Work Orbit !!
Does the one small circuit board have one or two IC chips, is it a control/timing board or possibly PIC-Chip ?
I think when IC chips are sanded and coated with epoxy it means it was copied from someone else !! Like goldfish2 could be a JWFisher PI clone !!! ? Who knows untill you start drawing a schematic . Thank-You for posting your work .
Best Regards..............Eugene
Comment
-
[Reviving this old topic]
I got a package deal and I got GoldFish2Pro practically for free. After opening up I'm not sure I want it even as a free gift check out why.
Of course it doesn't work so I need to bust it and check what's what. Very sloppy soldering work at first sight. Wires are corroded, few even disconnected or shorting because not bundled properly, very bad soldering, very poor PCB design, the charger board looks very bad, stuff you normally learn in 8th grade in electronics schools in this device are totally messed up.
For example how can you place battery + and battery minus so close to each other of unprotected battery so you can barely see any distance in between and wires not even soldered properly (for example use god damn ferrule!). It's a bomb waiting to explode. Anyways I'll bust this thing figure out what's wrong AND MAYBE put it back together (but probably not!).
Small board was epoxied I had to brew the damn thing and chip off the epoxy.
The small board mentioned - potted in epoxy
One of sides was easy to remove the epoxy but the other was quite hard (damaged few diodes and one capacitor).
Comment
-
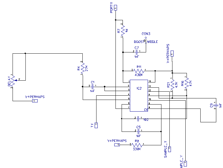
I've done partial recovery of the schematic. It's not XR7 / Delta Pulse / Pulse Star 2 / DBP2010 / JW Fisher 8X / Deep Hunter 3/5 or other known to me circuit clone.
The circuit looks to be unique design. Despite horrific soldering and board design, looks like some effort was put in the work after all.
The 2 DIP_14 chips on the main board are complex to guess at this time.
All other chips became obvious like the UA709 preamp, NE555, CA3140 - those are on the main board; CD4066 and TL072 are on the small board. The small board is used for sampling integrators (VERY HIGH gain on the integrators 270R/1M5 with 100nF caps).
Comment
-
I've tried to compare this circuit with everything there is and ... nothing. At this point of investigating the circuit I can say with high certainty (knowing that I don't have the full electrical schematic) goldfish2pro is unique designed. Preamp, timing, sound, integrators - they all look trivial but still the whole combination is a bit funky and kind of compact, reminds me of a PI Polones where it's almost strip down to the bone. And being so I've decided to go ahead and order a new set of boards. I would say 50/50 chance that I will see the white smoke and throw this away
Ultimately I wish to achieve bringing back to life this old dog and get rid of it, it takes a lot of space
Comment


Comment