Announcement

Collapse
No announcement yet.

Announcement

Collapse
No announcement yet.

Tesoro Cibola

Collapse
X
 
  • Filter
  • Time
  • Show
Clear All
new posts

  • Tesoro Cibola

    Enjoy
    Click image for larger version

Name:	сибола.JPG
Views:	1
Size:	515.5 KB
ID:	367978

  • #2
    Enjoy
    It looks similar to the Tejon ...

    Comment


    • #3
      Originally posted by N@SKO View Post
      Enjoy
      [ATTACH]21312[/ATTACH]
      So, this is a beginning?
      Was wondering how to decipher the 28 pin, labeled "Cibola 1.0" (PROM?) IC?
      I don't see any trace of it here.
      Please help the blind to see

      Comment


      • #4
        Interesting, pretty much a Bandito with a better pre-amp and a full wave phase detector like the Tejon

        Comment


        • #5
          hello hector

          look at the right corner at the bottom of picture pic16f73 - no chance to read out

          Comment


          • #6
            Originally posted by bernte_one View Post
            hello hector

            look at the right corner at the bottom of picture pic16f73 - no chance to read out
            Thanks bernte_one!
            I see now Never bothered peeling off the sticker to see if the chip # was there. Always assumed it was a PROM chip.

            Comment


            • #7
              Guess it can as well be replaced with some simple buzzer and a simple instrument with dial. There are PICs that crunch numbers, and PICs that just pose and intimidate, but in reality - do not do much.

              Comment


              • #8
                Shouldn't be like this ?
                Regards,
                Hugo
                Attached Files

                Comment


                • #9
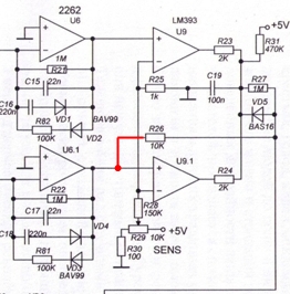
                  Hi,
                  Does someone can explain this point ?
                  Thanks.
                  Hugo
                  Attached Files

                  Comment


                  • #10
                    A level meter.

                    Comment


                    • #11
                      Originally posted by Davor View Post
                      A level meter.
                      Thank you Davor.
                      Then pin 3 of the PIC should set as an analog input (AN1).

                      Comment


                      • #12
                        If you insist on PIC, yes. You don't have to though. A simple instrument with dial and a buffer prior to it would do as well.

                        Comment


                        • #13
                          Originally posted by Davor View Post
                          If you insist on PIC, yes. You don't have to though. A simple instrument with dial and a buffer prior to it would do as well.
                          I agree. It's just to know. A tone generator is enough.

                          Comment


                          • #14
                            Some questions.
                            Would it be safe to play with the value on R39 to centralize 10 turn GB pot?
                            Would there be any advantage in adding a VR to the TX oscillator to help circuit work better with a particular coil?
                            I can't understand how turning up the thresh makes it actually detect deeper?
                            Trying to grasp this stuff.
                            Thanks in advance.

                            Comment


                            • #15
                              Centralising - no. But adjusting it to be at the lower CCW side nulled for ferrite - yes. There is not much sense going any leftier than ferrite. Every realistic soil would be somewhere to the right from there.

                              Threshold keeps your ears safe from chatter. So in effect it provides you with the deepest possible detection chatter free.

                              Comment

                              Working...
                              X